Which Dinosaurs Were Warm Blooded or Cold Blooded?

  • Thread starter Thread starter BillTre
  • Start date Start date
  • Tags Tags
    Cold Dinosaurs
Click For Summary
SUMMARY

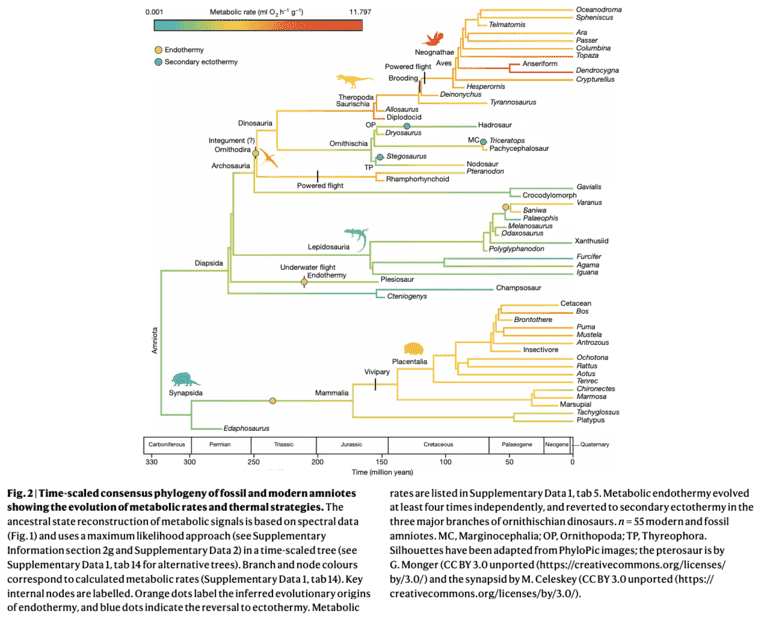
Recent research indicates that some dinosaurs were warm-blooded (endothermic), while others, such as Stegosauri and Triceratops, reverted to being cold-blooded (ectothermic). The study utilized in situ Raman and Fourier-transform infrared spectroscopy to analyze fossilized femurs from various amniotes, revealing metabolic lipoxidation signals that correlate with thermoregulation. Additionally, flying non-avian reptiles were confirmed to be warm-blooded. The findings suggest that warm-bloodedness may have provided metabolic advantages, although environmental factors could lead to a reversion to cold-bloodedness.

PREREQUISITES
  • Understanding of amniotes and their reproductive characteristics
  • Familiarity with in situ Raman spectroscopy and Fourier-transform infrared spectroscopy
  • Knowledge of metabolic processes related to thermoregulation
  • Basic comprehension of phylogenetic diagrams and their interpretation
NEXT STEPS
  • Research the implications of warm-bloodedness in dinosaurs and its evolutionary advantages
  • Explore the methodologies of in situ Raman and Fourier-transform infrared spectroscopy in paleontology
  • Investigate the ecological impacts of temperature regulation in extinct and extant amniotes
  • Study the phylogenetic relationships among dinosaurs, birds, and non-avian reptiles
USEFUL FOR

Paleontologists, evolutionary biologists, and anyone interested in the metabolic adaptations of dinosaurs and their ecological implications.

BillTre
Science Advisor
Gold Member
Messages
2,776
Reaction score
12,232
In another well directed chemical analysis of fossils, a research group has indications that some but not all dinosaurs were warm blooded (endothermic), although some (Stegosauri and Triceratops) had apparently reverted to being cold blooded (ectothermic). In addition, it seems that the flying non-avian reptiles were also warm blooded.
They did this by testing sections of fossilized femurs in a variety of known and extinct animals (all were amniotes, animals with eggs protected by a shell that could be laid on land (amphibians are not amniotes)) and determined the relative amounts of metabolic lipoxidation signals using in situ Raman and Fourier-transform infrared spectroscopy. The amounts of these chemicals are expected to reflect the warm or cold blooded state of the animals. This was confirmed by examining fossils of extent (still around) animals.
This paper is open access and available here.

Here is their phylogenetic diagram summarizing their findings:

Screen Shot 2022-05-25 at 5.28.13 PM.png


How to read the phylogenetic diagram:
  • Time goes left to right (scale at the bottom).
  • Color of the lines in the phylogeny are colored (temp. scale upper left)
  • Lines that go all the way to the right are still alive. Those ending more to the left are extinct.
  • Changes in the temperature trait are indicated by small circles on the lines of the phylogenetic diagram (yellow: transitioning cold to warm blooded, blue: transitioning warm to cold blooded).
  • Birds are at the top and branch off from the dinosaurs near the raptors (Deinonychous).
  • Hadrosaur = the group of duck billed dinosaurs (more cold blooded than their close relatives).
  • The flying non-avian reptiles (Pterodons (they are in Jurassic world for example) and Phanphorhinchoid) branch off from pre-dinosaurs just before they become dinosaurs. they are warm blooded.
  • Plesioaurs (long necked large aquatic reptiles with paddle-like feet) were somewhat warm blooded. Not sure where mososaurs (large whale-like extreme carnovores, also in Jurassic world) would fit in. Maybe they were not tested.
Its thought that being warm blooded would provide a more sustained higher rate of metabolism, which would have some advantages.
On the other hand, its not entirely clear why some of them would switch back to being cold blooded, but being warm blooded continuously requires a lot of energy (unless hibernating like some mammals can do).
 
Last edited:
  • Informative
  • Like
Likes   Reactions: Drakkith and Bystander
Biology news on Phys.org
If you're a carnivore / omnivore, being warm blooded is a big advantage in a world full of cold-blooded stuff: You can simply ... graze on them when they're down at night or in the winter. Ask e.g. the hedgehog...

Re. reverting: Obviously, when you're living in a constantly warm environment, like equatorial rainforest, or subtropical forests (not deserts - those get really cold at night), the "warm-bloodedness" advantage disappears, so keeping the metabolic rate as low as possible becomes advantageous again.
 
  • Like
Likes   Reactions: BillTre

Similar threads

  • · Replies 1 ·
Replies
1
Views
3K
Replies
7
Views
5K
  • · Replies 1 ·
Replies
1
Views
3K
  • · Replies 23 ·
Replies
23
Views
8K
  • · Replies 1 ·
Replies
1
Views
2K
  • · Replies 15 ·
Replies
15
Views
6K
Replies
17
Views
5K