- 154
- 59
Ok, so I'll start off by saying this is NOT a homework problem, but it is a problem I'm having with a project I'm working on, and my supervisor has no clue as to why I'm getting the wrong results from a calculation I'm doing.
So as you all reading this likely know, we can model the rotation curves of galaxies solving Poisson's Equation for a disk and differentiating the solution to get the centripetal acceleration of a star at a given radius from that disk. This is how I'm trying to calculate the rotation speeds due to the baryons in the disk. Now, we also know that the disk mass isn't the only contribution to the acceleration of the stars, we have a spherical dark matter halo that contributes to it as well.
Here is how I'm performing these calculations in numerical python.
For the Baryons in the disk, I'm solving Poisson's Equation using an exponential disk model with Bessel Functions. The analytic result of the integration is this
##\frac{v^2}{R} = 4\pi G \Sigma_0R_dy^2[I_0(y)K_0(y)-I_1(y)K_0(y)]##
where I and K are Bessel functions of the first and second kind, Rd and Sigma_0 are scaling parameters, and y is R/2Rd.
For the dark matter halo, it's a sphere, so the math gets much easier, except I believe my analysis here is where the problem is.
When solving for the acceleration due to a spherical mass we get
##\sqrt{\frac{GM}{R}}##
When calculating M, we can integrate over the density distribution of the dark matter.
The density profile I'm choosing to use is the NFW Profile given by:
##\rho(r) = \frac{\rho_{critical}\delta_c}{(\frac{r}{R_c})(1+\frac{r}{R_c})^2}##
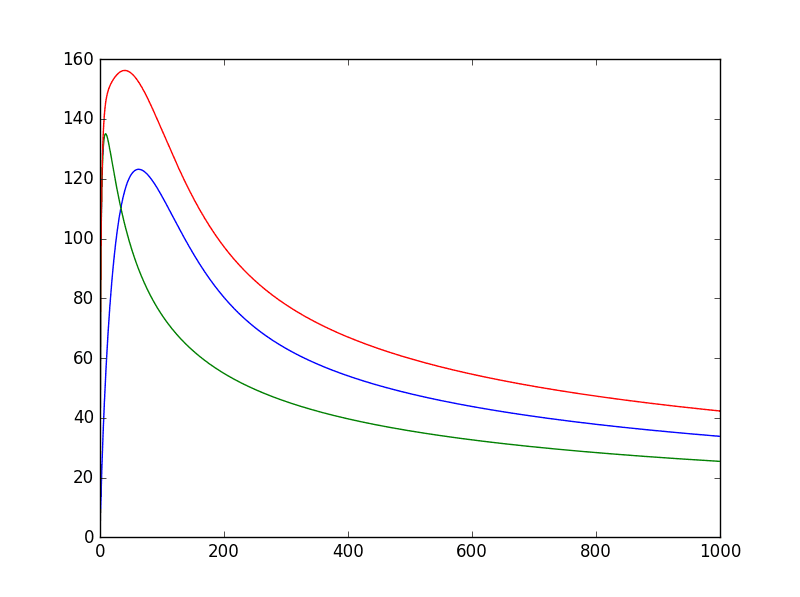
I then take the two contributions and add them under quadrature, the plots produced are posted below, where the blue curve is the velocity due to the Baryons, the Green from the DM Halo, and the Red is their combination.
Can someone who knows a bit about plotting these curves tell me where I'm going wrong.
Note, the parameters for each scale length in this plot are as follows:
##\Sigma_0 = 5*10^7 \frac{Solar Masses}{kpc^2}##
##R_d = 25 kpc##
##\rho_{critical}\delta_c=5*10^7## this could also be where my calculation goes awry but I cannot find any papers with data on this quantity
## R_c=R_d/4##
Edit: Note that these scales are for what papers have found to be the scale quantities of the Milky Way Galaxy.
So as you all reading this likely know, we can model the rotation curves of galaxies solving Poisson's Equation for a disk and differentiating the solution to get the centripetal acceleration of a star at a given radius from that disk. This is how I'm trying to calculate the rotation speeds due to the baryons in the disk. Now, we also know that the disk mass isn't the only contribution to the acceleration of the stars, we have a spherical dark matter halo that contributes to it as well.
Here is how I'm performing these calculations in numerical python.
For the Baryons in the disk, I'm solving Poisson's Equation using an exponential disk model with Bessel Functions. The analytic result of the integration is this
##\frac{v^2}{R} = 4\pi G \Sigma_0R_dy^2[I_0(y)K_0(y)-I_1(y)K_0(y)]##
where I and K are Bessel functions of the first and second kind, Rd and Sigma_0 are scaling parameters, and y is R/2Rd.
For the dark matter halo, it's a sphere, so the math gets much easier, except I believe my analysis here is where the problem is.
When solving for the acceleration due to a spherical mass we get
##\sqrt{\frac{GM}{R}}##
When calculating M, we can integrate over the density distribution of the dark matter.
The density profile I'm choosing to use is the NFW Profile given by:
##\rho(r) = \frac{\rho_{critical}\delta_c}{(\frac{r}{R_c})(1+\frac{r}{R_c})^2}##
I then take the two contributions and add them under quadrature, the plots produced are posted below, where the blue curve is the velocity due to the Baryons, the Green from the DM Halo, and the Red is their combination.
Can someone who knows a bit about plotting these curves tell me where I'm going wrong.
Note, the parameters for each scale length in this plot are as follows:
##\Sigma_0 = 5*10^7 \frac{Solar Masses}{kpc^2}##
##R_d = 25 kpc##
##\rho_{critical}\delta_c=5*10^7## this could also be where my calculation goes awry but I cannot find any papers with data on this quantity
## R_c=R_d/4##
Edit: Note that these scales are for what papers have found to be the scale quantities of the Milky Way Galaxy.