Having trouble forming an equation on 2 bit subtractor

Click For Summary
SUMMARY

The discussion centers on the design of a 2-bit subtractor circuit using two input data sets, A1A0 and B1B0. The user reports difficulties in forming the correct equations for the circuit, resulting in erroneous outputs when tested on a breadboard with an LS48 decoder. Specifically, the circuit only displays outputs of 0 and 4 on the LED matrix instead of the expected values of 3, 2, 1, and 0. The user seeks assistance with the truth table and Karnaugh maps for the outputs to resolve these issues.

PREREQUISITES
  • Understanding of digital logic design principles
  • Familiarity with 2-bit binary subtraction
  • Knowledge of truth tables and Karnaugh maps
  • Experience with breadboarding and using LS48 decoders
NEXT STEPS
  • Research the construction of truth tables for 2-bit subtractors
  • Learn how to create and utilize Karnaugh maps for simplifying logic equations
  • Study the operation and configuration of the LS48 decoder in digital circuits
  • Explore common troubleshooting techniques for breadboard circuits
USEFUL FOR

Students in electrical engineering, hobbyists building digital circuits, and anyone involved in designing or troubleshooting subtractor circuits.

AilingLore21
Messages
26
Reaction score
0

Homework Statement


We are asked to make a subtractor circuit which has a 2 bit, 2 input data.

Homework Equations



A1A0

_

B1B0

_________________________________

The Attempt at a Solution



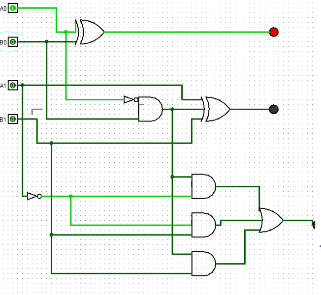
I would have a 3 bit output with one borrow. The problem is I am stuck at this point and am having troubles forming an equation. Someone lent me their diagram and this is what I have

PeivRyS.png

I have tried building this on the breadboard but it gives off an erroneous result at the 7 segment cathode with the ls48 decoder for the 4th time I assembled this. It only gives off 0 and 4 at the LED matrix when it should be 3,2,1,0. The upper LED is the rightmost bit while the third led is the third bit
 
Physics news on Phys.org
AilingLore21 said:

Homework Statement


We are asked to make a subtractor circuit which has a 2 bit, 2 input data.

Homework Equations



A1A0

_

B1B0

_________________________________

The Attempt at a Solution



I would have a 3 bit output with one borrow. The problem is I am stuck at this point and am having troubles forming an equation. Someone lent me their diagram and this is what I have

PeivRyS.png

I have tried building this on the breadboard but it gives off an erroneous result at the 7 segment cathode with the ls48 decoder for the 4th time I assembled this. It only gives off 0 and 4 at the LED matrix when it should be 3,2,1,0. The upper LED is the rightmost bit while the third led is the third bit
Can you show us the truth table for the subtractor? And the K-maps that correspond to each of the outputs?
 

Similar threads

Replies
1
Views
3K
Replies
5
Views
2K
  • · Replies 7 ·
Replies
7
Views
8K
  • · Replies 4 ·
Replies
4
Views
2K
  • · Replies 4 ·
Replies
4
Views
4K
  • · Replies 7 ·
Replies
7
Views
3K
  • · Replies 12 ·
Replies
12
Views
10K
  • · Replies 4 ·
Replies
4
Views
5K
  • · Replies 11 ·
Replies
11
Views
4K
  • · Replies 1 ·
Replies
1
Views
3K