MATLAB Plug flow reactor optimisation Problem

Click For Summary

Discussion Overview

The discussion revolves around optimizing the operating temperature and maximum product concentration of reactant B in a plug flow reactor (PFR) for a series reaction involving species A, B, and C. Participants are sharing MATLAB code and seeking assistance with debugging and refining their optimization approach, particularly in relation to the temperature profile and reaction kinetics.

Discussion Character

  • Technical explanation
  • Mathematical reasoning
  • Debate/contested
  • Homework-related

Main Points Raised

  • One participant presents a MATLAB code snippet aimed at finding the optimal temperature and product concentration but notes that the optimization does not yield expected results.
  • Another participant suggests using MATLAB's debugger to identify potential issues in the code, particularly with the exponential terms in the rate constants.
  • Concerns are raised about the activation energy values and the implications of using a low initial temperature (100 K) for the reaction.
  • A participant shares an alternative approach using Octave and reports finding a temperature of approximately 357.5 K, indicating some success with the optimization.
  • Further discussion introduces a second part of the problem involving a nonlinear temperature profile along the reactor length, with participants questioning the formulation and constraints of the optimization problem.
  • Participants debate whether the temperature profile should be treated as a nonlinear equality constraint and discuss the implications of variable definitions in the code.
  • There is uncertainty regarding the correct implementation of the temperature profile in the optimization function and whether the objective function is appropriately structured.
  • One participant expresses confusion about the optimization goals, seeking clarification on whether to optimize temperature or the coefficients of the temperature profile.
  • Concerns are raised about the numerical stability of the rate constants due to their small values, and suggestions are made to derive constraints for temperature to avoid issues with exponentiation.

Areas of Agreement / Disagreement

Participants generally agree on the need to refine the MATLAB code and address specific issues related to the optimization process. However, multiple competing views remain regarding the correct approach to implementing the nonlinear temperature profile and the interpretation of the optimization goals.

Contextual Notes

Limitations include potential misunderstandings of the optimization objectives, the need for clearer definitions of variables, and unresolved questions about the formulation of the temperature profile and its constraints.

Will26040
Messages
21
Reaction score
3
TL;DR
I am trying to create MATLAB code that will find the optimal operating temperature and maximum product concentration in a PFR. I have included my current attempt.
The assignment is to find the optimal operating temperature and maximum product concentration of reactant B, assuming a constant temperature across the PFR length. Please could someone help? thanks

the reaction is a series reaction: A → B → C (liquid phase)

Here is my current code which is providing T as the initial guess value:
function Main
x0 = [100]
OPTIONS = optimoptions('fmincon','Display','iter');
x = fminunc(@fun,x0,OPTIONS)
end

function obj = fun(x)
T = x(1);
Lspan = [0 2]; %reactor 2m long
y0 = [700 0 0];
[L,y] = ode15s(@(L,y) PFR1(L,y,T),Lspan,y0);
obj = -y(end,2)
end

function f = PFR1(L,y,T)
%series reactions Y is the concentrations of species and V PFR volume
Ca= y(1);
Cb= y(2);
Cc= y(3);

%Parameters
R = 8.31; %J.mol-1K-1
u = 0.25; %m.min-1

%rate constants
k1 = (1.37*10^(10))*exp(-75000/R*T); %min-1
k2 = (1.19*10^(17))*exp(-125000/R*T); %min-1

%Reaction Rates
ra = -k1*Ca;
rb = k1*Ca-k2*Cb
rc = k2*Cb;;

%Differential Equations
dCadL = -ra/u;
dCbdL = rb/u;
dCcdL = rc/u;

f = [dCadL; dCbdL; dCcdL]

end
 
Physics news on Phys.org
Two things:
- could you use a codeblock for Matlab code? That makes everything much easier to read
- what exactly do you want help with? Apparently this doesn't work? what is going wrong?
 
  • Like
Likes   Reactions: Will26040
yep sorry didnt know about code blocks:

Matlab:
function Main
x0 = [100]
OPTIONS = optimoptions('fmincon','Display','iter');
x = fminunc(@fun,x0,OPTIONS)
end

function obj = fun(x)
T = x(1);
Lspan = [0 2]; %reactor 2m long
y0 = [700 0 0];                                
[L,y] = ode15s(@(L,y) PFR1(L,y,T),Lspan,y0);
obj = -y(end,2)
end

function f = PFR1(L,y,T)
%series reactions Y is the concentrations of species and V PFR volume
Ca= y(1);
Cb= y(2);
Cc= y(3);

%Parameters
R = 8.31; %J.mol-1K-1
u = 0.25; %m.min-1

%rate constants
k1 = (1.37*10^(10))*exp(-75000/R*T); %min-1
k2 = (1.19*10^(17))*exp(-125000/R*T); %min-1

%Reaction Rates
ra = -k1*Ca;
rb = k1*Ca-k2*Cb
rc = k2*Cb;;

%Differential Equations
dCadL = -ra/u;
dCbdL = rb/u;
dCcdL = rc/u;

f = [dCadL; dCbdL; dCcdL]

end

It doesn't seem to be working at the moment as it just gives me whatever I put in for x0 as the optimal temperature. The task is to find the optimal temperature (minimum) that gives the maximum Cb value. Am I going about it right? thanks
 
Have you tried the Matlab debugger? It helps in figuring if the in-between steps work. Now, I'm not a chemist, but these are the things that I would check:
- exp(-75000/R*T) (and the other exp as well) is always zero, after googling a bit seems like it should be exp(-75000/R/T). This explains the insensitivity on x0.
- Even after this, the value of the two k's are extremely small (9e-30 or so), which seems incorrect, or if not, then it will lead to all sorts of numerical trouble. Is this 75000 (activation energy?) correct?
- in the formula for k, the value of (1.37*10^(10)) seems very large, is this the molar concentration? Which you also specify in y0? there it is in the order of a few 100, not 10 billion.

So, that's where I would start, good luck!
 
  • Like
Likes   Reactions: Will26040 and BvU
Not a chemist either, but
  • I second @Arjan82: ##\ \ e^{-E_a/(RT)}##
  • T = 100 K is way too low a temperature to get the reaction going :wink:
  • You have ra = -k1*Ca; so you don't want dCadL = -ra/u; but dCadL = +ra/u;
  • What about L ?
 
Last edited:
  • Like
Likes   Reactions: Will26040
thanks to you both for the help, I think I've sorted it with your advice.
 
I don't have MatLab, so I fumble with Octave (And with excel ?:) ) found about 357.5 K.
Did you have to make any other changes ?
 
  • Like
Likes   Reactions: Will26040
BvU said:
I don't have MatLab, so I fumble with Octave (And with excel ?:) ) found about 357.5 K.
Did you have to make any other changes ?
thanks that's what I got too. I didnt have to make any other changes
 
  • Like
Likes   Reactions: BvU
I now have a second part which I was wondering if anyone could help me please. You have to assume that the temperature profile varies nonlinearly with length (z) of the reactor:
##T(z)=a+bz+cz^2##
I have some code for it however I think it is wrong:

Matlab:
A=[-1 0 0 ]; B=[0];
Aeq=[]; Beq=[];
LB=[]; UB=[];
Nonlcon=[];
T = 350;
a = -1;
b = -1;
x0 = [T a b];
options = []
x = fmincon(@fun,x0,A,B,Aeq,Beq,LB,UB,Nonlcon,options)function obj = fun(x)
T = x(1);
a = x(2);
b = x(3);
zspan = [0 2]; % Reactor 2m long
y0 = [700 0 0]; % Initial values for species concentrations [Ca Cb Cc]
[z, y] = ode45(@(z,y) PFR2(z,y,T,a,b),zspan,y0);
obj = -y(end,2)
T1 = x(1)+(x(2).*z)+(x(3).*z.^(2));      
plot(z,y(:,1),z,y(:,2),z,y(:,3))
xlabel('Length (m)');
ylabel('Concentration (mol/m3)');
legend('Ca', 'Cb', 'Cc');

end

function f = PFR2(z,y,T,a,b)
Ca = y(1);
Cb = y(2)
Cc = y(3);
T=T+(a*z)+(b*(z^2));                  

%Parameters
R = 8.31; %J.mol-1K-1
u = 0.25; %m.min-1

%rate constants
k1 = (1.37*10^(10))*exp(-75000/(R*T)); %min-1
k2 = (1.19*10^(17))*exp(-125000/(R*T)); %min-1

%Reaction Rates
ra = k1*Ca;
rb = k1*Ca-k2*Cb;
rc = k2*Cb;

%Differential Equations
%dTdz = a+(b*(z^2))
dCadz = -ra/u;
dCbdz = rb/u;
dCcdz = rc/u;

f = [dCadz; dCbdz; dCcdz]
end

Im not sure if I am going about it in the right way. Should the equation for how T varies with length be a nonlinear equality constraint? thanks
 
Last edited:
  • #10
Will26040 said:
Should the equation for how T varies with length be a nonlinear equality constraint?
Not a MATLAB (or octave) expert, but T is given and doesn't constrain anything.
But you can't have both Y and z for the same variable. I would replace T=T+(a*z)+(b*(z^2)); by T=T+(a*y)+(b*(y^2));...

##\ ##
 
  • #11
okay thanks for all the help so far. Do you think it mostly looks right other than that?
 
  • #12
Should be OK, yes -- but that is no guarantee :smile:

Is this going towards a gradually more detailed model with e.g. an exothermal reaction ? and then some cooling on the outside ? :rolleyes:

##\ ##
 
  • #13
BvU said:
Should be OK, yes -- but that is no guarantee :smile:

Is this going towards a gradually more detailed model with e.g. an exothermal reaction ? and then some cooling on the outside ? :rolleyes:

##\ ##
Thanks. This is the last question that involves coding, however, it does say you can consider the energy balance at the end.

I think something is wrong with my code. I only seem to get one temperature in the output of x, but I am meant to be getting a temperature profile so that I can plot a graph of temperature vs length of reactor
 
  • #14
You do the plotting inside the objective function ? That function can be called a zillion times !

##\ ##
 
  • #15
And the temerature profile is given as far as I could see ? ##T(z)=350 - z - z^2##
 
  • #16
Ah, complete misunderstanding at my end. What is it you now want to optimize ? Only ##z## (before it was T) it seems ?
 
  • #17
unnamed.jpg

Hi, thanks for your patience. I have attached the actual question; it still is T that I want to optimize, however you have to assume it varies non-linearly with the length- which is fixed at 2m. I have assumed the relationship
##T(z)=a+bz+cz^2##
I am not sure if I am doing it right.
 
  • #18
Arjan82 said:
- Even after this, the value of the two k's are extremely small (9e-30 or so), which seems incorrect, or if not, then it will lead to all sorts of numerical trouble
Will26040 said:
I was just wondering in the post that you helped me with you said 'T = 100 K is way too low a temperature to get the reaction going' I was just wondering how you knew this? I think I'm meant to derive some constraints or something. thanks
I simply calculated a few k values
1619367819856.png
Inspired by previous painful :smile: experience mixing up temperatures in C and K.

In numerical solvers and such it is indeed often a good idea to restrict the range of ##T## and to work with a $$k_0' = k_0\, e^{-{Ea\over RT_0}}$$ that isn't so huge so that $$k(T) = k_0' \, e^{-{Ea\over R}({1\over T}-{1\over T_0})} $$to avoid problems with the argument of exponentiation.

##\ ##

BvU said:
Ah, complete misunderstanding at my end. What is it you now want to optimize ? Only ##z## (before it was T) it seems ?
That wasn't too good a shot either. You optimize ##x = [T, a, b] ## !

So I tried your code from #9. With a few mods it runs in Octave
Matlab:
function main %(pkg load optim can be done in command window)
A=[-1 0 0 ]; B=[0];
Aeq=[]; Beq=[];
LB=[]; UB=[];
Nonlcon=[];
T = 350;
a = -1;
b = -1;
x0 = [T a b];
options = optimset();
%x = fminunc(@fun,x0,A,B,Aeq,Beq,LB,UB,Nonlcon,options)
x = fminunc(@fun,x0,options)
end

In short: ihave no idea what A,B,Aeq,Beq,LB,UB,Nonlcon, are supposed to do.

But weven without those, it runs and terminates with a picture
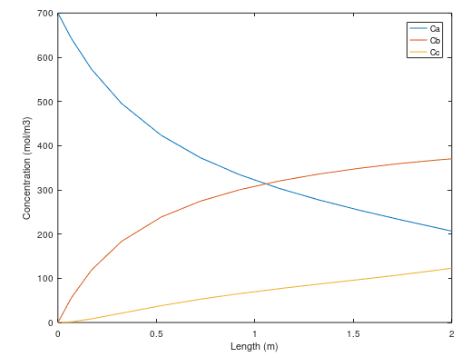
1619377613884.png
and
Code:
f =

  -97.503
   33.805
   63.698

obj = -370.26
x =

   369.0975   -21.3115     6.9389

>>
which may or may not be a reasonable outcome.

I would expect you need to bring in other cosiderations to deal with question 3. After all, yield is one single number and optimizing ##a_i \ \ i \in (0...N)\ ## is N dimensional. Don't know how to tackle that.

When I look at the profile: I kind of expect ##C_b## at 2m to be at a maximum is equivalent to ##r_b =0\ ## at that point, but the figure doesn't show that.

I may find the time to plod through a book on reaction engineering at some point, but at the moment I can't help much further I'm afraid.

##\ ##
 
  • #19
BvU said:
I simply calculated a few k values
Inspired by previous painful :smile: experience mixing up temperatures in C and K.

In numerical solvers and such it is indeed often a good idea to restrict the range of ##T## and to work with a $$k_0' = k_0\, e^{-{Ea\over RT_0}}$$ that isn't so huge so that $$k(T) = k_0' \, e^{-{Ea\over R}({1\over T}-{1\over T_0})} $$to avoid problems with the argument of exponentiation.

##\ ##That wasn't too good a shot either. You optimize ##x = [T, a, b] ## !

So I tried your code from #9. With a few mods it runs in Octave
Matlab:
function main %(pkg load optim can be done in command window)
A=[-1 0 0 ]; B=[0];
Aeq=[]; Beq=[];
LB=[]; UB=[];
Nonlcon=[];
T = 350;
a = -1;
b = -1;
x0 = [T a b];
options = optimset();
%x = fminunc(@fun,x0,A,B,Aeq,Beq,LB,UB,Nonlcon,options)
x = fminunc(@fun,x0,options)
end

In short: ihave no idea what A,B,Aeq,Beq,LB,UB,Nonlcon, are supposed to do.

But weven without those, it runs and terminates with a picture
and
Code:
f =

  -97.503
   33.805
   63.698

obj = -370.26
x =

   369.0975   -21.3115     6.9389

>>
which may or may not be a reasonable outcome.

I would expect you need to bring in other cosiderations to deal with question 3. After all, yield is one single number and optimizing ##a_i \ \ i \in (0...N)\ ## is N dimensional. Don't know how to tackle that.

When I look at the profile: I kind of expect ##C_b## at 2m to be at a maximum is equivalent to ##r_b =0\ ## at that point, but the figure doesn't show that.

I may find the time to plod through a book on reaction engineering at some point, but at the moment I can't help much further I'm afraid.

##\ ##
Thanks for all your help! that's all very useful info. Ill get back to you if I find a better solution
 

Similar threads

  • · Replies 4 ·
Replies
4
Views
2K
  • · Replies 1 ·
Replies
1
Views
2K
  • · Replies 1 ·
Replies
1
Views
4K
  • · Replies 5 ·
Replies
5
Views
5K
  • · Replies 1 ·
Replies
1
Views
3K
Replies
1
Views
12K
  • · Replies 3 ·
Replies
3
Views
4K
  • · Replies 2 ·
Replies
2
Views
11K
  • · Replies 9 ·
Replies
9
Views
7K
  • · Replies 2 ·
Replies
2
Views
3K