skynelson
- 57
- 4
I want my graph to display the tick values along the x-axis, instead of the index number.
Because I use linspace, my data goes from 0 to 1, but my index ranges from 1 to 1000.
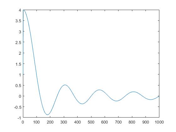
My plot labels the x-axis from 1 to 1000, by default. I want to change the default (or just program it) to display 0 to 1, so it looks like a physics graph. Any help much appreciated, thanks!

Because I use linspace, my data goes from 0 to 1, but my index ranges from 1 to 1000.
My plot labels the x-axis from 1 to 1000, by default. I want to change the default (or just program it) to display 0 to 1, so it looks like a physics graph. Any help much appreciated, thanks!
Code:
T = 4;
W = linspace(0, 1, 1000);
plot(sin(T*2*pi*W+1E-8)./(2*pi*W + 1E-8));
