Process flow diagram for production of hydrogen

Click For Summary
SUMMARY

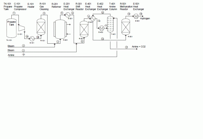
The process flow diagram for hydrogen production places the amine column after two heat exchangers to optimize the removal of impurities from the gas stream. This configuration ensures that the gas is cooled and partially condensed before entering the amine column, enhancing the absorption efficiency of the amine solution. The use of heat exchangers prior to the amine column is critical for energy efficiency and effective gas treatment, as it allows for better thermal management and reduces operational costs.

PREREQUISITES
  • Understanding of hydrogen production processes
  • Familiarity with amine gas treating technology
  • Knowledge of heat exchanger design and operation
  • Basic principles of thermodynamics in chemical engineering
NEXT STEPS
  • Research the design and operation of amine columns in gas treatment
  • Study the principles of heat exchanger efficiency and types
  • Explore advanced hydrogen production methods, including steam methane reforming
  • Investigate the impact of temperature and pressure on gas absorption processes
USEFUL FOR

Chemical engineers, process engineers, and professionals involved in hydrogen production and gas treatment optimization will benefit from this discussion.

Jean Talon
Messages
1
Reaction score
0
In the following process flow diagram for the production of hydrogen, why is the amine column placed after 2 heat exchangers?
 

Attachments

  • PROCESS FLOW DIAGRAM.gif
    PROCESS FLOW DIAGRAM.gif
    19.7 KB · Views: 875
Do you have any ideas as to why? At least an educated guess with some reasoning?
 

Similar threads

  • · Replies 2 ·
Replies
2
Views
3K
  • · Replies 2 ·
Replies
2
Views
2K
  • · Replies 4 ·
Replies
4
Views
5K
  • · Replies 4 ·
Replies
4
Views
4K
  • · Replies 2 ·
Replies
2
Views
2K
  • · Replies 1 ·
Replies
1
Views
2K
  • · Replies 7 ·
Replies
7
Views
3K
Replies
7
Views
4K
Replies
1
Views
2K
Replies
7
Views
4K