Should I Remove the Outlier Point in My Linear Fit?

  • Context: Undergrad 
  • Thread starter Thread starter BillKet
  • Start date Start date
  • Tags Tags
    Fit Linear Point
Click For Summary

Discussion Overview

The discussion revolves around the treatment of an outlier point in a linear fit derived from experimental data. Participants explore the implications of including or excluding this point, which is suspected to be a result of systematic error, on the slope of the fit. The conversation includes considerations of data collection methods, error analysis, and statistical criteria for outlier removal.

Discussion Character

  • Debate/contested
  • Technical explanation
  • Mathematical reasoning

Main Points Raised

  • One participant presents experimental data and expresses concern that the third point is an outlier due to suspected systematic errors, questioning whether to include it in the linear fit.
  • Several participants inquire about the nature of the error bars and the data collection process, seeking clarification on how the errors were derived.
  • Some participants suggest that all data points should be included in the analysis, emphasizing the importance of maintaining the integrity of the dataset.
  • Others mention statistical criteria, such as Chauvenet's criterion, for determining when to discard data points, but express differing opinions on its applicability in this case.
  • A participant notes the potential insignificance of the difference in slope when including versus excluding the outlier, raising questions about the reliability of conclusions drawn from a small dataset.
  • Clarifications are made regarding the definitions of the x and y variables, with one participant explaining their physical significance in the context of the experiment.

Areas of Agreement / Disagreement

Participants express differing views on whether to include the outlier point in the fit. While some advocate for its inclusion, citing the need for a complete dataset, others suggest it may be appropriate to remove it based on statistical criteria. The discussion remains unresolved regarding the best approach to handle the outlier.

Contextual Notes

Participants note limitations in the data, including the lack of detailed descriptions of systematic errors and the small size of the dataset, which may affect the reliability of statistical conclusions.

Who May Find This Useful

This discussion may be of interest to researchers and practitioners involved in experimental physics, data analysis, and statistical methods in scientific research.

BillKet
Messages
311
Reaction score
30
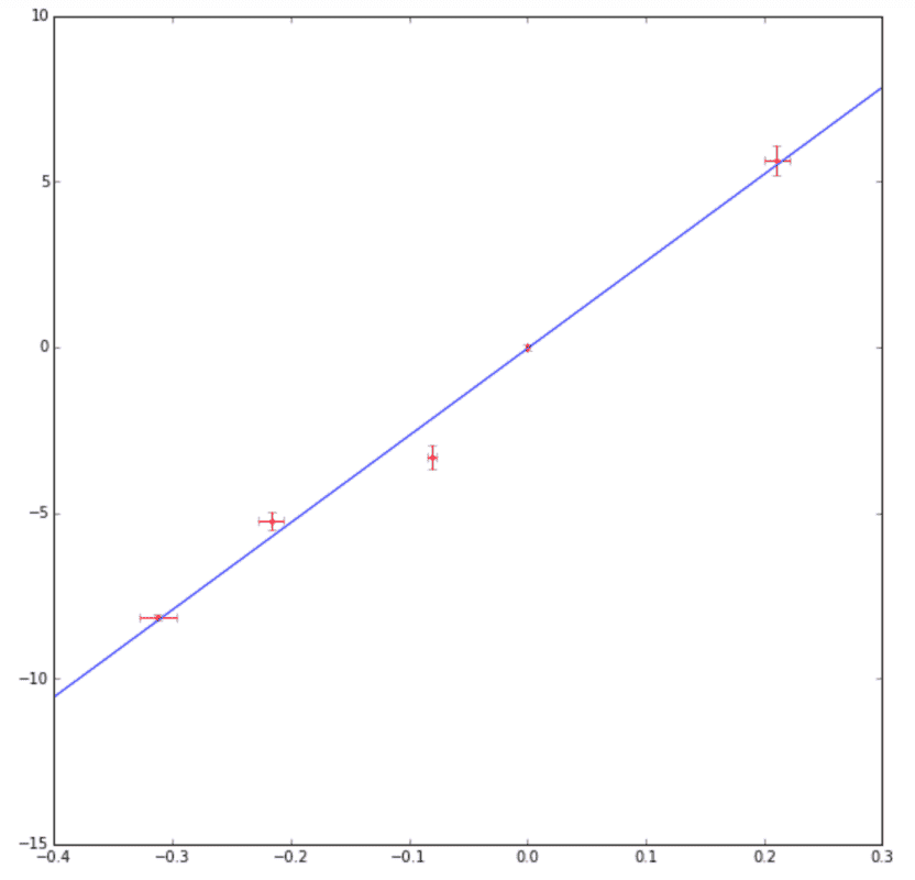
Hello I have these points coming from different experiments:
##x = [-0.3, -0.2, -0.09, 0.01, 0.2]##
##y = [-8.15, -5.20, -3.32, 0., 5.65]##
##y_{err} = [0.1, 0.27, 0.35, 0.09, 0.44]##
and I need to fit a straight line to them (based on theoretical arguments). I attached below the obtained fit. I get for the slope ##26.30\pm1.03## . It is quite clear that the for the 3rd points something went wrong in the experiment and they didn't account for some systematics (it is actually the first measured point), as there is no motivation for that point to be that far (about 3 sigma) from the fit. But this is the data and I can't really change it. However, I assume that my value of the slope is biased by that point (especially because the error it has is not that big) and probably it leads to a bigger error on the estimate of the slope. Do you have any advice on what I should do? Should I just use these values? Should I just remove that point by hand? Should I add some lower weight to it in the fit? Thank you!
 

Attachments

  • fit.png
    fit.png
    6.3 KB · Views: 324
Physics news on Phys.org
Before looking at the data did you suspect the point in question. In retrospect can you specify a probable data collection issue (other than a "bad" value?). You do not specify the source of your error bars on the points.
 
  • Like
Likes   Reactions: WWGD
hutchphd said:
Before looking at the data did you suspect the point in question. In retrospect can you specify a probable data collection issue (other than a "bad" value?). You do not specify the source of your error bars on the points.
Before plotting it, no, I didn't suspected that point is bad. That experiment was done quite a long time ago, so it's difficult to point towards an issue (but most probably it is some systematic error they didn't account for). The error bars come from adding in quadrature the systematic and statistical errors, but I don't have the separate values for systematic and statistical errors.
 
BillKet said:
The error bars come from adding in quadrature the systematic and statistical errors, but I don't have the separate values for systematic and statistical errors.
Sorry I don't really know what this means. Were there multiple measurements made etc etc? i e where were the numbers from?
 
hutchphd said:
Sorry I don't really know what this means. Were there multiple measurements made etc etc? i e where were the numbers from?
It was just one measurement for each data points. It was a counting experiment, from which they got the statistical error ##\sigma_{stat}##, but also some systematics error (having to do with the experimental setup), ##\sigma_{syst}##. The error on the points is ##\sqrt{\sigma_{stat}^2+\sigma_{syst}^2}##.
 
I think you just report the values. Why is the error on the fourth point so very small?
 
hutchphd said:
I think you just report the values. Why is the error on the fourth point so very small?
What do you mean by report the values. Values for what? Also I am not sure about the size of the error bars. I assume in certain cases the counts were just higher so the statistical error was lower and maybe they had a better control on their systematics. But my main question is about the 3rd point. Should I take it into account for the fit? And if so, how?
 
All data.
Why would the number of counts give error bars on both axes? Please be specific as to what you did to produce the horizontal and vertical bars for, say, point #1 .
 
hutchphd said:
All data.
Why would the number of counts give error bars on both axes? Please be specific as to what you did to produce the horizontal and vertical bars for, say, point #1 .
For the purpose of my question you can ignore the error on the x-axis (you can assume it is zero). The counts are just related to the y-error. Also I am still confused by what you mean by "values" and "all data". What I need is just a number: the value of the slope (and its error). Why would I obtain multiple values?

To produce the errors I just picked the values from the papers where they got published. They don't give a detailed description of the systematics (at least not in a way in which you can figure out if some systematics are missing, as it is the case for the 3rd point probably). So just to clarify it, I pick the value of the points and associated error from some previously published papers, from several experiments, they are not produced by me, so even if they might be wrong, these are the numbers I need to work with. But regardless of how they are produced (which again, there is nothing I can do about), all I want to know is what is the best way to deal with that 3rd point which is obviously miss-measured. Thank you!
 
  • #10
Sorry I missunderstood: these are data from previously published experimental results.
That makes it all the more imperative to include every data point. All data (what is unclear about that?). Including point 3. That would be points 1,2,3,4,5
(I get the feeling you would like a different answer...and so my attempt at humor)
 
  • #11
hutchphd said:
Sorry I missunderstood: these are data from previously published experimental results.
That makes it all the more imperative to include every data point. All data (what is unclear about that?). Including point 3. That would be points 1,2,3,4,5
(I get the feeling you would like a different answer...and so my attempt at humor)
oh sorry, I got confused by "report the values". I need to report just one value: the slope. I assume you meant I have to take into account all the values for the fit, right?
 
  • #12
I would.
 
  • #13
There is a standard for when to throw out data, called Chauvenet's criterion. It is likely you would remove the point. However, given the strength of point 4 and the weakness of point 3, I doubt it will make much difference.

Re: 26.30 ± 1.03, you mean 26 ± 1 or possibly 26.3 ± 1.0. 26.30 ± 1.03 means you know the central value to 4% but the error to 1%. I don't think you do.
 
  • Informative
Likes   Reactions: hutchphd
  • #14
Having educated myself a bit on Chauvenet's principle, I would still choose to keep the data point for such a small data set regardless. It is to some degree an arbitrary decision and the definition of a criterion does not make it standard practice. I have never seen it used.
 
  • #15
Just in case, @BillKet . I guess both x,y are Random variables? Or the x's are just points you chose to measure? Can you tell us what the variables x, y measure?
 
  • Like
Likes   Reactions: hutchphd
  • #16
WWGD said:
Just in case, @BillKet . I guess both x,y are Random variables? Or the x's are just points you chose to measure? Can you tell us what the variables x, y measure?
The x-axis represents some fixed property of the measured element. It is a bit complicated to describe, but you can think of it as something associated to the element that you can't modify (such as the atomic number). The y-axis can be thought of as a transition frequency of that measured element. So x's are points we choose to measure.
 
  • Like
Likes   Reactions: WWGD
  • #17
I plugged the data into excel (ignoring the errors) and did a linear trendline. With all 5 points it shows a slope of 27.3. Ignoring the third point, it shows a slope of 27.2. Is this a significant difference? How much can you expect from only five points?
 
  • Like
Likes   Reactions: WWGD and hutchphd

Similar threads

  • · Replies 28 ·
Replies
28
Views
3K
  • · Replies 26 ·
Replies
26
Views
3K
Replies
8
Views
2K
  • · Replies 3 ·
Replies
3
Views
2K
  • · Replies 7 ·
Replies
7
Views
2K
  • · Replies 1 ·
Replies
1
Views
4K
  • · Replies 1 ·
Replies
1
Views
6K
Replies
4
Views
9K
  • · Replies 2 ·
Replies
2
Views
2K