Understanding Op-Amp Simulation in Multisim

  • Thread starter Thread starter gfd43tg
  • Start date Start date
  • Tags Tags
    Op-amp Simulation
Click For Summary

Discussion Overview

The discussion revolves around the challenges participants face while simulating operational amplifier (op-amp) circuits in Multisim as part of their prelab assignments. The focus includes understanding pin configurations, power supply connections, and the behavior of inverting and non-inverting amplifiers, as well as deriving relationships for specific circuit configurations like the Schmitt trigger.

Discussion Character

  • Exploratory
  • Technical explanation
  • Homework-related
  • Mathematical reasoning

Main Points Raised

  • Some participants express confusion regarding the pin configuration of the TLC227 op-amp, particularly the power supply connections and their labeling.
  • There is a discussion about the number of connections in the Multisim circuit compared to the schematic, with some participants noting that power connections are often omitted in simplified diagrams.
  • Participants question the output behavior of their circuits, particularly why the output voltage does not match expected values based on input and resistor ratios.
  • Some participants suggest that the op-amp may not be able to drive its output all the way to the supply rails, which could explain discrepancies in output voltage.
  • There are inquiries about the correct setup for non-inverting amplifiers and the implications of resistor values on circuit performance.
  • One participant seeks clarification on deriving the formula for the non-inverting Schmitt trigger from a Wikipedia source, expressing uncertainty about the circuit configuration for a comparator.

Areas of Agreement / Disagreement

Participants generally express confusion and uncertainty about various aspects of op-amp simulation, with no consensus reached on the correct configurations or expected outputs. Multiple competing views on the interpretation of circuit behavior and component connections remain evident throughout the discussion.

Contextual Notes

Participants note limitations in their understanding of op-amp functionality and circuit design, particularly in relation to power supply connections and the effects of resistor values on output. There are unresolved questions regarding the specific circuit configurations required for the lab tasks.

Who May Find This Useful

This discussion may be useful for students working on op-amp simulations in Multisim, particularly those encountering similar challenges with circuit configurations, power supply connections, and output behavior in their prelab assignments.

gfd43tg
Gold Member
Messages
949
Reaction score
48

I am working on the prelab for my class right now, and I am having difficulties understanding how to get my Multisim to work. Sadly we have not learned about Op-Amps, and by design our instructor has us do problems involving things not taught in class in order to force us to do research and such, so I am pretty lost with this.

On page 2, my pin diagram is the same as the pin diagram on the 1st page of the datasheet at the top left for the TLC227 (D, JG, P, or PW Package)

Datasheet: http://www.ti.com/lit/ds/symlink/tlc277.pdf

For page 3, I have the ''Positive Supply Label'' as Pin 3 and 5. The ''Negative Supply Label'' is pins 2 and 6.

I was able to prove the relationship on page 4, but now I'm stuck on the part about simulating the circuit. First of all, the diagram on page 3 has only 3 connections leaving the op-amp, and the one on multisim has 5 connections, so I don't really know what to do with the other 2.
I'll attach the lab, but I am working on page 4, asking for the R_f and R_in.

Here is my inverting amplifier, it won't actually run at the moment, something is messed up with this circuit.
 

Attachments

Last edited:
Physics news on Phys.org
Maylis said:
I am working on the prelab for my class right now, and I am having difficulties understanding how to get my Multisim to work. Sadly we have not learned about Op-Amps, and by design our instructor has us do problems involving things not taught in class in order to force us to do research and such, so I am pretty lost with this.

On page 2, my pin diagram is the same as the pin diagram on the 1st page of the datasheet at the top left for the TLC227 (D, JG, P, or PW Package)

Datasheet: http://www.ti.com/lit/ds/symlink/tlc277.pdf

For page 3, I have the ''Positive Supply Label'' as Pin 3 and 5. The ''Negative Supply Label'' is pins 2 and 6.
Pins 2 & 6 are negative inputs to the amplifiers, while 3 & 5 are the positive inputs to the amplifiers. They are not power supply connections. Power is applied at pins 4 and 8.

I was able to prove the relationship on page 4, but now I'm stuck on the part about simulating the circuit. First of all, the diagram on page 3 has only 3 connections leaving the op-amp, and the one on multisim has 5 connections, so I don't really know what to do with the other 2.
The power connections are often left off of an op-amp circuit diagram in order to reduce clutter. However, it is understood that they be connected appropriately in the real circuit in order for the components to function. Your "missing" connections in the page 3 diagram are these power connections.

I'll attach the lab, but I am working on page 4, asking for the R_f and R_in.

Here is my inverting amplifier, it won't actually run at the moment, something is messed up with this circuit.
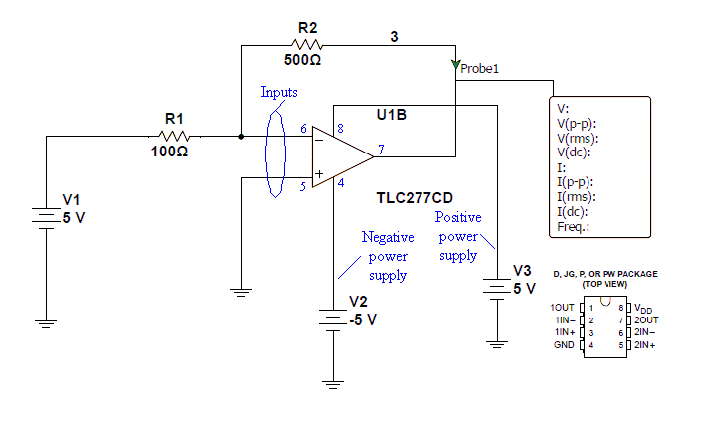
Check your power connection pins. You seem to have their polarity reversed (note the negative sign on the V2 magnitude. That makes V2 negative with respect to V3). Here's your circuit diagram with the pin labeling fixed.

attachment.php?attachmentid=66534&stc=1&d=1392211931.gif


You'll probably want to reduce the V1 supply value. The output of the amplifier can only swing between the power supply values, so +/- 5V in this case, and you're hitting the input of the amplifier with +5 volts; there's no way the amplifier can produce an output of Gain multiplied by 5V when Gain is greater than 1.
 

Attachments

  • Fig1.gif
    Fig1.gif
    9.9 KB · Views: 2,751
How is the positive power supply pin 8? There is a negative right there at the top of the op-amp. Is the positive power supply label Vdd (pin 8) and GND (pin 4) the negative supply label?
 
Maylis said:
How is the positive power supply pin 8? There is a negative right there at the top of the op-amp. Is the positive power supply label Vdd (pin 8) and GND (pin 4) the negative supply label?

Yup. Vdd and GND are as specified on the pinout diagram. The "+" and "-" on the op-amp symbol are to distinguish the inverting and non-inverting signal inputs.
 
Okay, now I switched the polarity. It is weird to me that the positive power supply has a negative voltage and the negative power supply a positive voltage.

Also, it looks like my simulation is not producing an output voltage that is -5Vin, it is -4.88Vin. Why would the resistances matter, as long as they are in a ratio of 5/1? The question implies to me that there are specific resistances.
 

Attachments

Also, I am now working on page 5, and I was able to prove the relationship.

Now I am running multisim for the noninverting amplifer and when I set R1 = R2, my V_out is not twice the V_in, its actually less than V_in
 

Attachments

Maylis said:
Okay, now I switched the polarity. It is weird to me that the positive power supply has a negative voltage and the negative power supply a positive voltage.
Huh? You have +5V on pin 8 and -5V on pin 4. That's correct, and not reversed :confused:

Also, it looks like my simulation is not producing an output voltage that is -5Vin, it is -4.88Vin. Why would the resistances matter, as long as they are in a ratio of 5/1? The question implies to me that there are specific resistances.

It could be that the op-amp is not capable of driving all the way to the supply rails. This is often true of real op-amps. You might want to look through the spec sheet to see how closely it can drive its output to the rails. Also, check the amplifier response to smaller inputs to see if it is linear if you avoid driving the output close to the rails.

Yes, it's the resistor ratio that matters and you can choose any sizes within reason. If they are too small your amplifier may load down the signal source by trying to draw too much current (that is, your amplifier's input impedance will be too low), or if they are too high then the amplifier may be affected by thermal (shot) noise in the resistors producing enough current to generate voltages across the resistors that will be amplified and seen at the output.
 
Maylis said:
Also, I am now working on page 5, and I was able to prove the relationship.

Now I am running multisim for the noninverting amplifer and when I set R1 = R2, my V_out is not twice the V_in, its actually less than V_in

Check your power supplies. Pin 8 should be connected to the positive supply and pin 4 to the negative supply. Always refer to the pinout diagram on the spec sheet.

attachment.php?attachmentid=66552&stc=1&d=1392251539.gif
 

Attachments

  • Fig2.gif
    Fig2.gif
    2.7 KB · Views: 2,171
Ok I see now. Well, I changed the voltage polarities, and now all I get is the same output as input, not twice as much
 

Attachments

  • #10
In your circuit diagram I don't see a "dot" at the junction of the feedback path resistors. The other obvious junction in the circuit does have one. Can you check to make sure that the connection is really established?
 
  • #11
Okay great, that was the problem. Now I see it is 2V. I'll work on page 6 and 8 of the prelab, and if I run into a problem I'll come back. Thank you very much.
 
  • #12
I'm working on the derivation of the non-inverting Schmitt trigger, and I don't know how to get the formula wikipedia has for V+

http://en.wikipedia.org/wiki/Schmitt_trigger#Non-inverting_Schmitt_trigger

This phrase ''For instance, if the Schmitt trigger is currently in the high state, the output will be at the positive power supply rail (+VS). The output voltage V+ of the resistive summer can be found by applying the superposition theorem:''

Once I can get to that point then I can solve the rest I think.

Edit: Here is my attempt
 

Attachments

Last edited:
  • #13
Also, I'm doing page 6 of the lab and I have no idea what the circuit is supposed to look like for the comparator. They don't say where the resistors should be placed, and the image up top doesn't give any indication either. Then they want a relationship between Ra, Rb, and alpha.

Here is at least what I drew as a circuit
 

Attachments

Last edited:
  • #14
Maylis said:
I'm working on the derivation of the non-inverting Schmitt trigger, and I don't know how to get the formula wikipedia has for V+

http://en.wikipedia.org/wiki/Schmitt_trigger#Non-inverting_Schmitt_trigger

This phrase ''For instance, if the Schmitt trigger is currently in the high state, the output will be at the positive power supply rail (+VS). The output voltage V+ of the resistive summer can be found by applying the superposition theorem:''

Once I can get to that point then I can solve the rest I think.

Edit: Here is my attempt

At a glance your attempt looks fine. What problem are you having with it?
 
  • #15
Maylis said:
Also, I'm doing page 6 of the lab and I have no idea what the circuit is supposed to look like for the comparator. They don't say where the resistors should be placed, and the image up top doesn't give any indication either. Then they want a relationship between Ra, Rb, and alpha.

Here is at least what I drew as a circuit

Your circuit looks fine. I've reproduced it here and extracted the portion of interest:

attachment.php?attachmentid=66582&stc=1&d=1392297280.gif


Now, you are aware that the potential at the V- pin of the op-amp will define the threshold voltage where the comparator output will make the flip between rails. So emply superposition to determine V- from the isolated circuit. You should end up with something of the form

##V- = (something)\cdot V_s##
 

Attachments

  • Fig1.gif
    Fig1.gif
    4.8 KB · Views: 2,152
  • #16
gneill said:
At a glance your attempt looks fine. What problem are you having with it?

My problem is that I did not derive the expression for V+ on my own, I just took it from wikipedia. How did they arrive at those results to begin with?
 
  • #17
Maylis said:
My problem is that I did not derive the expression for V+ on my own, I just took it from wikipedia. How did they arrive at those results to begin with?

They assume that the output of the comparator is currently locked to one of the rails, say -Vs. They then calculate the value of the input Vin that would bring the V+ comparator input to ground potential. Passing though that critical point in the positive direction will make the V+ input positive wioth respect to the V- input and the comparator will then swing its output to the other rail: +Vs.

The calculation can be repeated for the comparator output starting at the other rail, +Vs, and the input voltage dropping through a critical value.

To analyze, replace the op-amp output with a fixed voltage source at the rail value of interest. Find the voltage at the voltage divider formed by R1 and R2. Superposition makes it easy.
 

Similar threads

  • · Replies 12 ·
Replies
12
Views
4K
  • · Replies 8 ·
Replies
8
Views
3K
Replies
15
Views
3K
  • · Replies 8 ·
Replies
8
Views
2K
  • · Replies 4 ·
Replies
4
Views
6K
  • · Replies 5 ·
Replies
5
Views
2K
  • · Replies 32 ·
2
Replies
32
Views
5K
Replies
1
Views
2K
  • · Replies 10 ·
Replies
10
Views
5K
  • · Replies 4 ·
Replies
4
Views
2K