Can LM340T Series Regulators Substitute LM340H Series in Car Signal Converters?

  • Thread starter Thread starter Scott Black
  • Start date Start date
Click For Summary

Discussion Overview

The discussion revolves around the potential substitution of LM340T series voltage regulators for LM340H series regulators in a car signal converter project. Participants explore the compatibility of these components within the context of a specific circuit design, including considerations of package types and electrical specifications.

Discussion Character

  • Technical explanation
  • Debate/contested
  • Experimental/applied

Main Points Raised

  • Scott inquires whether LM340T-5 and LM340T-12 can be used instead of LM340H-5 and LM340H-12 for his signal converter project.
  • One participant suggests that the H and T designations likely refer to different package styles, with H being a TO39 package and T being a TO220 package, and notes that the circuit's low power requirements may not necessitate a heatsink.
  • Another participant mentions that common alternatives like the 7805 and 7812 regulators are widely available and questions the necessity of using the LM340 parts.
  • Scott raises a concern about the pin configuration of the LM2917 chip, noting a discrepancy between the 14-pin version he has and the 8-pin version referenced in the original design, and seeks clarification on how to adapt the pin connections.
  • A later reply confirms Scott's approach to bridging specific pins on the LM2917 to match the required configuration.
  • One participant asserts that the LM340T series regulators can be used as substitutes, highlighting their similar electrical specifications but noting a lower maximum input voltage rating for the T series.

Areas of Agreement / Disagreement

There is no clear consensus on the substitution of the LM340T series for the LM340H series, as some participants support the idea while others suggest alternative regulators. The discussion about the LM2917 pin configuration also reflects uncertainty, with participants providing differing levels of assurance.

Contextual Notes

Participants express varying levels of confidence regarding the compatibility of the LM340T and LM340H series regulators, particularly in terms of electrical specifications and package differences. The discussion also highlights potential challenges in adapting the LM2917 chip's pin configuration.

Scott Black
Messages
2
Reaction score
0
Hey all,
Im working on making a signal converter for a mod I've done on my car,

the plans for it are from zilvia.net - 164351-s15-cluster-sig-converter (edit: link was not working and apparently triggered spam detector)

yet I've been looking around a lot of places and can't find the lm340H-5 and lm340H-12 (or the lm140 it says could be used instead)

I have however found a place i can get lm340T-5 and lm340T-12

what I am wondering is can i use those regulators instead of the ones the schematics asks for?

thanks

Scott


ive copyed the info from the other thread that the link won't work to below
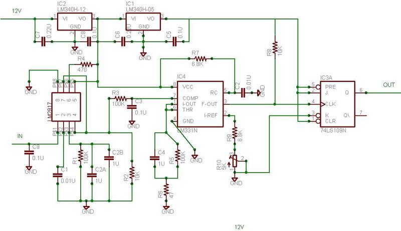
converter.jpg

Here is the part list:

Part Value

C1 0.01U
C2 0.01U
C2A 1U
C2B 1U
C3 0.1U
C4 1U
C5 0.1U
C6 0.22U
C7 0.22U
C8 0.1U
C9 0.1U
IC1 LM340H-05 or LM140A-05
IC2 LM340H-12 or LM140A-12

IC3 74LS109N
IC4 LM331N
IC5 LM2917
R1 100K
R2 10K
R3 100K
R4 470
R5 100K
R6 47
R7 6.8K
R8 10K
R9 6.8K
R10 5K

All resistors are 5% or less and all the caps are ceramic or tantalum.
This is needed to keep the temp coef down. It can get hot under the dash.

Now let's get into what everything does.



-Power and logic levels-

IC1 and IC2 are the volatge regulators. IC2, C7 and C8 regulate the input voltage
to 12v which is used for power to the LM2917 and LM331. IC1,C6 and C5 then regulate
that to 5v for logic high and power for the 74LS109N.



-Input frequency to voltage converter-

IC5, R1, R2, R4, C9, C1, C2A, C2B are used to convert the speedo input from a
zero crossing signwave to a voltage.

C9 is a filter for the input since its really noisy. R4 is for voltage dropping
sice the LM2917 has a 7.6v internal zener regulator.

The output voltage is defined by Vout = Vcc * Fin * C1 * R1 * K
where K = 1 and VCC = 7.6

The output ripple is defined by Vripp = (Vcc / 2) * (C1/(C2A+C2B)) * (1 - ((Vcc * Fin * C1) / I3))
where VCC = 7.6, I3 = 180uA, Fin = input freq 4.5hz(1mph) - 810hz(180mph)



-Voltage to frequency converter primary-

IC4, R3, C3, C4, R5, R6, R7, C2, R9, R10 are used to convert the voltage back to a frequency.
That frequency is defined by Fout = (Vin/2.09) * ((R9+R10)/R5) * (1/ (R7 * C2))
Where Vin = Vout from the F-to-V converter.

R10 is adjustable so the conversion factor can be fully adjusted.

R6 and C4 are used to keep the internal referance stable.
R3 and C3 are for input filtering.



-Signal conditioning-

IC3 and R8 are used to form the 50% duty cycle square wave. IC3 is a dual J/K
flip flop so the output will change its state once per pulse and dividing the
primary output freq by 2. This is needed because the output pulse width from the LM331
is too small.

Output here should be 12.5hz/mph
 
Last edited:
Engineering news on Phys.org
The H and T are probably different styles of packages for the same electronic device.

H is probably a TO39, round package with 3 pins from the base. T is probably a flat T0220 package designed for bolting onto a heatsink.

Since your circuit seems to be very low power, you probably don't need a heatsink anyway so it doesn't matter which you use, but if you have a circuit board, it will be designed to take one or the other, and the T package is bigger than the H.

FWIW the commonest parts used now for these regulators are the 7805 and 7812 which you can get anywhere - unless there some reason why you really need the 340 parts for this circuit.
 
thanks for the quick reply,
turns out in the jaycar catalouge the 7805 and 7812 are listed as 7805/lm340t5 so that's good, I am going to try them out,

found another issue though,

chip lm2917 i have one and its a 14 pin chip, the one the person who made the above used was a 8 pin chip, if i use the 14 pin chip do i still just use the same pin numbers or will it be a different layout ?

thanks again

edit: looking at the data sheets i need to bridge pin 11 and 12, then bridge pin 3 and 4, and then i should pretty much have the same chip and just use the data sheet to see what pins do what?
 
Last edited:
Scott Black said:
edit: looking at the data sheets i need to bridge pin 11 and 12, then bridge pin 3 and 4, and then i should pretty much have the same chip and just use the data sheet to see what pins do what?

That looks about right. Figures 2 and 4 on http://www.ti.com/lit/ds/symlink/lm2917-n.pdf
 
.


Hi Scott,

Thank you for sharing your project with us. It sounds like you have put a lot of effort into designing and building your signal converter. In regards to your question about using the LM340T-5 and LM340T-12 instead of the LM340H-5 and LM340H-12, the answer is yes, you can use these regulators instead. The LM340T series is a similar type of regulator, with the main difference being that it has a slightly lower maximum input voltage rating and a different package. However, the electrical specifications are very similar and they should work just fine in your circuit.

Additionally, it's good to see that you have taken into consideration the temperature coefficient and have selected capacitors and resistors with a tolerance of 5% or less. This will help to ensure that your circuit is stable and accurate.

Overall, it looks like you have a well-designed circuit and I wish you the best of luck with your project. Keep up the good work!

Best regards,