Series motors, switched to parallel

  • Thread starter Thread starter kopcicle
  • Start date Start date
Click For Summary

Discussion Overview

The discussion revolves around the challenge of switching two brushed DC motors from a series configuration to a parallel configuration without using large relays or complex microcontrollers. Participants explore the implications of this switching on motor performance, particularly in relation to back EMF and torque characteristics.

Discussion Character

  • Exploratory
  • Technical explanation
  • Debate/contested

Main Points Raised

  • One participant expresses a desire to replace batteries in a schematic with DC motors, aiming to switch between series and parallel configurations while minimizing size and complexity.
  • Another participant questions the terminology used, specifically the term "cereal motor," and suggests that it may lead to confusion.
  • Concerns are raised about potential race conditions when motors are wired in series, where one motor may accelerate faster than the other, potentially preventing the slower motor from reaching speed.
  • It is noted that in series, motors share the same current and torque, while in parallel, they will run at the same speed determined by the supply voltage, depending on the mechanical load applied.
  • A participant mentions the need for a circuit that can sense back EMF to facilitate the switching process and suggests using a miniature multi-turn potentiometer for adjustability.
  • There is a discussion about the behavior of coreless motors and whether they should be categorized as series or parallel wound motors, indicating a need for further experimentation.

Areas of Agreement / Disagreement

Participants express differing views on the implications of wiring motors in series versus parallel, particularly regarding performance and behavior under load. There is no consensus on the best approach or terminology used in the discussion.

Contextual Notes

Participants highlight the complexity of the circuit design and the interaction between various components, emphasizing that the mechanical load will significantly influence motor behavior in both configurations.

kopcicle
Messages
7
Reaction score
2
TL;DR
To create a 30-40V , 4-5A , method of switching two 12V 1.5A brushed DC coreless motors between series and parallel while returning to default series connection after power or control signal is removed.
[Mentor Note: Thread title has been updated to make it more descriptive]

Ref: https://www.physicsforums.com/threads/parallel-series-dpdt-with-mosfets-help.904631/post-5698363

Ser_Par_Switch.webp


It's been nearly 10 years but I'd still like to thank and acknowledge the thread starter and participants.
The purpose of the above schematic was to series or parallel two batteries to drive a heater element (R1).
What I'd like to do is replace the batteries in the schematic with DC motors.

I have this horrible habit of over complicating things. I'm hoping that's all I've done here.
Really all I'm trying to do is switch two brushed dc motors from series to parallel without resorting to something as large as a relay or as complicated as a micro controller. My weight and space limitations are near microscopic.
I'll include some curious details for reference.

https://toshiba.semicon-storage.com..._en_20250422.pdf?did=13889&prodName=SSM6N57NU

https://www.nexperia.com/product/PMPB47XP

I'll admit that it's convenient to find a package as small as 2 x 2mm.

https://precisionminidrives.com/pro...4_v0BGTPGd6F2vyNk86ZQA30I22dKcGnOdLb4uPY-bn47

This type of motor comes in many different specifications but for my case the 20V, 5A (total) is close enough.

Because someone is going to ask why:

Motors in series have full amperage, but half voltage.
Motors in parallel have full voltage, but half amperage.

So, if you had a 20V 5A system:

Each motor in series would see (a maximum of) 5A @ 10V.
Each motor in parallel would see (a maximum of) 2.5A @ 20V.

With DC motors, they create "Back EMF", essentially a voltage that has to be overcome, proportional to their RPM.

So, you start off in series, so you get maximum power (Amperage), and ramp up until the current you are putting in meets the back EMF.
Then you switch to parallel, so you can continue accelerating, albeit not quite so strongly (Higher voltage overcomes the back EMF, but the halved amperage means you don't accelerate so quickly).

You would thus end up with a torque curve something like this:
Code:

| | ___________|
| | ___/ |
| | ___/ |
|<- Series ->| ___/ |
| | ___/ |
| | ___/ |
R |___/ |
P __/ |
M _/ | |
| _/ | |
| _/ |<----------- Parallel ------------>|
| _/ | |
| / | |
|/ | |
+----------------------TIME------------------------

While the power seen by the motor (This is for one motor) looks like this:
Code:

|----5A----,
| |
| |
| |
| |
| |
| |
| '--------------AMPS-------------2.5A-
|
| ,==============VOLTS============ 20v=
| |
| |
|==== 10v====='
|
+-------------------------------------------------

Without switching, the graph speed/time graph would look like this (with switching shown in dotted line):
Code:

| ............
| .../
| .../
| .../
| .../
| .../
R ____________________________________
P __/
M _/
| _/
| _/
| _/
| /
|/
+----------------------TIME------------------------


So the question is...

Can you think of a simple circuit that would sense the back EMF and switch
from series to parallel as back EMF increased?

Huge bonus points for the switch point being adjustable with a miniature multi-turn potentiometer

Precision microdevices even put this bit of mental quicksand on the web for me.
https://www.precisionmicrodrives.com/ab-026

So, that's about it. I can probably get to the back EMF sensing on my own. it's the H-bridge as a DPDT that is kicking my ...


I found that simply winding a number of turns of of magnet wire around the outside of the the motor I could get enough of a representative voltage that tracked motor rpm. Ideal for my use. Possibly an OpAmp for gate driver.
A whole lot of words for what is essentially a sensorless tachometer.


Any thoughts you can offer would be greatly appreciated.
 
Last edited by a moderator:
Engineering news on Phys.org
kopcicle said:
TL;DR: To create a 30-40V , 4-5A , method of switching two 12V 1.5A brushed DC coreless motors between series and parallel while returning to default series connection after power or control signal is removed.

Any thoughts you can offer would be greatly appreciated.
Hi.
I have a question.
What is a 'cereal' motor in the title? [Mentor Note: Thread title has been updated to make it more descriptive]
Is Kellogs going to be the new next best thing after AI.

PS. My own spelling has degraded to the point where I have to look up words, is it an 'e', an 'a', a single or double 'd'. Auto correct does some funny embarrassing too.
 
Last edited by a moderator:
  • Like
Likes   Reactions: kopcicle and berkeman
kopcicle said:
TL;DR: To create a 30-40V , 4-5A , method of switching two 12V 1.5A brushed DC coreless motors between series and parallel while returning to default series connection after power or control signal is removed.

Motors in series have full amperage, but half voltage.
Motors in parallel have full voltage, but half amperage.
This isn't quite right. If you mean a series wound motor by cereal motor, then by wiring two in series you will halve the voltage with equal loads. I would assume you will have a race condition upon startup. One motor will accelerate quicker than the other. The slow motor may never come up to speed. The motor that makes it to top speed will dictate the amount of current in the circuit. It will likely be too low to accelerate the slow motor. If your motors are wired in parallel with each other it's no different than each motor wired to its supply on its own. The loading and supply voltage will determine speed and current draw.
-
Parallel wound motors will behave a bit differently. Upon searching for coreless motors I found a site that describes their behavior that would put them in the category of series wound.
-
Have you done any experiments with wiring motors this way?
 
Welcome to PF.

kopcicle said:
Really all I'm trying to do is switch two brushed dc motors from series to parallel without resorting to something as large as a relay or as complicated as a micro controller. My weight and space limitations are near microscopic.
I'll include some curious details for reference.
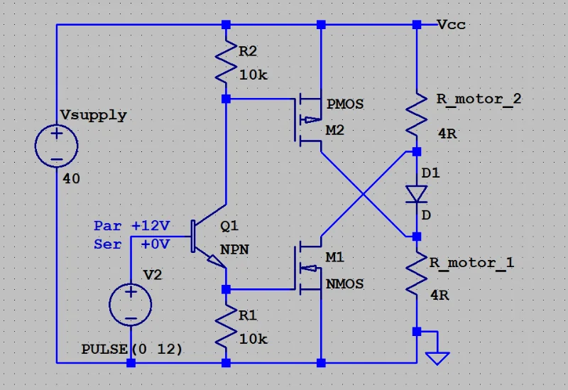
In series, the motors will have the same current, and so the same torque. In parallel, if the shaft is unloaded, the motors will run at the same speed, determined by the supply voltage.

Presumably, the motors will have a load somewhere between free running and locked solid. How the motors behave in series or parallel will depend on the mechanical load. How much load do you have on your motors?

The series/parallel circuit you refer to, switched battery connections between series and parallel, to maintain or double the battery voltage. You want something different here. You need to switch the loads between series and parallel while maintaining the same supply voltage.

Everything in this circuit has a reason, and everything interacts.
Ser_Par_Motor.webp


Note: On this forum you must post text graphs between existing BB code flags. If you post and then create the BB code flags, multiple spaces will be reduced to one space, which destroys the formatting.
 
Last edited:
  • Like
  • Informative
Likes   Reactions: kopcicle and DaveE
256bits said:
Hi.
I have a question.
What is a 'cereal' motor in the title?
Is Kellogs going to be the new next best thing after AI.

PS. My own spelling has degraded to the point where I have to look up words, is it an 'e', an 'a', a single or double 'd'. Auto correct does some funny embarrassing too.
It is my way of getting back at a taciturn English teacher from early on in my education. I assume she is turning over in her grave each and every time I abuse the language. It gives me some simple joy and you did respond.
 
  • Like
Likes   Reactions: 256bits
kopcicle said:
It is my way of getting back at a taciturn English teacher from early on in my education. I assume she is turning over in her grave each and every time I abuse the language. It gives me some simple joy and you did respond.
Yes, but it's a very confusing and not very descriptive title, which will continue to confuse readers for years to come. We strive to have a high signal-to-noise ratio here at PF, and a confusing title only adds noise...

What would a better title be than "Cereal motors and parallel universes"? It should accurately describe the question you are asking in the thread. I can change the title once you come up with a better one. Thanks.

[Mentor Note: Thread title has been updated to make it more descriptive]
 
Last edited:
Baluncore said:
Welcome to PF.


In series, the motors will have the same current, and so the same torque. In parallel, if the shaft is unloaded, the motors will run at the same speed, determined by the supply voltage.

Presumably, the motors will have a load somewhere between free running and locked solid. How the motors behave in series or parallel will depend on the mechanical load. How much load do you have on your motors?

The series/parallel circuit you refer to, switched battery connections between series and parallel, to maintain or double the battery voltage. You want something different here. You need to switch the loads between series and parallel while maintaining the same supply voltage.

Everything in this circuit has a reason, and everything interacts.
View attachment 369009

Note: On this forum you must post text graphs between existing BB code flags. If you post and then create the BB code flags, multiple spaces will be reduced to one space, which destroys the formatting.
<code> some content </code> .gotcha.
I'll have to cogitate on this a fair bit as my basic digital/TTL/PowerMos days are far behind me in a classroom that I regularly slept in after an 8 hour night shift.


Vcc will be intermittent so this satisfies the need for a return to a default series state. If I need some sort of constant voltage I'm well capable of charging/discharging a capacitor or micro LiPo. Intermittent in this case means mostly powered with brief periods of zero power followed by continued scattered clouds continuing through Wednesday with rain possible and ....

A logic level switch would be a bit more convenient at Q1 . I think I can arrange that without affecting the rest of the circuit. Not that I need or want anything like a postage stamp confuser here. It's just that I have very little control signal to work with. A few turns of 32ga wire around the outside of the motor showed a near linear representation of RPM at reduced voltage and minimal current. Sounds like a good place for an OpAmp at V2.

I've never been a fan of losses through a/an/any/all switching or control diodes. I see why D1 is essential to this but even the .4 to .7 volt to be expected as a voltage drop across the diode makes me want to ...
It's a personal problem, okay? I'm seeing someone about it .
I'll just have to figure out which motor I want to push and which motor to pull.

I'll be intermittent for the next few weeks. I will however report back with progress or reports of magic smoke being released into the ether.

73's AF7XT

[Mentor Note: An off-topic portion of this post has been removed]
 
Last edited:
I do believe I'm finished here...
 
  • Like
Likes   Reactions: DaveE
You are overconfident, and wasting other people's time.
https://en.wikipedia.org/wiki/Dunning–Kruger_effect

kopcicle said:
A logic level switch would be a bit more convenient at Q1 . I think I can arrange that without affecting the rest of the circuit.
The input control voltage will need to be greater than "one volt plus the MOSFET turn-sufficiently-on voltage". So you must select your input voltage based on MOSFET gate voltage. There is some adjustment between the NMOS & PMOS turn on voltage, in the ratio of R1 and R2.

kopcicle said:
Sounds like a good place for an OpAmp at V2.
Well, I would certainly not do that. You need a fast V2 transition, to prevent partly turned on MOSFETs that dissipate power. The smallest 4 amp MOSFETs are the lowest power, and they need no heatsink if you switch them fast enough. Use a comparator or a logic signal, not an op-amp to drive the switch.

kopcicle said:
I've never been a fan of losses through a/an/any/all switching or control diodes. I see why D1 is essential to this but even the .4 to .7 volt to be expected as a voltage drop across the diode makes me want to ...
Then specify the requirement for a zero-forward-voltage diode, and it can be replaced with a MOSFET as a synchronous rectifier. Note that the diode D1 is also the flyback diode for the inductance of the motors.

If you are using motors rated to 40 volts, then the diode voltage will not be a problem. You will need to have a supply current sufficient to turn the motors, while you lock out the MOSFET control circuit, until there is sufficient voltage to cleanly switch the MOSFETs.
 
Last edited:
  • #10
Attempting something new (to me) is not overconfidence it's motivation to learn something new.
It was your time to waste and my challenge to see that the wealth of direction you've given me is not wasted.

Thank You
 
  • #11
Seems I have a ready made test piece in a box under my deck (stock photo)
Ill be back ...
775x2.webp
 
  • #12
EE design in real life requires A LOT of research and study, mostly of the subtle details of the components you might use. Also study of your circuit topology and it's operation in ALL circumstances. While you might get general advice here, or perhaps a specific answer to a specific question, the real work needs to be done off line on your own.

I'll give selected advice here for free, because I get to choose what and I'm not responsible for the detailed design. Otherwise, I was paid a lot of money as a consultant to do design work, which was mostly about getting the details right. You won't often get that here*.

My advice is to stop with the flippant remarks and vague questions, sit down, focus, and do the real EE work yourself. Then come back when you are really stuck. It appears that you are trying to get a good design without having to do the good work required for it.

* maybe with the exception of @Baluncore, who seems to work harder than the rest of us at this.
 
Last edited:
  • Like
Likes   Reactions: kopcicle, Averagesupernova and berkeman
  • #14
When running DC motors from banks of batteries, the battery banks, and/or multiple motors, can be connected in series, or in parallel.

In the context of traditional diesel-electric submarines, "group up" and "group down" refer to changing the electrical configuration of the main battery cells to the electric motors to manage speed and endurance.

Group Down (Parallel): The batteries are connected in parallel, which reduces voltage but allows for maximum economy, endurance, and quiet, low-speed operation.

Group Up (Series): The batteries are connected in series, increasing voltage to the motors for higher speeds, but resulting in lower endurance.
 
  • Informative
  • Like
Likes   Reactions: kopcicle and berkeman
  • #15
  • #16
Done and done , although I'm swimming in somewhat uncharted waters.

from_footprint_SVG.webp


Preliminary test rig.
 

Similar threads

Replies
21
Views
3K
  • · Replies 17 ·
Replies
17
Views
5K
  • · Replies 26 ·
Replies
26
Views
6K
  • · Replies 12 ·
Replies
12
Views
10K
  • · Replies 16 ·
Replies
16
Views
6K
  • · Replies 7 ·
Replies
7
Views
3K
  • · Replies 31 ·
2
Replies
31
Views
6K
  • · Replies 1 ·
Replies
1
Views
2K
  • · Replies 1 ·
Replies
1
Views
3K
  • · Replies 7 ·
Replies
7
Views
2K