Find the sum of all these electric currents

Click For Summary

Homework Help Overview

The discussion revolves around analyzing a circuit with multiple amperemeters to determine the flow of electric current. Participants are examining the implications of certain amperemeters showing zero values and how that affects the overall circuit analysis.

Discussion Character

  • Exploratory, Assumption checking, Conceptual clarification

Approaches and Questions Raised

  • Participants are questioning the reasoning behind concluding that certain amperemeters (9, 11, and 12) carry no current. There is a suggestion to simplify the circuit by folding it to analyze symmetry. Others are considering the implications of zero resistance in the wiring and how that relates to current flow.

Discussion Status

There is an active exploration of different interpretations of the circuit's behavior. Some participants are offering insights into potential simplifications and questioning the assumptions made about current flow. No consensus has been reached, but several productive lines of inquiry are being pursued.

Contextual Notes

Participants are working under the assumption that the wiring has zero resistance and are discussing the implications of this assumption on the current distribution in the circuit. There is also a mention of a bridge circuit, which may influence the analysis.

quee
Messages
7
Reaction score
2
Homework Statement
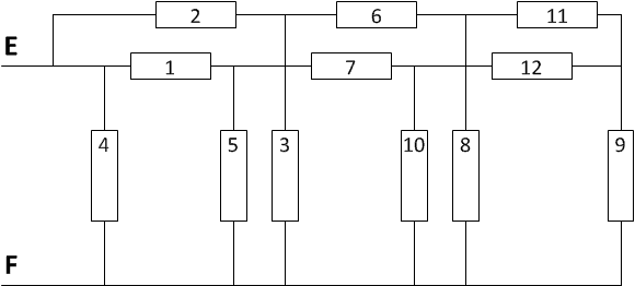
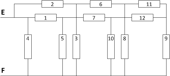
The electrical circuit consists of amperemeters. Constant voltage was applied to ´E and F. In the result, one of the amperemeters showed 7 mA and another showed 18 mA. What does the sum of results of all amperemeters equal to?
Relevant Equations
$$I_4 = maximim$$
$$I_1 = I_2$$
$$I_3 = I_5$$
$$I_7 = I_ {10} = I_8 = I_6$$
2019-11-07 01.00.35.jpg

First, I got rid of amperemeters with 0 values. These are 9. 11 and 12.
Amperemeter 4 will show the maximum value of electric current as it is placed directly between E and F. But how to know its value? Will it be 18 mA? I doubt because 18 mA is not said to be the maximum value.
All other amperemeters will show smaller results. Number 1 and 2 will show equal results. Number 5 and 3. And number 7, 10, 8 and 6 as current will not go to the 12-9-11 line and the resistance of wires is neglected. Is it correct?
 
Physics news on Phys.org
quee said:
First, I got rid of amperemeters with 0 values. These are 9. 11 and 12.
What reasoning are you using to conclude that no current flows through 9, 11 and 12?

If 9 carries no current then it follows that the node to its right is at the same potential as F.
If 11 carries no current then it follows that the node down and to its left is also at the same potential as F.
It then would follow that 8 carries no current because its ends are at equal potential.
It would also follow that 6 carries no current because any current would have no place to go. So it then follows that the node to the left of 6 is also at the same potential as F.
Then we conclude that 3 carries no current and that 2 carries no current.
It follows then that E is at the same potential as F. Which is patently false.

So whatever reasoning was used to conclude that no current flows through 9, 11 and 12 is questionable.

My first inclination looking at this network is to simplify by folding bottom onto top. By symmetry it is immediately obvious that all of the nodes on the bottom are at equal potential with all corresponding nodes on the top.

Edit: Looking ahead without actually solving the problem, it looks like the network can be solved from that point by further collapsing it one piece at a time.
 
Last edited:
Drat, @jbriggs444 was faster. Here's my two cents (one being I fully agree with him) the other being: we are braiinwashed to see circuits as one line (E) at the top and one line (F) at the bottom. Very enlightening in this case. (even though you are rapidly foirced to draw two lines at the top (2-6-11 // 1-7-12) )
 
So if they are identical ammeters, you can represent each one by identical resistors. With the information you provided, I think you'd have to make the assumption that wiring is zero resistance.

Make sure you understand why some of them may have zero current. Think about a bridge circuit.
 
jbriggs444 said:
So whatever reasoning was used to conclude that no current flows through 9, 11 and 12 is questionable.
I thought incorrectly that 9, 11 and 12 were out of the field made by E and F so the current wouldn't go that line.

jbriggs444 said:
is to simplify by folding bottom onto top.
I thought about that. Thank you. But it still remains unclear to me how to get what will be the maximum value.

jbriggs444 said:
it looks like the network can be solved from that point by further collapsing it one piece at a time
Using symmetry?
 
scottdave said:
you can represent each one by identical resistors
And then use Kirchhoff's circuit laws?
 
Sketch I had in mind in #3

1573231793885.png
working from right to left should be feasible.
 
  • Like
Likes   Reactions: quee and phinds
BvU said:
Sketch I had in mind in #3

View attachment 252562working from right to left should be feasible.
Thank you! But why are 2, 3, 6, 8, 11 included? Isn't it possible to just fold the symmetrical scheme and rewrite it with resistors 1, 4, 5, 7, 9, 10, 12?
 
  • Like
Likes   Reactions: BvU
quee said:
Thank you! But why are 2, 3, 6, 8, 11 included? Isn't it possible to just fold the symmetrical scheme and rewrite it with resistors 1, 4, 5, 7, 9, 10, 12?
Good plan.
 
  • #10
Is the next step -- to me it dawns only after I've made the sketch (did I mention brainwashing 😉 ?)
 

Similar threads

  • · Replies 64 ·
3
Replies
64
Views
7K
  • · Replies 23 ·
Replies
23
Views
2K
Replies
8
Views
2K
  • · Replies 2 ·
Replies
2
Views
2K
  • · Replies 3 ·
Replies
3
Views
1K
  • · Replies 8 ·
Replies
8
Views
3K
Replies
2
Views
2K
  • · Replies 1 ·
Replies
1
Views
11K
  • · Replies 4 ·
Replies
4
Views
4K
Replies
7
Views
5K