I have a basic question about inflection points....

  • Context: High School 
  • Thread starter Thread starter leright
  • Start date Start date
  • Tags Tags
    Points
Click For Summary

Discussion Overview

The discussion centers around the concept of inflection points in calculus, specifically examining the function f(x) = x^(2n) for n greater than 1, with a focus on the case of f(x) = x^4. Participants explore the implications of the second derivative being zero at x = 0 and whether this indicates an inflection point or a change in concavity.

Discussion Character

  • Debate/contested
  • Conceptual clarification
  • Mathematical reasoning

Main Points Raised

  • One participant questions whether the function f(x) = x^4 has an inflection point at x = 0, noting that the second derivative f''(0) = 0 suggests a change in concavity, which seems contradictory to the known behavior of the function.
  • Another participant asserts that an inflection point requires a change in the sign of the second derivative, which does not occur for f(x) = x^4, as f'' is always non-negative.
  • A participant expresses confusion about the implications of a zero second derivative, suggesting that it should indicate a constant slope, yet acknowledges that the first derivative is changing at x = 0.
  • Some participants emphasize the need to visualize the function and its derivatives to understand the behavior around x = 0.
  • There is a discussion about the mathematical properties of concavity, with references to definitions and properties from external sources, indicating that a zero second derivative does not conclusively indicate an inflection point.
  • Several participants express uncertainty about the behavior of the function at x = 0 and the implications of the second derivative being zero, leading to further questions and clarifications.

Areas of Agreement / Disagreement

Participants do not reach a consensus on whether the function has an inflection point at x = 0. There are competing views regarding the interpretation of the second derivative and its implications for concavity and inflection points.

Contextual Notes

Participants highlight the ambiguity in the behavior of the function at x = 0, particularly regarding the interpretation of the second derivative being zero and its implications for concavity. There are unresolved questions about the nature of the function's behavior in this context.

leright
Messages
1,317
Reaction score
19
My question involves the discussion in this thread, which I contributed to back in 2009.

https://www.physicsforums.com/threads/point-of-inflection.350149/

My question involves the function f(x) = x^(2n) for n greater than 1. Take f(x) = x^4 for example. You differentiate twice and you get f''(x) = 12x^2. Plug in x= 0 into the second derivative and you get f''(0) = 0. This implies an inflection point at x = 0 as I was taught in my introductory calculus course. However, we all know that f(x) = x^(2n) is a parabola, which does not change concavity, including at x = 0. Is this function an exception to the rule that I was never taught in school?

Thanks for any insight you can provide. God I feel so silly for asking this...this topic came up recently and I recalled the comments I made in the above thread...I guess I never really looked into it.
 
Physics news on Phys.org
The definition of an inflection point is where the function changes from concave to convex or vise versa. This means that f'' changes sign. So naturally you will look for them where f''=0. But that doesn't mean they are all inflection points. In fact, the example you are looking at has f'' ≥ 0. So it is not an inflection point.
 
Thanks fact checker. It is my understanding that a second derivative of 0 implies a change in concavity (for obvious reasons) or constant first derivative, as in a straight line. Those are really the only two possibilities I can think lf. What exactly is happening at x=0 for the function x^4 then? Clearly its first derivative is not constant and it is not an inflection point.

Thanks.
 
It just seems like there is something deeper going on here. I actually plotted the function in maple and zoomed in and it appears strangely flat in the region around x=0.
 
leright said:
Thanks fact checker. It is my understanding that a second derivative of 0 implies a change in concavity (for obvious reasons) or constant first derivative, as in a straight line.
No. Where f''>0 it is concave upwards and where f''<0 it is concave downwards. To find inflection points, you look for points where f''=0 so that you can check whether f'' changes sign there. The function you are considering is always concave upwards.
 
Thanks. I am fully aware of that but my question relates to the behavior of the function at x = 0. If it isn't an inflection point, or constant slope at that point then why is the second derivative 0? That means that the first derivative isn't changing, right? However that clearly is not the case here.
 
I am guessing that the second derivative of x^4 evaluated at x=0 is actually non-zero. I think the math might just break down. Correct me if I am wrong. Thanks.
 
leright said:
Thanks. I am fully aware of that but my question relates to the behavior of the function at x = 0. If it isn't an inflection point, or constant slope at that point then why is the second derivative 0? That means that the first derivative isn't changing, right? However that clearly is not the case here.
It just means that the first derivative is not changing at that very point. It is changing on both sides of that point. You should look at a graph of it.
 
leright said:
I am guessing that the second derivative of x^4 evaluated at x=0 is actually non-zero.
No. Why would you think that?
If f(x) = x4
f'(x) = 4x3, and
f''(x) = 12x2.
f''(0) = ?
leright said:
I think the math might just break down. Correct me if I am wrong. Thanks.
 
  • #10
leright said:
I am guessing that the second derivative of x^4 evaluated at x=0 is actually non-zero. I think the math might just break down. Correct me if I am wrong. Thanks.

The actual statement is: "A twice differentiable function of one variable is concave upwards on an interval if and only if its second derivative is non-negative there." (Wikipedia, property #6.)

A non-negative quantity can be zero.

Similarly a twice differentiable function of one variable is concave downwards on an interval if and only if its second derivative is non-positive there.

A non-positive quantity can be zero.

Thus, in practical application of the test, the second derivative being non-zero is conclusive: the function is concave upwards or downwards depending on the sign. But the second derivative being zero is inconclusive and further investigation is required: the function could be concave upwards or concave downwards or there could be a point of inflection.
 
Last edited:
  • #11
You really should learn to plot these functions, f, f', f'' to see what is going on. Either plot or calculate some values around the point of interest.
 
  • #12
Thanks guys. I appreciate your patience.
Mark44 said:
No. Why would you think that?
If f(x) = x4
f'(x) = 4x3, and
f''(x) = 12x2.
f''(0) = ?

I realize that the mathematical result is f''(0) = 0, which implies zero rate of change of the first derivative @ x = 0. However, clearly the function's first derivative is changing at x = 0.

I can easily visualize the plots of x^4, 4x^3, and 12x^2 and I understand the interpretation of the "rules" and why the rules are the way they are. That's not my issue. A second derivative of 0 at a point implies the following: the point is an inflection point [(point where function transitions from being concave up (positive second derivative) to concave down (negative second derivative)] OR in a region where the curve is perfectly straight OR the function is a straight line.

Now, I am a conceptual person. When I think second derivative I think the rate at which the first derivative is changing. When the rate at which the first derivative is changing is ZERO at a given point it is implied that the slope is constant for a brief period. This is not really the case for x^4. The first derivative is 4x^3. Going a infinitesimally small step in either direction of x = 0 for 4x^3 gives a non-zero first derivative. That means that at x = 0 the first derivative is indeed CHANGING. It has a non-zero rate of change at x = 0. Why then is the second derivative zero when evaluated at x = 0 for this function?

I hope I don't come across as being frustrated, because I am not. I really appreciate your help. I'm just trying to clear up some subtle confusion I have.
 
  • #13
pasmith said:
The actual statement is: "A twice differentiable function of one variable is concave upwards on an interval if and only if its second derivative is non-negative there." (Wikipedia, property #6.)

A non-negative quantity can be zero.

Similarly a twice differentiable function of one variable is concave downwards on an interval if and only if its second derivative is non-positive there.

A non-positive quantity can be zero.

Thus, in practical application of the test, the second derivative being non-zero is conclusive: the function is concave upwards or downwards depending on the sign. But the second derivative being zero is inconclusive and further investigation is required: the function could be concave upwards or concave downwards or there could be a point of inflection.

Thanks. I understand that a second derivative being zero when evaluated at a point is considered both non-negative and non-positive. There is clear ambiguity here. I am just interpreting this as a rate of change of the slope (first derivative). If a second derivative evaluated at a point is zero and it is bot an inflection point then the function must be "flat" about this point. However, it is clear the x^4 does not exhibit this behavior.
 
  • #14
FactChecker said:
It just means that the first derivative is not changing at that very point. It is changing on both sides of that point. You should look at a graph of it.
Right. But the first derivative is f'(x) = 4x^3. the first derivative at x = 0 is 0 but go an infinitesimally small step to the left or right of x = 0 on the first derivative function and you get a different value of the first derivative. Clearly, then, the first derivative IS changing at x = 0. Do you see my point?
 
  • #15
leright said:
Right. But the first derivative is f'(x) = 4x^3. the first derivative at x = 0 is 0 but go an infinitesimally small step to the left or right of x = 0 on the first derivative function and you get a different value of the first derivative. Clearly, then, the first derivative IS changing at x = 0. Do you see my point?
If I through a ball in the air, it is going up; at some point it stops; then it is going down. At the point where it stops, it is not changing. That is even though an infinitesimally small step before or after you get a different value of height. A similar thing is happening to the values of f' at x=0.
 
  • #16
If you plot f'(x) = 4x^3 it is clear that its slope is zero at x = 0. But I am just having trouble seeing that characteristic in the plot of f(x) = x^4. What is it about the function x^4 that makes its second derivative zero there? Would that imply that there are two points infinitesimally close together that have the same slope? Is that accurate? I am 100% convinced that you guys are right...I am just having trouble with this small detail.

Maybe I just need to stop thinking about this.
 
Last edited:
  • #17
https://math.dartmouth.edu/opencalc2/cole/lecture8.pdf

These notes describe this question at the end. I understand. What I don't understand is the interpretation of a second derivative evaluated to be zero at a point when the function does not have an inflection point at that point. What exactly is happening then at this point? The fact that f''(0) = 0 must describe some property of the function if it doesn't mean it is an inflection point in this case...
 
  • #18
leright said:
https://math.dartmouth.edu/opencalc2/cole/lecture8.pdf

These notes describe this question at the end. I understand. What I don't understand is the interpretation of a second derivative evaluated to be zero at a point when the function does not have an inflection point at that point. What exactly is happening then at this point? The fact that f''(0) = 0 must describe some property of the function if it doesn't mean it is an inflection point in this case...
No, there is no property. Look at the graph of y = x4. Its shape is similar to that of y = x2.

Given y = f(x) = x4, then f'(x) = 4x3 and f''(x) = 12x2. The second derivative is positive at every x except x = 0. This means that if x < 0, f''(x) > 0, and if x > 0, f''(x) > 0, as well. This also means that the graph of f is concave upwards on both intervals, a fact that is obvious if you look at the graph of y = x4.

Since the concavity doesn't change, there is no inflection point. In this case, f''(0) = 0 has no significance.
 
  • #19
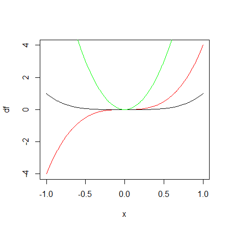
A plot of f(x) = x4, f', and f'' for x between -1 and 1 should make this clear. The black line is f, the red is f' and the green is f''. Clearly f becomes very flat at x=0 and curves up at both ends. That is confirmed by the green line, f'', being 0 at x=0 and positive at both ends. It is also clear that the red line, f', has no slope at x=0. f does not have an inflection point at x=0.
2nd_deriv.png
 
  • #20
I have plotted these functions. I figured it was due to the flatness of x^4 near x=0. Is there a name for a point that has zero f" evaluated at that point but isn't an inflection point? Its significance is the flatness of x^4 compared to x^2 near x=0
 
  • #21
leright said:
I have plotted these functions. I figured it was due to the flatness of x^4 near x=0. Is there a name for a point that has zero f" evaluated at that point but isn't an inflection point? Its significance is the flatness of x^4 compared to x^2 near x=0
No, there is no name for this.

The question has been asked and answered, so I'm closing this thread.
 
  • #22
leright said:
I have plotted these functions. I figured it was due to the flatness of x^4 near x=0. Is there a name for a point that has zero f" evaluated at that point but isn't an inflection point? Its significance is the flatness of x^4 compared to x^2 near x=0

It is called an undulation point.
 
  • Like
Likes   Reactions: FactChecker
  • #23
micromass said:
It is called an undulation point.
That's a new one on me...
 

Similar threads

  • · Replies 5 ·
Replies
5
Views
4K
  • · Replies 2 ·
Replies
2
Views
3K
  • · Replies 1 ·
Replies
1
Views
2K
Replies
3
Views
2K
  • · Replies 5 ·
Replies
5
Views
2K
  • · Replies 3 ·
Replies
3
Views
4K
  • · Replies 13 ·
Replies
13
Views
4K
  • · Replies 5 ·
Replies
5
Views
2K
  • · Replies 1 ·
Replies
1
Views
1K
  • · Replies 11 ·
Replies
11
Views
3K