Series-Parallel Circuits (R/2R Ladder Networks)

Click For Summary

Homework Help Overview

The discussion revolves around an R/2R ladder network circuit, specifically focusing on the determination of the output voltage (Vout) after a certain resistor (R8). Participants are examining the accuracy of a circuit redraw and clarifying the concept of voltage measurement in relation to circuit components.

Discussion Character

  • Exploratory, Conceptual clarification, Problem interpretation

Approaches and Questions Raised

  • Participants are questioning the correctness of a circuit redraw and the interpretation of Vout in relation to R8. There are discussions about the clarity of the original working and the meaning of voltage "passing through" a resistor. Some suggest redrawing the circuit with specific reference points to aid understanding.

Discussion Status

Several participants have provided feedback on the redraw, indicating it is correct, while also addressing the conceptual understanding of voltage measurement. There is a mix of interpretations regarding the voltage across R8 and the approach to finding equivalent resistances. Guidance has been offered on how to approach the problem, but no consensus has been reached on the specific calculations.

Contextual Notes

Some participants note that parts of the original exercise are unclear or cropped, which may affect the discussion. The conversation includes a focus on the definitions of series and parallel resistances, as well as the conventions used in voltage measurement.

Lay1
Messages
44
Reaction score
7
Homework Statement
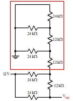
Determine Vout for the R/2R ladder network in the given figure for the following condition:
SW3 and SW4 to +12V, SW1 and SW2 to ground
Relevant Equations
V=I/R
I(x)=(Rt/Rx)*I(t)
20230418_141442.jpg

This is the figure given by the question.

Here is the redraw of above circuit.
20230418_141459.jpg

What I request to ask are:
1. Is my redraw is correct or not?
2. The Vout asked in the question is referred to the voltage after passing throgh R8?
Thank you for your answers.
 
Physics news on Phys.org
Lay1 said:
Homework Statement: Determine Vout for the R/2R ladder network in the given figure for the following condition:

1. Is my redraw is correct or not?
2. The Vout asked in the question is referred to the voltage after passing throgh R8?
Thank you for your answers.
1. I think it is. But I don't find it very clarifying :smile:
2. Voltage does not really 'pass'

Your working isn't very clear to me either; perhaps you can type it ?
What is the ##28.4\ k\Omega## you calculate ?
And I don't see a ##V_\text{out}## in your calculations ?

I can't distinguish the other questions in the exercise (cropped off :mad:) but for the one you picked, my approach would be to redraw with ground at the bottom and +12 V at the top. e.g.:
1681828557735.png


Then substitute the parallel resistances 1 through 5 with Req before looking at currents.

##\ ##
 
  • Like
Likes   Reactions: berkeman
Hi Lay1.

I believe that your redrawing is correct, although I can't quite make out the resistor symbols. I think that R8 is the one shown here?
1681828926489.png


Not sure what you mean by "passing through R8" though.

There are several ways to redraw the circuit, here's an example that isn't far from the original. You should be able to reduce the indicated resistances to one value before proceeding:

1681829391593.png


Thus:
1681829606412.png
 
  • Like
Likes   Reactions: phinds and berkeman
Hi Lay1,

Your redraw is correct.

To answer your second question, Vout is the node that is common to R7 and R8.

Some of the other commenters have noted that voltage doesn't really "pass through". I'll try and clarify things for you a bit. Voltage is always measured between two points.

For example, the voltage across R8 is: V_r8 = (12 V - Vout). If you apply Ohm's law: 12 V - Vout = I_r8*R_r8.

While voltage is always measured between two points, you will often be asked (such as in this case) about the voltage at a particular point. The convention is that is is referenced to "ground", however the same technique for finding it can apply.

Vout - Vgnd = I_req*R_req, where I_req and R_req is the current passing through and the resistance of an equivalent resistance between whichever node you are interested in and ground. I will note that by convention, Vgnd = 0.

To me, this question feels as though it is trying to test your understanding of the definition of what it means for a resistance to be in parallel or series. Gneill alluded to this, and BvU drew out the circuit in a what that exposes this a bit more clearly. I would definitely try and find that equivalent resistance and then work from there.
 
BvU said:
1. I think it is. But I don't find it very clarifying :smile:
2. Voltage does not really 'pass'

Your working isn't very clear to me either; perhaps you can type it ?
What is the ##28.4\ k\Omega## you calculate ?
And I don't see a ##V_\text{out}## in your calculations ?

I can't distinguish the other questions in the exercise (cropped off :mad:) but for the one you picked, my approach would be to redraw with ground at the bottom and +12 V at the top. e.g.:
View attachment 325066

Then substitute the parallel resistances 1 through 5 with Req before looking at currents.

##\ ##
Thank you for your help. Have a nice day.
 
gneill said:
Hi Lay1.

I believe that your redrawing is correct, although I can't quite make out the resistor symbols. I think that R8 is the one shown here?
View attachment 325067

Not sure what you mean by "passing through R8" though.

There are several ways to redraw the circuit, here's an example that isn't far from the original. You should be able to reduce the indicated resistances to one value before proceeding:

View attachment 325069

Thus:
View attachment 325070
I will note that down. Thank you for your explanation.
 
ace1719 said:
Hi Lay1,

Your redraw is correct.

To answer your second question, Vout is the node that is common to R7 and R8.

Some of the other commenters have noted that voltage doesn't really "pass through". I'll try and clarify things for you a bit. Voltage is always measured between two points.

For example, the voltage across R8 is: V_r8 = (12 V - Vout). If you apply Ohm's law: 12 V - Vout = I_r8*R_r8.

While voltage is always measured between two points, you will often be asked (such as in this case) about the voltage at a particular point. The convention is that is is referenced to "ground", however the same technique for finding it can apply.

Vout - Vgnd = I_req*R_req, where I_req and R_req is the current passing through and the resistance of an equivalent resistance between whichever node you are interested in and ground. I will note that by convention, Vgnd = 0.

To me, this question feels as though it is trying to test your understanding of the definition of what it means for a resistance to be in parallel or series. Gneill alluded to this, and BvU drew out the circuit in a what that exposes this a bit more clearly. I would definitely try and find that equivalent resistance and then work from there.
Thank you for your thorough explanation. I will remember your guidance.
 

Similar threads

  • · Replies 10 ·
Replies
10
Views
1K
Replies
10
Views
3K
Replies
1
Views
2K
Replies
10
Views
2K
  • · Replies 3 ·
Replies
3
Views
2K
  • · Replies 21 ·
Replies
21
Views
2K
  • · Replies 13 ·
Replies
13
Views
1K
Replies
14
Views
947
  • · Replies 5 ·
Replies
5
Views
2K
  • · Replies 5 ·
Replies
5
Views
2K