Calculating the area from 1280 subintervals

  • Context: MHB 
  • Thread starter Thread starter Nemo1
  • Start date Start date
  • Tags Tags
    Integration
Click For Summary

Discussion Overview

The discussion revolves around estimating the area under the curve defined by the function \( f(x) = -x^2 + 10x + 24 \) over the interval \([-1, 3]\) using numerical methods. Participants are exploring how many subintervals are necessary to achieve a specified accuracy of 0.1 square units in their area estimation.

Discussion Character

  • Homework-related
  • Mathematical reasoning
  • Technical explanation
  • Exploratory

Main Points Raised

  • One participant, Nemo, initially suggests that 40 subintervals might suffice but is unsure if this refers to divisions along the \(x\) axis.
  • Another participant mentions the importance of regular subdivisions for accurate error estimation and discusses the upper and lower sums for the area calculation.
  • There is a proposal to use the formula \( \frac{b-a}{n}|f(b)-f(a)| \le E \) to identify parameters relevant to the problem.
  • Nemo shares a table of \(x\) and \(y\) values derived from the function and calculates upper and lower area estimates using 4 equal intervals, arriving at values of 142 and 110 square units, respectively.
  • Further calculations are suggested to determine the exact area using definite integrals, with Nemo expressing some confusion about the methods discussed.
  • Another participant elaborates on the cancellation feature in the area calculations due to the increasing nature of the function, suggesting that this could simplify the calculations significantly.

Areas of Agreement / Disagreement

Participants express varying levels of understanding and comfort with the mathematical methods discussed. There is no clear consensus on the number of subintervals required, and multiple approaches to the problem are presented without resolution.

Contextual Notes

Some participants indicate that the algebra involved in calculating the upper and lower sums may be complex, and there are references to specific methods and formulas that may not be universally understood by all participants.

Nemo1
Messages
62
Reaction score
0
Hi Community,

I have this question and I stuck on the last question:

(b) How many subintervals do you need to estimate the area to within 0.1units$$^2$$

View attachment 5069

I thought it was 40 subintervals but I am thinking that my answer is divisions along the $x$ axis.

The other questions I am confident I have been able to answer.

Any help would be appreciated.

Cheers Nemo.
 

Attachments

  • IntegrationQ1.png
    IntegrationQ1.png
    17.2 KB · Views: 149
Last edited:
Physics news on Phys.org
This is rather hard to do without the proviso that the sub-division be *regular* (i.e., into equal parts). The reason being, there are an infinite number of ways to sub-divide an interval into sub-intervals, and although the "error" in each way can be calculated by comparing the upper and lower sums, the rates of convergence will vary (so one may come up with different numbers of sub-intervals, depending on *how* the sub-division is being carried out).

Fortunately, you are in luck, on the interval $[-1,3]$ the function given by $f(x) = -x^2 + 10x + 24$ is increasing (how would you verify this?) *and* positive, and so the upper sums will be the right-hand sums, and the lower sums will be the left-hand sums. That is:

$U(f,n) = \sum\limits_{k = 1}^n \dfrac{4}{n}f\left(-1 + \dfrac{4k}{n}\right)$

$L(f,n) = \sum\limits_{k = 1}^n \dfrac{4}{n}f\left(-1 + \dfrac{4(k-1)}{n}\right)$

and you want $U(f,n) - L(f,n) = \epsilon < 0.1$

The algebra from here on out is going to be pretty nasty, but I can help you if you get stuck.
 
Hi Deveno,

Thanks for the response,

Your formula below I have to admit is beyond anything I have yet learnt.

$U(f,n) = \sum\limits_{k = 1}^n \dfrac{4}{n}f\left(-1 + \dfrac{4k}{n}\right)$

$L(f,n) = \sum\limits_{k = 1}^n \dfrac{4}{n}f\left(-1 + \dfrac{4(k-1)}{n}\right)$

and you want $U(f,n) - L(f,n) = \epsilon < 0.1$

As I review my training material provided they have the following method but I am unsure of how to use it.

This is the section provided.
View attachment 5073

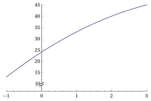
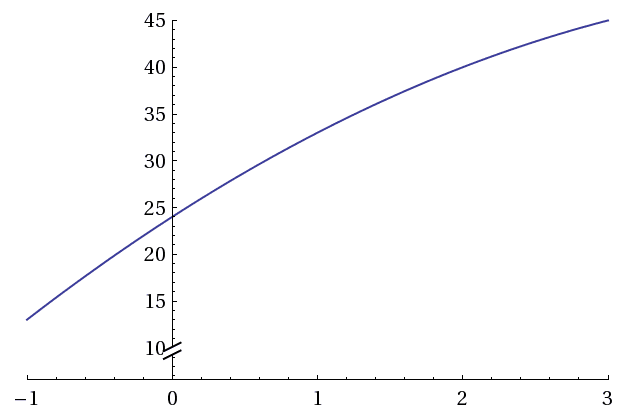
And a graph of the equation:
View attachment 5074

I am happy to give a go to understanding your method, but find it a little daunting to be honest :(

Many thanks for your time, I really appreciate it!

Cheers Nemo.
 

Attachments

  • Screen Shot 2015-12-13 at 4.47.13 PM.png
    Screen Shot 2015-12-13 at 4.47.13 PM.png
    29.4 KB · Views: 147
  • y-x210x24_between_x-1_and_x35.png
    y-x210x24_between_x-1_and_x35.png
    3.1 KB · Views: 136
It appears they are using the formula:

$$\frac{b-a}{n}|f(b)-f(a)|\le E$$

Can you identify $a,\,b,\,f(b),\,f(a),\,E$ for the given problem?
 
Hi Mark,

I started off by hand drawing a graph of $$ y=-x^2+10x+24 $$ and it looks near enough to:

View attachment 5075

I then drew dotted lines to get my upper and lower limit rectangles from $x=-1$ to $x=3$

I also drew a table to show my $x & y$ values:

[table="width: 100, class: grid, align: left"]
[tr]
[td]x[/td]
[td]y[/td]
[/tr]
[tr]
[td]-1[/td]
[td]13[/td]
[/tr]
[tr]
[td]-0.75[/td]
[td]15.9375[/td]
[/tr]
[tr]
[td]-0.5[/td]
[td]18.75[/td]
[/tr]
[tr]
[td]-0.25[/td]
[td]21.4375[/td]
[/tr]
[tr]
[td]0[/td]
[td]24[/td]
[/tr]
[tr]
[td]0.25[/td]
[td]26.4375[/td]
[/tr]
[tr]
[td]0.5[/td]
[td]28.75[/td]
[/tr]
[tr]
[td]0.75[/td]
[td]30.9375[/td]
[/tr]
[tr]
[td]1[/td]
[td]33[/td]
[/tr]
[tr]
[td]1.25[/td]
[td]34.9375[/td]
[/tr]
[tr]
[td]1.5[/td]
[td]36.75[/td]
[/tr]
[tr]
[td]1.75[/td]
[td]38.4375[/td]
[/tr]
[tr]
[td]2[/td]
[td]40[/td]
[/tr]
[tr]
[td]2.25[/td]
[td]41.4375[/td]
[/tr]
[tr]
[td]2.5[/td]
[td]42.75[/td]
[/tr]
[tr]
[td]2.75[/td]
[td]43.9375[/td]
[/tr]
[tr]
[td]3[/td]
[td]45[/td]
[/tr]
[/table]

Subdividing the interval $$[-1,3]$$ into 4 equal intervals and using the table above the areas I got are the following:

Area Upper = $$1*24+1*33+1*40+1*45=142units^2$$

Area Lower = $$1*13+1*24+1*33+1*40=110units^2$$

I then created the definite integral:

$$\int_{-1}^{3} \,(-x^2+10x+24) dx$$

Which I solved to equal:

$$\frac{380}{3}$$ or $$\approx 126.67$$

As per your question?

MarkFL said:
It appears they are using the formula:

$$\frac{b-a}{n}|f(b)-f(a)|\le E$$

Can you identify $a,\,b,\,f(b),\,f(a),\,E$ for the given problem?

I can see that $E = 0.1$

I am guessing that $n = 3$ which is the denominator from $$\frac{380}{3}$$

As for $b - a$ I am wondering if it is $a=-1$ and $b=3$ ?

To then get:

$$\frac{3-(-1)}{3}$$ which is equal to $$\frac{4}{3}$$

Many thanks for your time and effort.

Cheers Nemo.
 

Attachments

  • y-x210x24_between_x-1_and_x35.png
    y-x210x24_between_x-1_and_x35.png
    3.1 KB · Views: 135
Last edited:
Well, I admit it *does* look a bit terrifying. :P

The book there uses a nifty trick: that the bottom of the difference in areas rectangle in a given subdivision, is the top of the difference in areas in the previous subdivision. You would discover, if you were to use *my* formulas, that the net effect of this is to make a lot of terms "cancel out".

Let's look at your book's method, first.

We're going to have $n$ subdivisions of an interval that is 4 units long ($3 - (-1) = 4$). So the width of the "difference of sums rectangle" is going to be:

$\dfrac{4}{n}$.

Because of this unique "cancellation" feature (since $f$ is increasing), we can just take $f(3) - f(-1)$ for our "difference of sums rectangle" height.

Now, $f(3) = -(3^2) + 10\cdot 3 + 24 = -9 + 30 + 24 = 45$, and $f(-1) = -((-1)^2) + 10\cdot(-1) + 24 = -1 - 10 + 24 = -13$, so our rectangle has area:

$\dfrac{128}{n}$

********************

Now let's look at the method I propose (which is what you would use for "practically" calculating an integral).

We're going to chop up our interval of integration into $n$ segments, each of which has a base of $\dfrac{4}{n}$ length. The lower sums $L(f,n)$ will have a height of the value of $f$ at the right-hand endpoints of each sub-interval. Let's come up with an explicit way of saying what these endpoints are:

Well, the first one is easy, it's $-1$. The second one will be $-1 + \dfrac{4}{n}$. The third one will be $-1 + \dfrac{8}{n} = -1 + \dfrac{4}{n} + \dfrac{4}{n}$.

It's not hard to see that the $k$-th left endpoint will be:

$-1 + \dfrac{4(k-1)}{n}$.

So our $k$-th rectangle will have a base of $\dfrac{4}{n}$ and a height of $f\left(-1 + \dfrac{4k-4}{n}\right)$. As we add these all up $k$ goes up by $1$ each time, so we get the (lower) sum:

$L(f,n) = \sum\limits_{k=1}^n\dfrac{4}{n}f\left(-1 + \dfrac{4k-4}{n}\right)$

Let's compute this, even though it will get kind of nasty-looking for a bit.

First, let's compute the $f$-values (this is the hard part). Since $f(x) - x^2 + 10x + 24$, we have:

$f\left(-1 + \dfrac{4k-4}{n}\right) = -\left(-1 + \dfrac{4k-4}{n}\right)^2 + 10\left(-1 + \dfrac{4k-4}{n}\right) + 24$

$= -\left(1 - \dfrac{8k - 8}{n} + \dfrac{16k^2 - 32k + 16}{n^2}\right) - 10 + \dfrac{40k - 40}{n} + 24$

$= -1 + \dfrac{8k - 8}{n} - \dfrac{16k^2 - 32k + 16}{n^2} + \dfrac{40k - 40}{n} + 14$

$= 13 + \dfrac{48k - 48}{n} - \dfrac{16k^2 - 32k + 16}{n^2}$.

Oh my, that's ugly, isn't it?

We get one small break, since $\dfrac{4}{n}$ occurs in every term of our sum (over $k$), when we add all the terms together, we can use the distributive law to pull that out in front of the summation sign, like so:

$L(f,n) = \sum\limits_{k=1}^n\dfrac{4}{n}f\left(-1 + \dfrac{4k-4}{n}\right)$

$= \dfrac{4}{n}\sum\limits_{k=1}^n f\left(-1 + \dfrac{4k-4}{n}\right)$

Now for our upper sums, we use the right-hand endpoints of our sub-intervals, which results is a slightly different-looking sum:

$U(f,n) = \sum\limits_{k=1} \dfrac{4}{n} f\left(-1 + \dfrac{4k}{n}\right)$.

Again, calculating the $k$-th $f$-value is kind of scary:

$f\left(-1 + \dfrac{4k}{n}\right) = -\left(-1 + \dfrac{4k}{n}\right)^2 + 10\left(-1 + \dfrac{4k}{n}\right) + 24$

$= -\left(1 - \dfrac{8k}{n} + \dfrac{16k^2}{n^2}\right) - 10 + \dfrac{40k}{n} + 24$

$= -1 + \dfrac{8k}{n} - \dfrac{16k^2}{n^2} + \dfrac{40k}{n} + 14$

$= 13 + \dfrac{48k}{n} - \dfrac{16k^2}{n^2}$

To calculate $U(f,n) - L(f,n)$ let's keep the $\dfrac{4}{n}$ "out in front", and subtract the $f$-values "term by term" (that is, for each $k$). So the $k$-th *difference* in $f$ values is:

$13 + \dfrac{48k}{n} - \dfrac{16k^2}{n^2} - \left(13 + \dfrac{48k - 48}{n} - \dfrac{16k^2 - 32k + 16}{n^2}\right)$

$= \dfrac{48}{n} + \dfrac{-32k + 16}{n^2} = \dfrac{48}{n} + \dfrac{16}{n^2} - \dfrac{32k}{n^2}$

So, $U(f,n) - L(f,n) = \dfrac{4}{n}\sum\limits_{k=1}^n \left(\dfrac{48}{n} + \dfrac{16}{n^2} - \dfrac{32k}{n^2}\right)$

$=\dfrac{4}{n}\left(\sum\limits_{k=1}^n \dfrac{48}{n} + \sum\limits_{k=1}^n \dfrac{16}{n^2} - \sum\limits_{k=1}^n \dfrac{32k}{n^2}\right)$

Now the summands in the first two summations don't involve $k$, so we just add each summand $n$ times, which is the same as multiplying by $n$. So:

$\dfrac{4}{n}\left(\sum\limits_{k=1}^n \dfrac{48}{n} + \sum\limits_{k=1}^n \dfrac{16}{n^2} - \sum\limits_{k=1}^n \dfrac{32k}{n^2}\right) = \dfrac{4}{n}\left(48 + \dfrac{16}{n} - \dfrac{32}{n^2}\sum\limits_{k=1}^n k\right)$

$=\dfrac{192}{n} + \dfrac{64}{n^2} - \dfrac{128}{n^3}\sum\limits_{k=1}^n k$

You may or may not know this, but the last summation, is:

$\sum\limits_{k=1}^n k = \dfrac{n(n+1)}{2}$.

So, we arrive at:

$U(f,n) - L(f,n) = \dfrac{192}{n} + \dfrac{64}{n^2} - \dfrac{64(n+1)}{n^2}$

$= \dfrac{192}{n} + \dfrac{64}{n^2} - \dfrac{64}{n} - \dfrac{64}{n^2} = \dfrac{128}{n}$.

(whew!), as we obtained before.

You still have to solve:

$\dfrac{128}{n} < \dfrac{1}{10}$ for $n$, mind you.
 
Hi Deveno,

Thank you for your detailed response.

In

Deveno said:
We're going to have $n$ subdivisions of an interval that is 4 units long ($3 - (-1) = 4$). So the width of the "difference of sums rectangle" is going to be:

$\dfrac{4}{n}$.

Because of this unique "cancellation" feature (since $f$ is increasing), we can just take $f(3) - f(-1)$ for our "difference of sums rectangle" height.

Now, $f(3) = -(3^2) + 10\cdot 3 + 24 = -9 + 30 + 24 = 45$, and $f(-1) = -((-1)^2) + 10\cdot(-1) + 24 = -1 - 10 + 24 = -13$, so our rectangle has area:

$\dfrac{128}{n}$

I see how using the formula given by Mark of:

$$\frac{b-a}{n}$$ becomes $$\frac{3-(-1)}{n}$$

And if I plug that into the worked example from my book by using the $y$ values when $x$ equals $-1$ & $3$

I get:

$$4(45-13) \le 0.1$$

Simplified:

$$128 \le 0.1$$

Its from here I am lost, is 128 the amount of intervals to give me the area within $$\pm 0.1$$units$^2$?

I have had a detailed read and re read of your other method and I find myself even more confused.

I really appreciate your time you have given in your explanations.

Many thanks

Nemo :)
 
Nemo said:
Hi Deveno,

Thank you for your detailed response.

In
I see how using the formula given by Mark of:

$$\frac{b-a}{n}$$ becomes $$\frac{3-(-1)}{n}$$

And if I plug that into the worked example from my book by using the $y$ values when $x$ equals $-1$ & $3$

I get:

$$4(45-13) \le 0.1$$

Simplified:

$$128 \le 0.1$$

Its from here I am lost, is 128 the amount of intervals to give me the area within $$\pm 0.1$$units$^2$?

I have had a detailed read and re read of your other method and I find myself even more confused.

I really appreciate your time you have given in your explanations.

Many thanks

Nemo :)

You have dropped $n$ from the inequality...what you should wind up with is:

$$\frac{128}{n}\le\frac{1}{10}$$

And now you can solve for $n$...:)
 
Hi Mark and Deveno,

It was staring me in the face and I missed it :(

So we have:

$$\frac{128}{n} \le 0.1$$

To solve we can multiply both sides by $n$ to get:

$$128=0.1n$$

Then divide both sides by $0.1$

$$\frac{128}{0.1} = \frac{0.1n}{0.1}$$

Simplify:

$$n=1280$$

So $1280$ divisions between $-1$ & $3$ will get the area to be within $0.1units$$^2$

Thanks for your persistence

To better understand the question how would I calculate the area from the $1280$ divisions.

As I know the correct area as defined by:

$$\int_{-1}^{3}(-x^2+10x+24) \,dx$$ = $$\frac{380}{3}$$ $$\approx 126.67$$

My thought leads me to the fact that if I can figure out the area from $1280$ divisions then subtract that from:

$$\frac{380}{3}$$ $$\approx 126.67$$

To prove that I am indeed within $0.1units$$^2$

It also has occurred to me that:

$$1280\le\infty$$ could also be an accurate statement.

I am curious if there is a number less than $1280$ that could still achieve the requirement.

The more I play around with this question the more I am learning :)

Many thanks again :)

Cheers Nemo
 
  • #10
Nemo said:
Hi Mark and Deveno,

It was staring me in the face and I missed it :(

So we have:

$$\frac{128}{n} \le 0.1$$

To solve we can multiply both sides by $n$ to get:

$$128=0.1n$$

Then divide both sides by $0.1$

$$\frac{128}{0.1} = \frac{0.1n}{0.1}$$

Simplify:

$$n=1280$$

So $1280$ divisions between $-1$ & $3$ will get the area to be within $0.1units$$^2$

Thanks for your persistence

To better understand the question how would I calculate the area from the $1280$ divisions.

As I know the correct area as defined by:

$$\int_{-1}^{3}(-x^2+10x+24) \,dx$$ = $$\frac{380}{3}$$ $$\approx 126.67$$

My thought leads me to the fact that if I can figure out the area from $1280$ divisions then subtract that from:

$$\frac{380}{3}$$ $$\approx 126.67$$

To prove that I am indeed within $0.1units$$^2$

It also has occurred to me that:

$$1280\le\infty$$ could also be an accurate statement.

I am curious if there is a number less than $1280$ that could still achieve the requirement.

The more I play around with this question the more I am learning :)

Many thanks again :)

Cheers Nemo

Well...it depends on how you "sub-divide". On portions of the curve where it is "flatter" (the slope (deriviative) is near $0$), we could use "larger" sub-intervals, whereas on portions where the curve is "steeper" we'd want pretty small sub-intervals. As bizarre as this seems, it is the beginnings of a more complicated kind of integration than the kind you are studying (Riemann integration), called Lebesgue integration.

But to be explicit, since we have established:

$U(f,n) - L(f,n) = \dfrac{128}{n}$ it follows that:

$\lim\limits_{n \to \infty} U(f,n) - L(f,n) = \lim\limits_{n \to \infty} \dfrac{128}{n} = 0$, hence:

$\lim\limits_{n \to \infty} U(f,n) = \lim\limits_{n \to \infty} L(f,n) = \int\limits_{-1}^3 f$

So, for example, since:

$U(f,n) = \dfrac{4}{n}\sum\limits_{k=1}^n \left(13 + \dfrac{48k}{n} - \dfrac{16k^2}{n^2}\right)$

$= \dfrac{4}{n}\left(13n + \dfrac{48}{n}\sum\limits_{k = 1}^n k - \dfrac{16}{n^2}\sum\limits_{k=1}^n k^2\right)$

$=\dfrac{4}{n}\left(13n + \dfrac{48}{n}\dfrac{n(n+1)}{2} - \dfrac{16}{n^2}\dfrac{n(n+1)(2n+1)}{6}\right)$

$= 52 + \dfrac{96(n+1)}{n} - \dfrac{32(n+1)(2n+1)}{3n^2}$

$= 52 + 96 + \dfrac{96}{n} - \dfrac{64}{3} - \dfrac{96n + 32}{n^2}$

$= \dfrac{380}{3} + \dfrac{1}{n}\left(96 - \dfrac{96n + 32}{n}\right)$

It follows that:

$\int\limits_{-1}^3 f = \lim\limits_{n \to \infty} U(f,n) = \dfrac{380}{3}$.

Now, if you *want* to, you can plug in $1,280$ for $n$ in:

$\dfrac{1}{n}\left(96 - \dfrac{96n + 32}{n}\right)$

and verify you get a number $< 0.1$, but there is no need.

You could then do the same for the lower sums, which would be an equal amount of hair-pulling...
 

Similar threads

  • · Replies 24 ·
Replies
24
Views
4K
Replies
14
Views
4K
  • · Replies 11 ·
Replies
11
Views
5K
  • · Replies 4 ·
Replies
4
Views
3K
  • · Replies 1 ·
Replies
1
Views
3K
  • · Replies 11 ·
Replies
11
Views
3K
  • · Replies 2 ·
Replies
2
Views
2K
  • · Replies 1 ·
Replies
1
Views
11K
  • · Replies 2 ·
Replies
2
Views
4K
  • · Replies 5 ·
Replies
5
Views
4K