Capacitors in Hybrid-pi Model and Frequency Response

Click For Summary
SUMMARY

The discussion focuses on the placement and role of the power supply bypass capacitor (C2) in the hybrid-pi model of a circuit. It emphasizes that C2 is crucial for maintaining a low impedance voltage source, especially in real-world applications where circuit imperfections exist. The circuit is identified as a band-pass filter, comprising both low-pass and high-pass filter characteristics. The importance of considering frequency response and the impact of capacitive reactance on output at high frequencies is highlighted.

PREREQUISITES
  • Understanding of the hybrid-pi model in electronics
  • Knowledge of frequency response analysis
  • Familiarity with band-pass filter design
  • Basic concepts of capacitive reactance and its effects
NEXT STEPS
  • Study the role of power supply bypass capacitors in circuit design
  • Learn about frequency response and -3 dB point calculations
  • Explore the design and analysis of band-pass filters
  • Investigate the effects of parasitic capacitance and inductance in circuits
USEFUL FOR

Electronics students, circuit designers, and engineers interested in understanding the implications of capacitors in frequency response and hybrid-pi modeling.

MyNameGoesHere
upload_2017-10-26_9-46-19.png

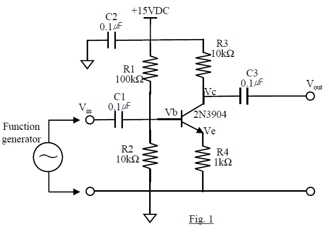
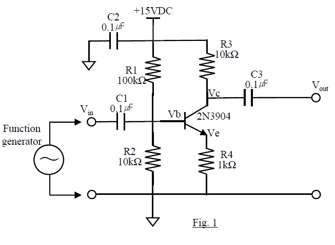
This is what I have and I was wondering where C2 might go if I make apply the hybrid pi model on this circuit. I know that all the DC Voltages should be shorted if I were to make use of an equivalent circuit, so that in the hybrid pi model R1 should be in the input and R3 in the output. But what about C2? It was already grounded from the beginning. Does it go in the ground horizontally? If so, on the input or output?
I would normally ignore the capacitive reactances if the frequency was high enough that they would all go to zero. But I was told to do a frequency response and find -3 dB loss points, and they exist in both ends, in the low region and the high region. That means this circuit acts as a band pass filter which is a composite circuit of a low pass filter of RC such that I have R in series and C in parallel to the output and high pass filter of CR, C in series and R in parallel. Well, I can see that C1 and C3 are in series with the input and output. If C2 goes to the ground, I have no way of explaining decrease in the output in the high frequency range except arguing that the circuit is not perfect that it has capacitors and inductors everywhere.
This is as far as I was taught in my undergrad electronics physics class. I'm not an engineering student, so don't know a whole lot about circuits. It would be grateful if someone could give a hint. Thanks.
 

Attachments

  • upload_2017-10-26_9-43-33.png
    upload_2017-10-26_9-43-33.png
    27.4 KB · Views: 925
  • upload_2017-10-26_9-44-25.png
    upload_2017-10-26_9-44-25.png
    9.8 KB · Views: 1,729
  • upload_2017-10-26_9-45-33.png
    upload_2017-10-26_9-45-33.png
    9.8 KB · Views: 954
  • upload_2017-10-26_9-46-19.png
    upload_2017-10-26_9-46-19.png
    9.8 KB · Views: 2,012
Engineering news on Phys.org
C2 is a power supply bypass capacitor. In the real world it is often required because, as you state,
MyNameGoesHere said:
the circuit is not perfect that it has capacitors and inductors everywhere.
That is, there may be long leads back to the power supply and/or the power supply may use low quality electrolytic capacitors that do not work well at high frequencies. C2 works to ensure a more ideal (low impedance) voltage source for the circuit. For the usual, non rigorous, simulations just ignore C2 and leave it out. That leaves you assuming a perfect voltage source for the +15V

For the low-pass situation, take account of the frequency response/delay time of the transistor.
 

Similar threads

Replies
2
Views
3K
  • · Replies 5 ·
Replies
5
Views
2K
  • · Replies 14 ·
Replies
14
Views
2K
Replies
26
Views
7K
  • · Replies 4 ·
Replies
4
Views
4K
  • · Replies 7 ·
Replies
7
Views
2K
  • · Replies 4 ·
Replies
4
Views
2K
Replies
10
Views
3K
  • · Replies 19 ·
Replies
19
Views
6K
Replies
7
Views
5K