Doubts on Diodes -- Why is voltage shifted by 0.7V?

  • Thread starter Thread starter Bling Fizikst
  • Start date Start date
  • Tags Tags
    Diode Graph
Click For Summary

Homework Help Overview

The discussion revolves around the behavior of diodes, specifically addressing the forward voltage drop, often noted as ##V_{ON}##, which is typically around 0.7V for silicon diodes. Participants are examining a graph related to half-wave rectification and questioning the representation of voltage in the context of diode operation.

Discussion Character

  • Exploratory, Conceptual clarification, Assumption checking

Approaches and Questions Raised

  • Participants are attempting to clarify the meaning of ##V_{ON}## and its implications in diode behavior. Questions arise regarding the specifics of the graph, including what the y-axis represents and whether the graph is accurately depicting the voltage across a resistor or the diode output. There are discussions about the characteristics of ideal versus real diodes and the implications of forward voltage on current flow.

Discussion Status

The conversation is ongoing, with participants providing insights and raising questions about the clarity of the graph and the definitions involved. Some participants suggest that the graph lacks necessary details, while others are exploring the implications of diode behavior in different contexts. There is no explicit consensus, but several lines of reasoning are being explored.

Contextual Notes

There are indications that the original question may be based on assumptions about the type of diode being discussed, and the representation of voltage in the graph is under scrutiny. Participants are also noting the potential ambiguity in the educational materials being referenced.

Bling Fizikst
Messages
119
Reaction score
16
Homework Statement
refer to the image
Relevant Equations
refer to the image
1730469658657.png

I have just started diodes .
What's ##V_{ON}## here? Could anyone explain what's going on in the graph? It seems like the one from the definition of half wave rectifier but shifted below the x axis by ##0.7##
 
Physics news on Phys.org
An ideal diode would begin passing current as soon as there was forward voltage.
However, semiconductor diodes don't begin passing current until the forward voltage exceeds Von.
 
Does this help.
A clearer description from where the output voltage is being measured would have been a nice thought from the book, or instructor.
1730479119244.png
 
  • Like
Likes   Reactions: Steve4Physics
@Bling Fizikst, this seems a bit unclear to me:
- is the required graph for ##V_{DC} = 2V## or for ##V_{DC} = 0##?
- what does the y-axis represent? I suspect it is the voltage across the resistor (essentially the 'load'); this needs to stated explicitly or the question is ambiguous/incomplete.

EDIT: The y-axis is not the voltage across the resistor. See @256bits Posts #3 and #6.

More generally, it may help to note that there are 3 typical ways to treat diodes:

a) The simplest (and least accurate) way. The diode is ideal. It has infinite resistance for one polarity of applied voltage (‘reverse bias’) and zero resistance for the other polarity (forward bias).

b) The slightly more complicated (and slightly less inaccurate) way. The diode is 'semi-ideal' (my own terminology). It has infinite resistance when reverse biassed AND still has infinite resistance when forward biassed by less than its ‘threshold voltage', ##V_{ON}##. If forward biassed with a voltage greater than ##V_{ON}##, the diode has zero resistance.

For the most common type of diode (the silicon pn junction diode) ##V_{ON} \approx 0.7##V. I guess that the Post #1 question assumes this type of diode. So, in this question, you would assume that the diode only has zero resistance when the applied voltage is greater than ##0.7##V. Otherwise the diode is a pefect insulator. It's also important to note that ##V_{ON}## values are different for other types of diode.

c) The 'full' (most accurate) way. The diode's behaviour is determined from its 'characteristics' (as a graph or data-table or equation(s)) which gives the relationship between the applied voltage and the resulting current. This information would be supplied by the manufacturer in a data-sheet.
1730497907688.jpeg

from https://eleobo.com/introduction-to-diode-and-types/

Edit - minor cosmetic changes.
 
Last edited:
  • Like
Likes   Reactions: Lord Jestocost and berkeman
.Scott said:
An ideal diode would begin passing current as soon as there was forward voltage.
However, semiconductor diodes don't begin passing current until the forward voltage exceeds Von.
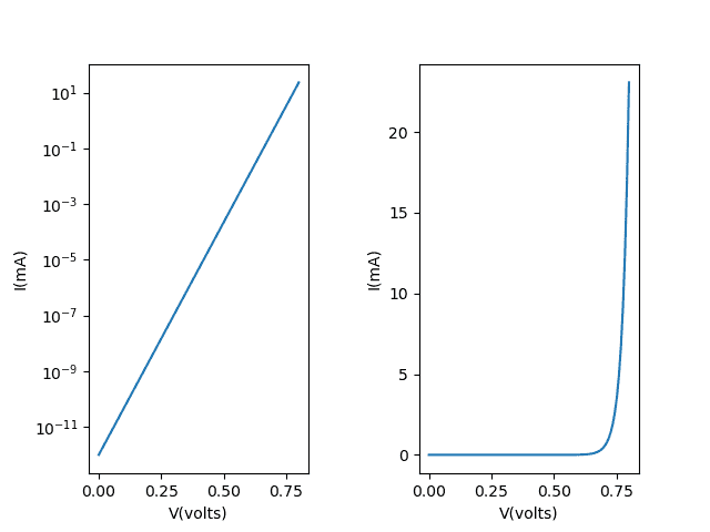
This is not true. Semiconductor diodes also begin passing current as soon as there is a forward voltage. However, the current is an exponential function of the voltage, so the current is quite small until the voltage gets large enough. The current as a function of voltage is $$ I = I_0 \exp{\frac{q V}{kT}} $$ Since kT/q is about .026V, the voltage needs to increase until approximately 0.7V until the current is significant. See the attached plots. The left one is on a log scale, the right one on a linear scale.
 

Attachments

  • Diode_Plot.png
    Diode_Plot.png
    4.9 KB · Views: 89
  • Like
Likes   Reactions: DaveE and .Scott
Steve4Physics said:
- what does the y-axis represent? I suspect it is the voltage across the resistor (essentially the 'load'); this needs to stated explicitly or the question is ambiguous/incomplete.
The resistor voltage is either 0 in the with the diode reverse biased, or v
i - v
diode when the diode is forward biased.
The graph does not represent the voltage across the resistor.

Steve4Physics said:
what does the y-axis represent? I suspect it is the voltage across the resistor (essentially the 'load'); this needs to stated explicitly or the question is ambiguous/incomplete.
As I said in my post. I do agree the graph is incomplete.
But refer to my post for the representation of output. ie diode output
On the graph, the black line represents the source voltage, with the red line representing the diode output ( I should have edited the picture with red marker rather than blue ).

Not sure why the course has even have a valve diode symbol along with a silicon diode symbol in the circuit the top picture - with V
dc = 2v, and then eliminate the valve diode in the bottom circuit.
Would this be a common thing to do in a present day course explaining silicon diodes? hmmm!!!
 
  • Like
Likes   Reactions: Steve4Physics
Why questions are kind of tough to answer because there's always another "why?" at a deeper level. I would spend a bit of time reading about P-N junctions in semiconductors, the archetypal version of diodes (there are other similar types). In particular the charge distribution and the depletion region, which is greatly affected by the applied voltage. There is a lot of information available on the web to read.

https://www.electronics-tutorials.ws/diode/diode_3.html
 
256bits said:
The resistor voltage is either 0 in the with the diode reverse biased, or v
i - v
diode when the diode is forward biased.
The graph does not represent the voltage across the resistor.
I agree. I hadn’t thought it through. I had the typical teaching-scenario in mind - a supply, diode and load where we are interested in the voltage across (and the current through) the load.
 
  • Like
Likes   Reactions: 256bits

Similar threads

  • · Replies 6 ·
Replies
6
Views
2K
Replies
4
Views
2K
  • · Replies 2 ·
Replies
2
Views
15K
Replies
1
Views
2K
  • · Replies 3 ·
Replies
3
Views
5K
  • · Replies 6 ·
Replies
6
Views
2K
  • · Replies 1 ·
Replies
1
Views
5K
  • · Replies 9 ·
Replies
9
Views
5K
  • · Replies 12 ·
Replies
12
Views
9K
  • · Replies 24 ·
Replies
24
Views
3K