Exponential decay convolved with Gaussian

Click For Summary

Discussion Overview

The discussion revolves around fitting data to a reversed exponentially modified Gaussian (EMG) function. Participants explore the implications of modifying parameters in the EMG function, particularly focusing on the height of the curves produced by these functions and the effects of changing the sign of certain parameters.

Discussion Character

  • Exploratory
  • Technical explanation
  • Mathematical reasoning

Main Points Raised

  • Rajini presents a reversed EMG function and questions why the heights of the two curves differ despite using the same parameter 'a'.
  • One participant suggests that the exponential and erf functions have different local origins, leading to the observed difference in height.
  • Rajini later realizes that changing the sign of 'd' to -3 resolves the height discrepancy, resulting in both EMGs having the same height of 0.9.
  • Rajini expresses confusion about why the height is 0.9 instead of the expected value of 2.
  • Another participant proposes that the maximum value of the EMG function could be confirmed by calculating its stationary point, suggesting that the height may not necessarily equal 'a'.
  • Raj notes that in the standard EMG function, the term ##ac\sqrt{2\pi}## represents the area under the curve, and emphasizes the need to use negative time for the reversed EMG.
  • One participant recommends integrating the EMG analytically to verify the area under the curve and its relationship to the parameters.

Areas of Agreement / Disagreement

Participants generally agree on the need to adjust the parameter 'd' to obtain a correct reversed EMG, but there remains uncertainty regarding the expected height of the curves and the implications of the area under the curve.

Contextual Notes

There are unresolved questions regarding the relationship between the parameter 'a' and the height of the EMG functions, as well as the implications of integrating the EMG function for confirming area values.

Rajini
Messages
619
Reaction score
4
Hello all,
I have a data which look like reversed exponentially modified Gaussian (EMG) function and interested to fit the data with with reversed EMG function. After searching on internet I found the EMG function, which is given below:
##y=\frac{ac\sqrt{2\pi}}{2d}\rm{exp}[\frac{c^2}{2d^2}-\frac{x-b}{d}][\frac{d}{|d|}+\rm{erf}(\frac{x-b}{c\sqrt2}-\frac{c}{d\sqrt2})]##
gnuplot code
PHP:
f(x)=(((a*c*sqrt(2*pi))/(2*d))*exp(((c*c)/(2*d*d))-((x-b)/d))*((d/(abs(d)))+erf(((x-b)/(c*sqrt(2)))-(c/(d*sqrt(2))))))
Here a=Gaussian height, b=Gaussian position, c=Gaussian width, d=time constant.
When I plot the above function in gnuplot I get a curve shown in fig1.
Now I reversed the EMG so the function becomes as below (just changed the signs):
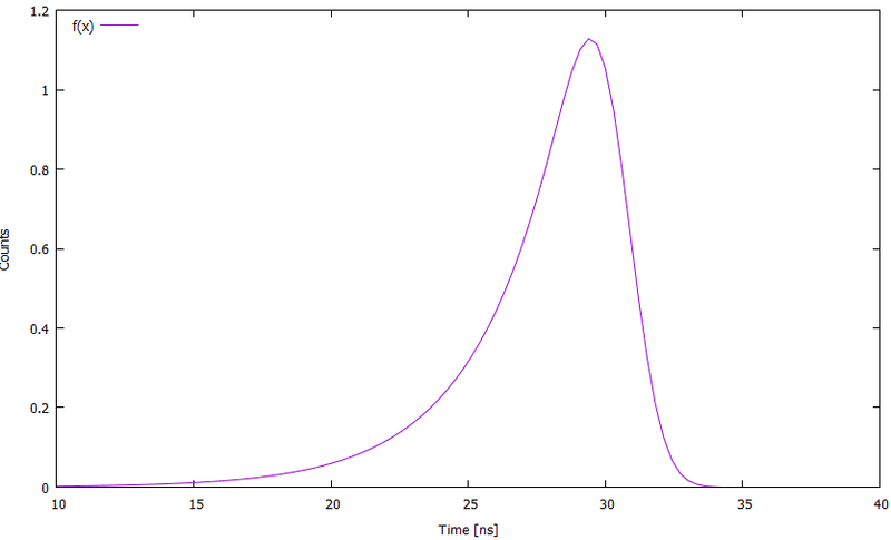
##y=\frac{ac\sqrt{2\pi}}{2d}\rm{exp}[\frac{c^2}{2d^2}+\frac{x-b}{d}][\frac{d}{|d|}-\rm{erf}(\frac{x-b}{c\sqrt2}-\frac{c}{d\sqrt2})]## and the curve is shown in fig2.
gnuplot code
PHP:
f(x)=(((a*c*sqrt(2*pi))/(2*d))*exp(((c*c)/(2*d*d))+((x-b)/d))*((d/(abs(d)))-erf(((x-b)/(c*sqrt(2)))-(c/(d*sqrt(2))))))
For the above two EMGs I used a=2, b=30, c=1, and d=3.
1. My doubt is why both curves has different height (height a)? or I did anything wrong? Is 'a' really height?
2. I took 'a' as 2. But the height is 0.9 for EMG (fig1) and 1.13 for reversed EMG (in fig2).
Any insights will be helpful.
Thanks for your reply
Cheers,
Rajini
 

Attachments

  • fig1.png
    fig1.png
    8.1 KB · Views: 714
  • fig2.png
    fig2.png
    9.3 KB · Views: 707
Physics news on Phys.org
The exponential and erf functions in your formula have different local origin (e.g. the local origin of the exponential one is ##x=b##). From the way you revert the sign, you are mirroring each functions independently with respect to their own local origin. That's why the mirrored EMG has different height.
 
Hi blue leaf:
Thanks for your reply.
I just understand that to get a reversed EMG, I need to change the sign of 'd'.
So i took d as -3 and got the correct reversed EMG.
So now both (one with d as 3, and other as -3) EMGs has same height of 0.9.
But I am confused why 0.9 instead of 2?
Regards, Rajini
 
Last edited:
Rajini said:
Hi blue leaf:
Thanks for your reply.
I just understand that to get a reversed EMG, I need to change the sign of 'd'.
So i took d as -3 and got the correct reversed EMG.
So now both (one with d as 3, and other as -3) EMGs has same height of 0.9.
But I am confused why 0.9 instead of 2?
Regards, Rajini
It will be a good exercise to obtain the expression for the max value of this EMG function by calculating its stationary point. From there you should be able to confirm whether the height should indeed be equal to ##a## or not. By the way, using the values of the parameters as you use I got a max value very close to 1.0.
 
Hi blue leaf:
I think in the usual exponentially modified Gaussian (EMG) function
##y=\frac{ac\sqrt{2\pi}}{2d}\rm{exp}[\frac{c^2}{2d^2}-\frac{x-b}{d}][\frac{d}{|d|}+\rm{erf}(\frac{x-b}{c\sqrt2}-\frac{c}{d\sqrt2})]##
##ac\sqrt{2\pi}## represents area under the EMG function.
For reversed EMG one have to use negative time, i.e. ##d=-3## instead of ##d=3##.
I checked with Origin, which gives a area value of closer to ##ac\sqrt{2\pi}##.
Cheers, Raj
 
Rajini said:
I checked with Origin, which gives a area value of closer to ac√2πac\sqrt{2\pi}.
In order to be sure, why not really try integrating the EMG over all space? With the help of integration by part and the first derivative of error function I think you should be able to do the integral analytically.
 

Similar threads

  • · Replies 20 ·
Replies
20
Views
3K
  • · Replies 8 ·
Replies
8
Views
2K
  • · Replies 3 ·
Replies
3
Views
480
  • · Replies 2 ·
Replies
2
Views
1K
  • · Replies 4 ·
Replies
4
Views
1K
Replies
4
Views
2K
Replies
2
Views
2K
  • · Replies 3 ·
Replies
3
Views
2K
  • · Replies 2 ·
Replies
2
Views
3K
  • · Replies 3 ·
Replies
3
Views
4K