FM converter (mixer) -- I don't understand

  • Thread starter Thread starter michael1978
  • Start date Start date
  • Tags Tags
    Converter Fm
Click For Summary

Discussion Overview

The discussion revolves around understanding the operation of a frequency mixer circuit, specifically an FM converter. Participants explore the complexities of the circuit design, its components, and the underlying principles of mixing signals, with references to simulations and theoretical concepts.

Discussion Character

  • Exploratory
  • Technical explanation
  • Debate/contested
  • Mathematical reasoning

Main Points Raised

  • One participant expresses confusion about the circuit's operation, particularly regarding the roles of the local oscillator and RF signals in the mixer transistor.
  • Another participant suggests that mixing can be understood as multiplication and provides links to scholarly resources for further reading.
  • A thought experiment is proposed about modulating a resistor's value at one frequency while forcing current of another frequency through it, leading to a product of the two frequencies.
  • Discussion includes the function of various components, such as capacitors and inductors, in the circuit, with some participants questioning their roles and interactions.
  • One participant mentions that the circuit may be complex due to feedback mechanisms and AC coupling, making it difficult to analyze simply.
  • Another participant critiques the circuit design, describing it as a "complete mess" and expressing skepticism about its functionality.
  • There are references to historical designs using vacuum tubes, suggesting a continuity in the evolution of mixer technology.

Areas of Agreement / Disagreement

Participants do not reach a consensus on the operation and design of the circuit. There are multiple competing views regarding the effectiveness and clarity of the circuit, as well as differing opinions on the roles of specific components.

Contextual Notes

Some participants note limitations in their understanding of the circuit due to unclear diagrams and the complexity of the feedback mechanisms involved. There are unresolved questions about the correct configuration and behavior of the circuit in simulation versus real-world application.

Who May Find This Useful

Individuals interested in electronics, particularly those focused on RF circuits, mixers, and signal processing, may find this discussion relevant.

  • #31
NascentOxygen said:
I would say that L2 with C17A give the variable RF tuning, and L1 with C17B give the tunable local oscillator. C9 is a coupling capacitor. I don't know what to say about the fixed-frequency tuned circuit L4-C16.
I'm beginning to come around to that line of thought too.
 
Engineering news on Phys.org
  • #32
jim hardy said:
I'm beginning to come around to that line of thought too.
Goodmorning Sir,
I think today i going to do a little bit, because my mother have a birthday and we have a little bit like a party to do...……:smile::smile::smile:
Greetings Jim.
 
  • #33
I hazard that L4 - C16 functions to isolate the received signal from the Q3 oscillator feedback network. That is, it blocks the received signal from Q3-B and ensures that it drives Q3-E.

Cheers,
Tom
 
  • Like
Likes   Reactions: Klystron and jim hardy
  • #34
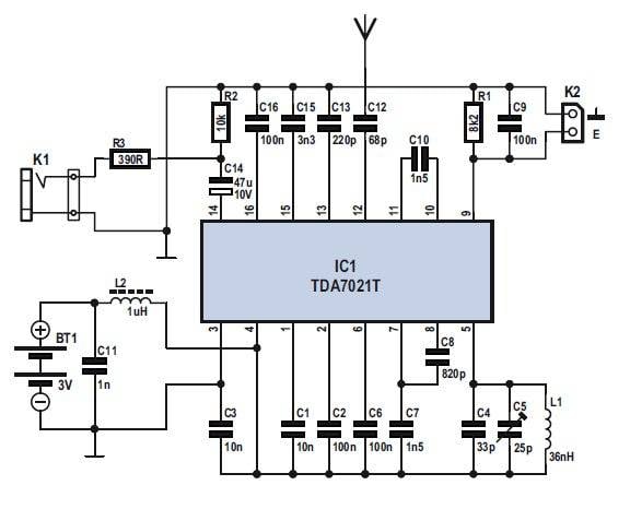
Sigh. Once 10.7 MHz was a high frequency. You needed shielded, tuned MF transformers and high frequency tubes. Now the mainstream CPUs use a clock frequency of at least 3500MHz! Thus, an entire FM receiver can be put inside an IC like this (http://circuitscheme.com/fm-receiver-with-tda7021t.html):
arx1263969398z.jpg
 

Attachments

  • arx1263969398z.jpg
    arx1263969398z.jpg
    28.1 KB · Views: 876
  • Like
  • Wow
Likes   Reactions: Klystron, dlgoff and jim hardy
  • #35
Tom.G said:
I hazard that L4 - C16 functions to isolate the received signal from the Q3 oscillator feedback network. That is, it blocks the received signal from Q3-B and ensures that it drives Q3-E.

Cheers,
Tom
Hi Tom,

i take the book from library and i read, he explaing almost everything, but L4 and C16 not, Strange
 
  • #36
Svein said:
Sigh. Once 10.7 MHz was a high frequency. You needed shielded, tuned MF transformers and high frequency tubes. Now the mainstream CPUs use a clock frequency of at least 3500MHz! Thus, an entire FM receiver can be put inside an IC like this (http://circuitscheme.com/fm-receiver-with-tda7021t.html):
View attachment 233269
Hi, i buy long time ago, one chip tda7000 i think, but is easy to build, but you don't learn nothing, so now i already everything i know, how to build self, just a little bit, after i can use ic chip:wink:
 
  • Like
Likes   Reactions: Tom.G and jim hardy
  • #37
That's a great way to learn, building from scratch.
ARRL Radio Amateur Handbook is a great reference. It will give you tips about layout . At high frequency stray capacitance can bring surprises.
 
  • Like
Likes   Reactions: dlgoff
  • #38
Tom.G said:
I hazard that L4 - C16 functions to isolate the received signal from the Q3 oscillator feedback network. That is, it blocks the received signal from Q3-B and ensures that it drives Q3-E.

Cheers,
Tom
That's sort of along the lines i had thought.
It'd make more sense to me were it tuned to the station being received.
That's why i suggested set it midband.
 
  • #39
jim hardy said:
That's a great way to learn, building from scratch.
ARRL Radio Amateur Handbook is a great reference. It will give you tips about layout . At high frequency stray capacitance can bring surprises.
Thank you Jim i read a lot of times, but difficult to understand, but this book electronic communications for technecians is very goooood, i borow and i read.
 
  • Like
Likes   Reactions: jim hardy
  • #40
michael1978 said:
Thank you Jim i read a lot of times, but difficult to understand, but this book electronic communications for technecians is very goooood, i borow and i read.
You're doing, actually building something.
You learn far more by doing than by reading about doing.

Spread those wings and fly, young man !
 
  • #41
jim hardy said:
You're doing, actually building something.
You learn far more by doing than by reading about doing.

Spread those wings and fly, young man !
Thanks Jim
 
  • #42
Tom.G said:
I hazard that L4 - C16 functions to isolate the received signal from the Q3 oscillator feedback network. That is, it blocks the received signal from Q3-B and ensures that it drives Q3-E.

Cheers,
Tom
Hello Tom
i try to simulate in ltspice, i tune L4 and C16 to 98mhz,? i get this result, is ok?
Tom.G said:
I hazard that L4 - C16 functions to isolate the received signal from the Q3 oscillator feedback network. That is, it blocks the received signal from Q3-B and ensures that it drives Q3-E.

Cheers,
Tom
HI Tom,
i try to experiment, and what do you think is this mixer good, and result good, output from collector
see
1.png
2.png
 

Attachments

  • 1.png
    1.png
    24.1 KB · Views: 511
  • 2.png
    2.png
    29.5 KB · Views: 488
  • #43
Does not look right. What are the parts values in the original circuit of C17B and of L1?
Also please simulate the circuit with source V1 having zero output and show the waveform and FFT traces again.

Cheers,
Tom
 
  • #44
Tom.G said:
Does not look right. What are the parts values in the original circuit of C17B and of L1?
Also please simulate the circuit with source V1 having zero output and show the waveform and FFT traces again.

Cheers,
Tom
Sorry tomi don't understand with V1 having zero output

i build the same result, wha do you think maybe wronk circuits? because also in the book they don't say nothing about L4 and C16

see picture, alsoi put the file if you need, i don't know anymore what to do, you have to rename cricut.txt circuit.asc
1.png
 

Attachments

  • 1.png
    1.png
    22.3 KB · Views: 504
  • circuit.txt
    circuit.txt
    4 KB · Views: 335
Last edited:
  • #45
Tom.G said:
I hazard that L4 - C16 functions to isolate the received signal from the Q3 oscillator feedback network. That is, it blocks the received signal from Q3-B and ensures that it drives Q3-E.

Cheers,
Tom
Hi Tom
i get this result without L4 AND C16
1.png
 

Attachments

  • 1.png
    1.png
    27.8 KB · Views: 484
  • #46
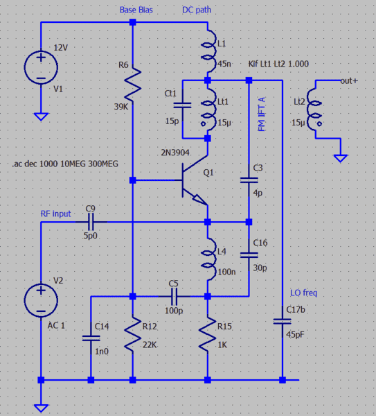
I think you need to draw the circuit in a sensible way.
C17a is used to tune the RF front end.
C17b is used with L1 to set the local oscillator frequency. C17b is labelled FM RF but it is actually the LO.
You should be able to see the Local Oscillator in the circuit as drawn here.

FM mixer ckt.png

Varactor D3, (not shown), is used to trim the LO frequency, it moves the IF signal to center of FM detector slope.
 

Attachments

  • FM mixer ckt.png
    FM mixer ckt.png
    24.4 KB · Views: 1,009
  • Like
  • Informative
Likes   Reactions: Klystron, Tom.G, jim hardy and 1 other person
  • #47
Baluncore said:
I think you need to draw the circuit in a sensible way.
C17a is used to tune the RF front end.
C17b is used with L1 to set the local oscillator frequency. C17b is labelled FM RF but it is actually the LO.
You should be able to see the Local Oscillator in the circuit as drawn here.

View attachment 233461
Varactor D3, (not shown), is used to trim the LO frequency, it moves the IF signal to center of FM detector slope.
First I apologize, i did want to make you tired, for the last time, you explain very good in details,
I apologize,
and thank you very muchhhhhhhh, you are a doctor:smile::wink:
 
  • #48
Baluncore said:
I think you need to draw the circuit in a sensible way.
C17a is used to tune the RF front end.
C17b is used with L1 to set the local oscillator frequency. C17b is labelled FM RF but it is actually the LO.
You should be able to see the Local Oscillator in the circuit as drawn here.

View attachment 233461
Varactor D3, (not shown), is used to trim the LO frequency, it moves the IF signal to center of FM detector slope.
Hi Balounce one more time me, you forget bout C23, i done see, where you have to put in circuite between ? C5 is C23
Thank you.
 
  • #49
It is difficult to simulate frequency mixers in spice. You can independently simulate the RF input impedance or the IF output network in the frequency domain, or oscillation of the LO in time, but not both time and frequency domains in the same run.

The way your example circuit was drawn effectively disguised the mixer in the LO where; Two signals are present on the non-linear emitter of Q3. One is the continuous oscillation of the LO, the other is the RF coupled into the emitter through C9. One of the cross-modulation products is selected by the tuned circuit in the collector, as the IF.

It is simple to understand once you look at the untangled circuit from the right direction.

Replace C5, 100 pF with C23, 300pF. I think I was thrown by having to guess the missing value for C14. What was the value of C14 before you put the solid black line of misunderstanding through it ?
 
  • #50
GoodMoring Sir, ithe value of C14 IS 5nf, and this circuit i take from the book, he explain almost everything but not all, i replace C5 with C23 300pF:smile::smile::smile:THANK YOU...…………….
 
  • #51
Baluncore said:
It is difficult to simulate frequency mixers in spice. You can independently simulate the RF input impedance or the IF output network in the frequency domain, or oscillation of the LO in time, but not both time and frequency domains in the same run.

The way your example circuit was drawn effectively disguised the mixer in the LO where; Two signals are present on the non-linear emitter of Q3. One is the continuous oscillation of the LO, the other is the RF coupled into the emitter through C9. One of the cross-modulation products is selected by the tuned circuit in the collector, as the IF.

It is simple to understand once you look at the untangled circuit from the right direction.

Replace C5, 100 pF with C23, 300pF. I think I was thrown by having to guess the missing value for C14. What was the value of C14 before you put the solid black line of misunderstanding through it ?
Hi Baluncore my last question for this circuit, L4 and C16 are tuned to 92MegHz?
 
  • #52
michael1978 said:
Hi Baluncore my last question for this circuit, L4 and C16 are tuned to 92MegHz?
That was just a wild initial guess for L4. My later version LTspice model oscillates and mixes OK, producing an IF output, but it has not been optimised or tuned to any particular IF or FM allocation. There is no point talking circuit values without frequency band and IF specifications.

I don't think we can arbitrarily assign a frequency of 92MHz to L4//C16 which would probably be in the middle of an FM RF band. The value of L4//C16 will also affect the LO resonant frequency. Why was a fixed value for L4 not specified? What is the purpose of L4//C16. What should the frequency and Q of L4//C16 be?

The RF frequency range is country dependent. It will be a VHF block, somewhere in the range between 66MHz and 108MHz.
The IF centre frequency is not specified, I would guess at 10.7MHz, but it could be as low as 5MHz or as high as 22MHz.
The LO range would be offset, probably above, but possibly below, the RF band by the IF centre frequency.

For 10.7MHz with C16=30pF, L4 would need to be 7.4uH.
For 30.MHz with C16=30pF, L4 would need to be about 1uH.
For 92.0MHz with C16=30pF, L4 would need to be 100nH.
 
  • Informative
Likes   Reactions: Klystron
  • #53
Thank you very much Baluncore, have a nice dayyyyyy:smile::smile::smile::wink:
 
  • #54
Baluncore said:
That was just a wild initial guess for L4. My later version LTspice model oscillates and mixes OK, producing an IF output, but it has not been optimised or tuned to any particular IF or FM allocation. There is no point talking circuit values without frequency band and IF specifications.

I don't think we can arbitrarily assign a frequency of 92MHz to L4//C16 which would probably be in the middle of an FM RF band. The value of L4//C16 will also affect the LO resonant frequency. Why was a fixed value for L4 not specified? What is the purpose of L4//C16. What should the frequency and Q of L4//C16 be?

The RF frequency range is country dependent. It will be a VHF block, somewhere in the range between 66MHz and 108MHz.
The IF centre frequency is not specified, I would guess at 10.7MHz, but it could be as low as 5MHz or as high as 22MHz.
The LO range would be offset, probably above, but possibly below, the RF band by the IF centre frequency.

For 10.7MHz with C16=30pF, L4 would need to be 7.4uH.
For 30.MHz with C16=30pF, L4 would need to be about 1uH.
For 92.0MHz with C16=30pF, L4 would need to be 100nH.
THANKYOU A LOTTT...HAVE A NICE DAY...:smile::smile::smile::wink:
 
  • #55
Hi
I see that this topic is from last year.
But i am interested is this oscillator tested in practice and how work?
Also is there a way to force ocillator to work on 3V?
thanks
 
  • #57
Hi
It is clear for what frequency is
It is for standard FM 88-108Mhz superhet receiver.
I am intersted how this oscillator perform in FM receiver because i build vary similar
which work on 3V battery.
In my circuit i used S9018 transistor in common base mode with (+) rail GND.

No i don't use LTspice than CircuitMaker free student version.

Also i am asking because in my version transistor 2N3904 not work.
 
  • #58
It seems likely to me that the 2N3904 does not have sufficient gain at 3V with a small collector current. The transition frequency is quoted as typically 300 MHz, which is a bit low already.
 
  • #59
Zlatko1969 said:
Also i am asking because in my version transistor 2N3904 not work.
What circuit do you use now?
Please drag and drop your circuit diagram.jpg onto your next post.
We will look at your circuit to find the problem.
 
  • #60
Hi
2N3904 is a good transistor and work well in circuits like
regen or superregen receiver but you cannot found it in any
comercial oscillator/ mixer.
I have problem in current circuit even with S9018 not with transistor
than with transformer coupling capacitor which simply to much dump
oscillation( typical rush "hiss" is reduced too much.
Ok here is the schematic with grounded (+) rail.
FM_osc_mixer.gif
 

Similar threads

Replies
5
Views
2K
  • · Replies 14 ·
Replies
14
Views
2K
  • · Replies 17 ·
Replies
17
Views
4K
  • · Replies 3 ·
Replies
3
Views
3K
Replies
25
Views
6K
  • · Replies 21 ·
Replies
21
Views
4K
Replies
4
Views
2K
  • · Replies 10 ·
Replies
10
Views
3K
  • · Replies 15 ·
Replies
15
Views
4K
  • · Replies 12 ·
Replies
12
Views
3K