FM converter (mixer) -- I don't understand

  • Thread starter Thread starter michael1978
  • Start date Start date
  • Tags Tags
    Converter Fm
Click For Summary

Discussion Overview

The discussion revolves around understanding the operation of a frequency mixer circuit, specifically an FM converter. Participants explore the complexities of the circuit design, its components, and the underlying principles of mixing signals, with references to simulations and theoretical concepts.

Discussion Character

  • Exploratory
  • Technical explanation
  • Debate/contested
  • Mathematical reasoning

Main Points Raised

  • One participant expresses confusion about the circuit's operation, particularly regarding the roles of the local oscillator and RF signals in the mixer transistor.
  • Another participant suggests that mixing can be understood as multiplication and provides links to scholarly resources for further reading.
  • A thought experiment is proposed about modulating a resistor's value at one frequency while forcing current of another frequency through it, leading to a product of the two frequencies.
  • Discussion includes the function of various components, such as capacitors and inductors, in the circuit, with some participants questioning their roles and interactions.
  • One participant mentions that the circuit may be complex due to feedback mechanisms and AC coupling, making it difficult to analyze simply.
  • Another participant critiques the circuit design, describing it as a "complete mess" and expressing skepticism about its functionality.
  • There are references to historical designs using vacuum tubes, suggesting a continuity in the evolution of mixer technology.

Areas of Agreement / Disagreement

Participants do not reach a consensus on the operation and design of the circuit. There are multiple competing views regarding the effectiveness and clarity of the circuit, as well as differing opinions on the roles of specific components.

Contextual Notes

Some participants note limitations in their understanding of the circuit due to unclear diagrams and the complexity of the feedback mechanisms involved. There are unresolved questions about the correct configuration and behavior of the circuit in simulation versus real-world application.

Who May Find This Useful

Individuals interested in electronics, particularly those focused on RF circuits, mixers, and signal processing, may find this discussion relevant.

michael1978
Messages
434
Reaction score
19
fm completeJJ.png
Hello,

Can somebody help me,to explain me this circuits
this is converter, but i really don't understand how it works( i understand mixers, you put rf to base and local oscillator to emiter, but this is a litlle bit complicated)
mixer.JPG
 

Attachments

  • fm completeJJ.png
    fm completeJJ.png
    20.2 KB · Views: 1,466
  • fm complete.pdf
    fm complete.pdf
    152.5 KB · Views: 403
  • mixer.JPG
    mixer.JPG
    46 KB · Views: 1,662
Last edited by a moderator:
Engineering news on Phys.org
I can't speak for others, but to me your images are too fuzzy to read.
 
anorlunda said:
I can't speak for others, but to me your images are too fuzzy to read.
Hi, i know, that is true, but about image i alse put pdf file which is big picture, you can zoom image on pdf file, my image in my pc is big, but here to small.
 
Th PDF you attached is quite clear.

The "CONVERTER" stage is a combination Local Oscillator and a Mixer. If you are after more details I'll leave that to others here who have more recently worked with such circuits.
 
  • Like
  • Informative
Likes   Reactions: Klystron and dlgoff
Tom.G said:
Th PDF you attached is quite clear.

The "CONVERTER" stage is a combination Local Oscillator and a Mixer. If you are after more details I'll leave that to others here who have more recently worked with such circuits.
Goodmorning Tom, i know, but i don't understand the formula, i know which make local oscillator and rf signal, and if they input to mixer Transistor, i try to do experiments in simulator ltspice, but i get another result,
So i like to help me, if you can...thnx.
 
Mixing is at its simplest just multiplication.
There's plenty of scholarly treatments out there, my first two hits were
ftp://ftp.analog.com/pub/cftl/ADI%20Classics/Basic%20Linear%20Design%20(Linear%20Circuit%20Design%20Handbook),%202007/Chapter_4_RF_IF_Circuits.pdf
https://www.digikey.com/en/articles/techzone/2011/oct/the-basics-of-mixers

but your mixer is simpler than those high performance IC's.

Thought experiment
What if i could modulate a resistor's value at one frequency , f1
and force current of another frequency f2 through it ?
By ohm's law the voltage across the resistor would be their product f1f2, wouldn't it ?

end thought experiment...

" Transistor " is a compound word , a combination of 'transfer' and 'resistor'.
I think of the transistor as a resistor (collector to emitter) whose value is modulated by base current.
So does this Berkeley professor , (properly giving credit, it's at)
http://rfic.eecs.berkeley.edu/~niknejad/ee242/pdf/ee242_mixer_fund.pdf
upload_2018-10-29_6-24-19.png


and that's what your single 2N3904 mixer is doing
(though emitter and collector are swapped from that professor's explanation)

Oversimplifying a little just to get started:::

2N3904's collector current is local oscillator frequency
and RF comes in on the emitter
base is effectively 'grounded' for signal by C14
so emitter-base current is RF input
and collector current gets multiplied by collector resistance which varies with base current at RF input frequency
and collector voltage is the product of the two frequencies
C17B sets Local Oscillator frequency
D3 trims local oscillator frequency to keep it centered on the station being received.

It really does work. Designers in early 20th century did it with four prong vacuum tubes.
https://www.radiomuseum.org/tubes/tube_30.html
upload_2018-10-29_6-44-7.png


it really is that simple, in concept.
You should go through the trigonometry of multiplying cosines having different frequencies , if only to appreciate the genius of our predecessors.

Then it's time to refine the description to include C3 and C23...
 

Attachments

  • upload_2018-10-29_6-24-19.png
    upload_2018-10-29_6-24-19.png
    17.6 KB · Views: 1,245
  • upload_2018-10-29_6-44-7.png
    upload_2018-10-29_6-44-7.png
    61.8 KB · Views: 1,252
Last edited:
  • Like
  • Informative
Likes   Reactions: Klystron, dlgoff, NascentOxygen and 1 other person
When’s the electronics textbook coming out, Jim?
 
  • Like
Likes   Reactions: dlgoff, Tom.G and jim hardy
jim hardy said:
Mixing is at its simplest just multiplication.
There's plenty of scholarly treatments out there, my first two hits were
ftp://ftp.analog.com/pub/cftl/ADI%20Classics/Basic%20Linear%20Design%20(Linear%20Circuit%20Design%20Handbook),%202007/Chapter_4_RF_IF_Circuits.pdf
https://www.digikey.com/en/articles/techzone/2011/oct/the-basics-of-mixers

but your mixer is simpler than those high performance IC's.

Thought experiment
What if i could modulate a resistor's value at one frequency , f1
and force current of another frequency f2 through it ?
By ohm's law the voltage across the resistor would be their product f1f2, wouldn't it ?

end thought experiment...

" Transistor " is a compound word , a combination of 'transfer' and 'resistor'.
I think of the transistor as a resistor (collector to emitter) whose value is modulated by base current.
So does this Berkeley professor , (properly giving credit, it's at)
http://rfic.eecs.berkeley.edu/~niknejad/ee242/pdf/ee242_mixer_fund.pdf
View attachment 233015

and that's what your single 2N3904 mixer is doing
(though emitter and collector are swapped from that professor's explanation)

Oversimplifying a little just to get started:::

2N3904's collector current is local oscillator frequency
and RF comes in on the emitter
base is effectively 'grounded' for signal by C14
so emitter-base current is RF input
and collector current gets multiplied by collector resistance which varies with base current at RF input frequency
and collector voltage is the product of the two frequencies
C17B sets Local Oscillator frequency
D3 trims local oscillator frequency to keep it centered on the station being received.

It really does work. Designers in early 20th century did it with four prong vacuum tubes.
https://www.radiomuseum.org/tubes/tube_30.html
View attachment 233018

it really is that simple, in concept.
You should go through the trigonometry of multiplying cosines having different frequencies , if only to appreciate the genius of our predecessors.

Then it's time to refine the description to include C3 and C23...
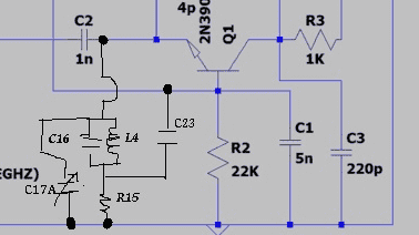
Hi Jim, thanks for so much info,
so you say local oscillator is at collector(but it most be also inductor not only c17B to set frequency)
and rf at base and emitter
and output is taken from collector? right...
but what C3 and L1, L4 and C16
 
Last edited:
Naamloos.png
Naamloos.png
https://www.physicsforums.com/attachments/233040 I try to build one mixer in ltspice, but the formula and mixer i don't understand i need help
I build this one
 

Attachments

  • Naamloos.png
    Naamloos.png
    21.5 KB · Views: 889
Last edited:
  • #10
michael1978 said:
but what C3 and L1, L4 and C16
C3 provides feedback from output to input so that the amplifier will oscillate.
L1 just blocks AC signal from being short circuited to positive supply line

L4 and C16
(i'd appreciate a hand from one of our Ham Radio or @analogdesign guys here )
form a tank circuit in series with emitter
which i believe to be tuned via C17A to track RF amplifier , so as to siphon away RF signals not at desired frequency.
so its impedance is frequency dependent

I know nothing of spice
but your spice circuit shows no path for DC to leave 2N3904's emitter
while your real circuit shows one, L4 and R15.

There's clever AC coupling E-B via the tank circuit and C23
so this seemingly simple stage employs two feedbacks
hence will not lend itself easily to pencil and paper analysis.

upload_2018-10-29_15-3-54.png
 

Attachments

  • upload_2018-10-29_15-3-54.png
    upload_2018-10-29_15-3-54.png
    9.2 KB · Views: 1,168
  • Like
Likes   Reactions: Klystron
  • #11
I think C23 is just a decoupling capacitor, because C1 is such a large capacitance for 100MHz.
The input circuit of the SPICE circuit may not be correct. At LO frequency remember that the input circuit L4 C16 is just 10.7MHz above resonance, so is capacitive, maybe around 40 Ohms, and also C9 is only 5pF, which gives isolation from the generator.
In operation, circuits using 3-electrode devices as self-oscillating mixers are called autodyne mixers. The usual idea is that the tank circuit for the LO can be placed in the collector circuit in series with the IF transformer. Sometimes, feedback is obtained via a tickler coil in the emitter circuit. In this case it is via C4 between collector and base, with base grounded. I have found these oscillators very temperamental.
Some mixer circuits use a tap on the input coil where the LO voltage is zero, by bridge action, so that LO radiation is minimised. It is just possible that is happening here.
Currents at LO and signal frequencies flow in the transistor. One explanation is that the large LO current swing modulates the gain of the transistor and this causes the signals to be multiplied. Another explanation relies on the non-linearities of the transistor.
My personal view is that the circuit is a complete mess!
 
  • Like
  • Informative
Likes   Reactions: Klystron and jim hardy
  • #12
tech99 said:
My personal view is that the circuit is a complete mess!
I wondered myself about that C14/C23 ratio - thirty-ish ? 3% voltage divider?

Thanks for the help . I'm more accustomed to 6BE6 pentagrid converters.
 
  • Like
Likes   Reactions: tech99
  • #13
Guineafowl said:
When’s the electronics textbook coming out, Jim?
Put me down for two. :approve:
 
  • Like
Likes   Reactions: jim hardy
  • #14
jim hardy said:
C3 provides feedback from output to input so that the amplifier will oscillate.
L1 just blocks AC signal from being short circuited to positive supply line

L4 and C16
(i'd appreciate a hand from one of our Ham Radio or @analogdesign guys here )
form a tank circuit in series with emitter
which i believe to be tuned via C17A to track RF amplifier , so as to siphon away RF signals not at desired frequency.
so its impedance is frequency dependent

I know nothing of spice
but your spice circuit shows no path for DC to leave 2N3904's emitter
while your real circuit shows one, L4 and R15.

There's clever AC coupling E-B via the tank circuit and C23
so this seemingly simple stage employs two feedbacks
hence will not lend itself easily to pencil and paper analysis.

View attachment 233049
Goodmorning JIM thank you very much for help, and for time...i understand now
 
  • #15
tech99 said:
I think C23 is just a decoupling capacitor, because C1 is such a large capacitance for 100MHz.
The input circuit of the SPICE circuit may not be correct. At LO frequency remember that the input circuit L4 C16 is just 10.7MHz above resonance, so is capacitive, maybe around 40 Ohms, and also C9 is only 5pF, which gives isolation from the generator.
In operation, circuits using 3-electrode devices as self-oscillating mixers are called autodyne mixers. The usual idea is that the tank circuit for the LO can be placed in the collector circuit in series with the IF transformer. Sometimes, feedback is obtained via a tickler coil in the emitter circuit. In this case it is via C4 between collector and base, with base grounded. I have found these oscillators very temperamental.
Some mixer circuits use a tap on the input coil where the LO voltage is zero, by bridge action, so that LO radiation is minimised. It is just possible that is happening here.
Currents at LO and signal frequencies flow in the transistor. One explanation is that the large LO current swing modulates the gain of the transistor and this causes the signals to be multiplied. Another explanation relies on the non-linearities of the transistor.
My personal view is that the circuit is a complete mess!
Hi thank you for help...…..i understand now.
 
  • #16
dlgoff said:
Put me down for two. :approve:

Seeing as the OP is now happy I’ll risk a quick hijack...

Too many technical books are written by authors who are ‘too clever’ - they have forgotten, or don’t understand, what it’s like to NOT know something.

Many accounts are also written with the goal of showing how clever the author is, rather than conveying understanding. It takes little intellectual effort to regurgitate your knowledge, but lots of effort to shape it into a neat package for a newbie. Turgid, impenetrable textbooks are icons of laziness.

For example - I wanted to know what a phase-locked loop is and how it demodulates FM signals into audio. I read one account online, full of highly technical language and Dickensian sentences, and was none the wiser. I read another, and was shocked at how simple the concept was. I had to read it again because I couldn’t believe the difference.

When a Jim Hardy post comes up, you know you’re going to follow along and end up grasping a concept that you didn’t before. It would be a shame if that gift weren’t immortalised in print.
 
  • Like
Likes   Reactions: Klystron, jim hardy and Averagesupernova
  • #17
Guineafowl said:
When a Jim Hardy post comes up, you know you’re going to follow along and end up grasping a concept that you didn’t before. It would be a shame if that gift weren’t immortalised in print.
Hear hear!
 
  • #18
Guineafowl said:
I read one account online, full of highly technical language and Dickensian sentences, and was none the wiser.
To be fair, it is not always the purpose of published papers to educate the uninitiated. To start off an advanced paper with a noddy introduction to a subject is not always appropriate. I think you are expecting a lot when you think of how things have changed since the Internet. In the old days, all you had were Learned Papers, Text Books and Constructor Mags. Now you can choose exactly what level you want from hundreds of offerings without even going down to your local shop or library.
"Eeh, you were lucky!" (Monty Python)
 
  • Like
Likes   Reactions: jim hardy
  • #19
Guineafowl said:
When a Jim Hardy post comes up, you know you’re going to follow along and end up grasping a concept that you didn’t before. It would be a shame if that gift weren’t immortalised in print.
Okay @jim hardy. You need to do this. Shoot; if it would be okay with @Greg Bernhardt, you two could just publish a book from your helpful post. I'd love to have one just because I know you guys.
 
  • Like
Likes   Reactions: jim hardy, Guineafowl, Averagesupernova and 1 other person
  • #20
Thanks guys for all the kind words.
But I'm the straggler here , my math is not up to snuff for PF . I am lucky you tolerate me.

old jim
 
Last edited:
  • Like
Likes   Reactions: michael1978
  • #21
Hi, i build this one like Notch filter is good? of i make mistake ? THIS OVER L4 AND C16, THEY FORM NOTCH FILTER , what frequency have to be?
Naamloos&.png
Naamloos.png
 

Attachments

  • Naamloos&.png
    Naamloos&.png
    23.1 KB · Views: 829
  • Naamloos.png
    Naamloos.png
    22.4 KB · Views: 730
Last edited:
  • #22
tech99 said:
I think C23 is just a decoupling capacitor, because C1 is such a large capacitance for 100MHz.
The input circuit of the SPICE circuit may not be correct. At LO frequency remember that the input circuit L4 C16 is just 10.7MHz above resonance, so is capacitive, maybe around 40 Ohms, and also C9 is only 5pF, which gives isolation from the generator.
In operation, circuits using 3-electrode devices as self-oscillating mixers are called autodyne mixers. The usual idea is that the tank circuit for the LO can be placed in the collector circuit in series with the IF transformer. Sometimes, feedback is obtained via a tickler coil in the emitter circuit. In this case it is via C4 between collector and base, with base grounded. I have found these oscillators very temperamental.
Some mixer circuits use a tap on the input coil where the LO voltage is zero, by bridge action, so that LO radiation is minimised. It is just possible that is happening here.
Currents at LO and signal frequencies flow in the transistor. One explanation is that the large LO current swing modulates the gain of the transistor and this causes the signals to be multiplied. Another explanation relies on the non-linearities of the transistor.
My personal view is that the circuit is a complete mess!
Hi, may i ask you, must L4 and C16 tuned to 10.7Mhz? thanks.
 
  • #23
dlgoff said:
Okay @jim hardy. You need to do this. Shoot; if it would be okay with @Greg Bernhardt, you two could just publish a book from your helpful post. I'd love to have one just because I know you guys.

jim hardy said:
Thanks guys for all the kind words.
But I'm the straggler here , my math is not up to snuff for PF . I am lucky you tolerate me.

old jim
:oldcry:

BTW: I could tolerate you all day, any day.
 
  • #24
dlgoff said:
:oldcry:

BTW: I could tolerate you all day, any day.
but help me ;-)
 
  • #25
michael1978 said:
may i ask you, must L4 and C16 tuned to 10.7Mhz?

Myself i think it's tuned to the radio station being received.

But I'm not certain about that .
If it's not tunable by C17A i'd think then it should be tuned to the middle of the FM band.
 
  • #26
jim hardy said:
Myself i think it's tuned to the radio station being received.

But I'm not certain about that .
If it's not tunable by C17A i'd think then it should be tuned to the middle of the FM band.
Hello Jim
So Fm band is 88 to 108Mhz middle and is 98MHZ so i have to tune to 98 MHZ, thank you very much JIM. :wink:
 
  • #27
I would say that L2 with C17A give the variable RF tuning, and L1 with C17B give the tunable local oscillator. C9 is a coupling capacitor. I don't know what to say about the fixed-frequency tuned circuit L4-C16.
 
  • Like
Likes   Reactions: jim hardy
  • #28
NascentOxygen said:
I would say that L2 with C17A give the variable RF tuning, and L1 with C17B give the tunable local oscillator. C9 is a coupling capacitor. I don't know what to say about the fixed-frequency tuned circuit L4-C16.
Thank you man, thank you for info,
Maybe must be tuned to if 10.7Mhz,
i don't know, i am building one double conversion fm superhet receiver, i buy all the componens, so i going to finish, after i goona build this one,
ok NascenOxgen
 
  • #29
Reminds me - I once built an FM receiver somewhat like that. I remember doing it on the copper side of a blank PCB with a thin brass shield across the transistor and a coil consisting of about 10 turns of a copper wire wound around a pencil. The components were given small copper islands (scratched out with a scalpel) to live on. It was fun to build, but not very stable and not very economical.
 
  • #30
Svein said:
Reminds me - I once built an FM receiver somewhat like that. I remember doing it on the copper side of a blank PCB with a thin brass shield across the transistor and a coil consisting of about 10 turns of a copper wire wound around a pencil. The components were given small copper islands (scratched out with a scalpel) to live on. It was fun to build, but not very stable and not very economical.
Helllo, i buy the pc board and i put rf amplifier componenet
after i start to build local and mixer, i put components, i start to put if transformer 10,7mhz, and if transformer he can't go inside pc board, so i leave it,(i make nervous:eek:), but i hope tomorow to start again,:smile: to build
 

Similar threads

Replies
5
Views
2K
  • · Replies 14 ·
Replies
14
Views
2K
  • · Replies 17 ·
Replies
17
Views
4K
  • · Replies 3 ·
Replies
3
Views
3K
Replies
25
Views
6K
  • · Replies 21 ·
Replies
21
Views
4K
Replies
4
Views
2K
  • · Replies 10 ·
Replies
10
Views
3K
  • · Replies 15 ·
Replies
15
Views
4K
  • · Replies 12 ·
Replies
12
Views
3K