How can the HCPL3120 driver improve current control in an H bridge system?

  • Thread starter Thread starter maimahmoud25
  • Start date Start date
  • Tags Tags
    Bridge
Click For Summary
SUMMARY

The HCPL3120 driver significantly enhances current control in H bridge systems by providing precise drive waveforms for motor direction changes. Users reported improved performance when utilizing the HCPL3120 in conjunction with control logic to manage the current of inductors, such as Lin. The discussion emphasized the importance of high-resolution schematics for effective troubleshooting and design validation.

PREREQUISITES
  • Understanding of H bridge circuit design
  • Familiarity with the HCPL3120 driver specifications
  • Knowledge of current control techniques for inductors
  • Ability to create and interpret high-resolution schematics
NEXT STEPS
  • Research the specifications and applications of the HCPL3120 driver
  • Explore advanced H bridge control strategies
  • Learn about simulating drive waveforms for motor control
  • Investigate troubleshooting techniques for circuit schematics
USEFUL FOR

Electrical engineers, embedded systems developers, and anyone involved in motor control and H bridge circuit design will benefit from this discussion.

maimahmoud25
Messages
2
Reaction score
0
TL;DR
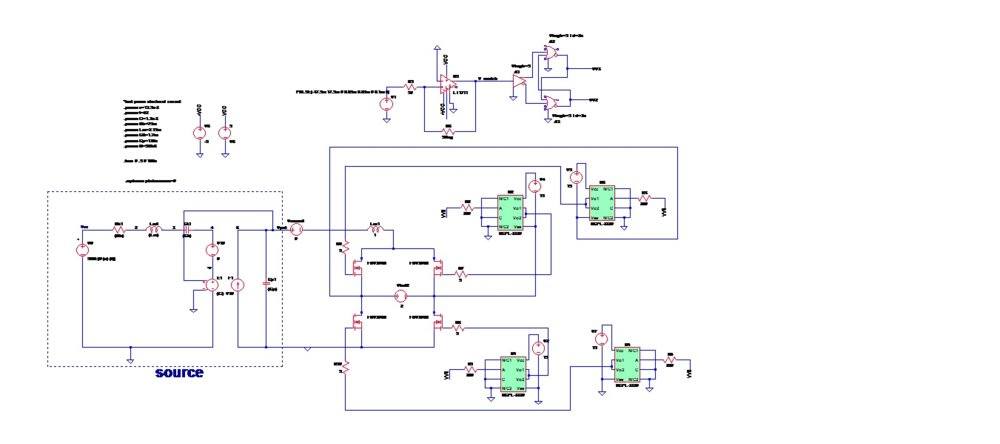
H-bridge configuration makes voltage across Li, to be (VLOAD ± Ibat). By controlling I(lin),controls load current iLOAD ( which pass through Lin).Function of control logic is to sense VPzT and determines reference current that corresponds to the desired loading at that voltage. Reference and actual currents are compared, and the difference is passed through a hysteresis to generate the switching signals.The VLOAD, iLOAD must be in phase, but this isn't occur in my schematic so what is the wrong?
1571730461138.png
 

Attachments

  • hbridge 1.JPG
    hbridge 1.JPG
    101.8 KB · Views: 457
Engineering news on Phys.org
Welcome to the PF. :smile:

Your schematic is not quite high enough resolution for me to be able to read when I enlarge it. Could you maybe print it to a PDF file and attach that higher-resolution document?

And what kind of drive waveform are you waning to simulate? Drive the motor one way and then stop it and drive it the other way?
 
  • Like
Likes   Reactions: maimahmoud25
i uploaded all system with low resolution, then i uploaded each part alone to can see them with good resolution.

i use control logic with h bridge to control the current of inductor Lin.
1571823579194.png
1571823613148.png
1571823647982.png
 

Attachments

  • H bridge with hcpl3120.jpg
    H bridge with hcpl3120.jpg
    25.4 KB · Views: 750

Similar threads

Replies
8
Views
7K
Replies
17
Views
2K
Replies
0
Views
1K
  • · Replies 8 ·
Replies
8
Views
3K
  • · Replies 39 ·
2
Replies
39
Views
5K
  • · Replies 8 ·
Replies
8
Views
4K
Replies
8
Views
4K
  • · Replies 9 ·
Replies
9
Views
4K
  • · Replies 10 ·
Replies
10
Views
8K
  • · Replies 1 ·
Replies
1
Views
3K