NPN transistor is always flickering and on

Click For Summary
SUMMARY

The discussion focuses on troubleshooting an NPN TIP41C transistor circuit used to control a power LED via an ESP8266. The main issue reported is that the LED remains constantly on and flickers regardless of the GPIO1 port signals. Key troubleshooting steps include verifying the TIP41C wiring according to its datasheet, temporarily shorting pins 1 and 3 to check LED behavior, ensuring the ESP8266 GPIO pin is configured with a pull-down resistor, and potentially replacing the TIP41C if issues persist. Voltage measurements are recommended for further diagnostics.

PREREQUISITES
  • Understanding of NPN transistor operation and pin configurations
  • Familiarity with ESP8266 GPIO pin programming
  • Basic knowledge of circuit troubleshooting techniques
  • Ability to use a voltmeter for voltage measurements
NEXT STEPS
  • Review the TIP41C datasheet for detailed pinout and specifications
  • Learn about configuring pull-up and pull-down resistors on ESP8266 GPIO pins
  • Explore common troubleshooting techniques for transistor circuits
  • Investigate the various ESP8266 models and their GPIO configurations
USEFUL FOR

Hobby electronics enthusiasts, beginners in circuit design, and anyone working with ESP8266 and transistor-based LED control systems.

doggy
Messages
2
Reaction score
1
TL;DR
DIY circuit problem with NPN transistor.
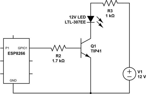
I'm completely new in hobby electronics, and I assembled the following circuit to control a power LED over wifi using esp8266. The problem is, that it is always, on and sometimes flicker , no matter,what I send via GPIO1 port. I know that this is not an esp8266 problem, I tested my program with a simple low power LED, without the NPN TIP41C transistor. I'm sure, I do something wrong with connecting that transistor. What should i do?
 

Attachments

  • PcVSf.png
    PcVSf.png
    6.6 KB · Views: 497
Physics news on Phys.org
  1. Check that you have the TIP41C wired correctly, the pinout is slightly different than many. See the datasheet you linked to.
  2. Temporarily short TIP4C pin 1 to pin 3. With the power ON the LED should be Off.
    2a) If it stays On, check your wiring.
    2b) If still On AND wiring is good, replace TIP41C
  3. If LED goes Off with pins 1 & 3 shorted:
    3a) Verify that the ESP8266 GPIO pin is programmed/configured with a pull-down.
  4. If all the above are correct, connect a 4.7k resistor between pin 1 & pin 3 of the TIP41C.

Some voltage measurements will likely be needed for further troubleshooting. I hope you have a voltmeter.

Note: There are several variations of the ESP8266 as shown by the characters after the 8266. Some have a programmable pulldown and others a programmable pullup on the GPIO pins. This MAY be a contributing factor to your problem.

Have Fun! (and let us know what you find)
Tom
 
  • Like
Likes   Reactions: doggy, berkeman and DaveE

Similar threads

Replies
11
Views
3K
Replies
2
Views
2K
  • · Replies 11 ·
Replies
11
Views
3K
  • · Replies 19 ·
Replies
19
Views
3K
Replies
16
Views
11K
Replies
10
Views
2K
  • · Replies 50 ·
2
Replies
50
Views
9K
Replies
18
Views
9K
Replies
68
Views
8K
  • · Replies 19 ·
Replies
19
Views
2K