Operational Amplifiers Homework Help: Get 20V Output in 2 Hours

Click For Summary
SUMMARY

The discussion focuses on designing an operational amplifier (op-amp) circuit to achieve a 20V output. The user seeks guidance on how to initiate the circuit design, specifically asking for help with the fixed output/input gain configuration. Key considerations include understanding the input voltage to the op-amp and the necessary components to achieve the desired output voltage within a tight deadline of two hours.

PREREQUISITES
  • Basic understanding of operational amplifier configurations
  • Knowledge of gain calculations for op-amp circuits
  • Familiarity with circuit design principles
  • Experience with voltage sources and output specifications
NEXT STEPS
  • Research op-amp gain formulas and configurations for fixed output
  • Learn about feedback mechanisms in op-amp circuits
  • Explore component selection for achieving specific voltage outputs
  • Study practical examples of op-amp circuits with similar output requirements
USEFUL FOR

Electronics students, hobbyists designing op-amp circuits, and engineers looking to understand fixed output configurations in operational amplifiers.

johnsmuth
Messages
1
Reaction score
0
New user has been reminded that showing an attempt at the solution is mandatory in homework threads at the PF.

Homework Statement


http://prntscr.com/kjbhim

upload_2018-8-17_8-27-14.png


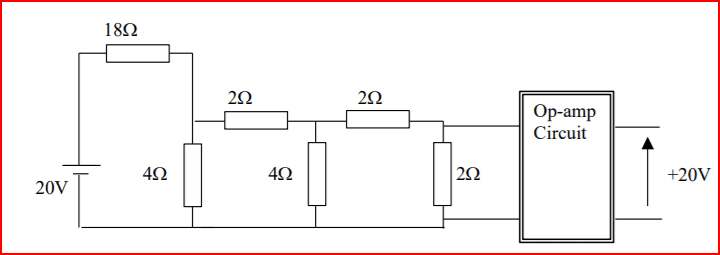
Okay, so I need to draw an op-amp circuit that'll give a 20V output but I have no idea how to start this and this is due in two hours. Could someone please point out to me how to start this off? Thank you so much.

Homework Equations

The Attempt at a Solution

 

Attachments

  • upload_2018-8-17_8-27-14.png
    upload_2018-8-17_8-27-14.png
    4.5 KB · Views: 667
Last edited by a moderator:
Physics news on Phys.org
Do you know how to make an op-amp circuit for a fixed output/input gain?

Do you know the input voltage to the op-amp from the circuit?
 

Similar threads

  • · Replies 4 ·
Replies
4
Views
4K
  • · Replies 6 ·
Replies
6
Views
3K
Replies
34
Views
4K
  • · Replies 13 ·
Replies
13
Views
3K
  • · Replies 3 ·
Replies
3
Views
2K
  • · Replies 2 ·
Replies
2
Views
4K
  • · Replies 4 ·
Replies
4
Views
3K
  • · Replies 1 ·
Replies
1
Views
3K
  • · Replies 9 ·
Replies
9
Views
4K
  • · Replies 3 ·
Replies
3
Views
3K