PDF of open ended double dice rolls

  • Context: Graduate 
  • Thread starter Thread starter S. Moger
  • Start date Start date
  • Tags Tags
    Dice Pdf
Click For Summary

Discussion Overview

The discussion revolves around the mechanics and probability calculations associated with a modified dice game using a pair of six-sided dice, referred to as 2d5+1. Participants explore the expected values, probability distributions, and the implications of rerolling dice under specific conditions, including the open-ended nature of the rolls.

Discussion Character

  • Exploratory
  • Technical explanation
  • Mathematical reasoning
  • Debate/contested

Main Points Raised

  • One participant describes the game mechanics of rolling two dice, noting that a roll of 6 leads to a reroll while a 5 is recorded, leading to a potential for high scores.
  • Another participant requests clarification on the game rules, indicating that the initial description lacks sufficient detail for understanding.
  • A participant provides a detailed example of how the scoring works, illustrating the concept of "display value" versus "return value" and discussing the implications of rerolls on the probability distribution.
  • One contribution suggests that the two dice can be treated independently, proposing a mathematical formulation for calculating the probability of one score exceeding another.
  • Another participant discusses the geometric distribution of scores from a single die and suggests using a probability generating function to derive the distribution of sums from multiple dice.
  • A participant shares results from calculations on the cumulative distribution function (cdf) and probability density function (pdf) of the score differences between two players, noting a symmetric distribution centered around zero.
  • One participant acknowledges the input and expresses intent to further engage with the discussion later.

Areas of Agreement / Disagreement

Participants express varying levels of understanding regarding the game mechanics, with some seeking clarification while others provide detailed explanations. There is no consensus on the best approach to calculate the probabilities or the implications of the rerolling mechanics, indicating multiple competing views remain.

Contextual Notes

Some participants note the need for clearer definitions and assumptions regarding the game rules, particularly concerning the interaction of the dice and the implications of rerolls on the probability distributions.

S. Moger
Messages
52
Reaction score
2
In many games a pair of standard six sided dice is used. I denote this 2d6.

In this particular game, if a die is rolled the result is registered. If it returned a 6, it is re-rolled while a 5 is recorded. So it's basically a 2d5+1 open ended roll, which in theory could end up with very large numbers.

Anyway, the expected value of one such roll is 4, which if written out as a series, can be calculated like this [itex]\sum_{n=1}^{\infty} \frac{5\cdot3+5}{6^n} = 20/5 = 4[/itex]. It can be generalized to show that introducing the open endedness (i.e. dn+1) adds 1/2 to the average of dn.

For two dice in 2d5+1 arrangement the average is 8 compared to the 7 of 2d6.

That is all great, but now I want a function that returns the probability of 2d5+1 beating a roll of 2d5+1 plus an arbitrary integer c, i.e.

[itex]f(c) = P([\mathit{2d5+1}]_1 > [\mathit{2d5+1}]_2 + c)[/itex]

To get an impression of the problem I tried drawing some approximate graphs by enumerating the sums of the "display values" of a 2d5+1 dice roll and pairing them with the probabilities of them containing at least one 6 and thus computing the average "return values" using the known average computed before. From 2-6 the display values equal the actual values. From 7 to 10 one six can be present. At 11, one six is present, and at 12, both are. With this simplified approach 18 is the highest return value though.

26m0ngX.png


And a sketch of the PDF:

thZyMiz.png


This PDF (roughly) shows the return values of 2-6 and values that included a six as display value + the average of the next roll (apart from the bar for 7 which I added in manually). The real values would have to include some more data from non-six contributions. In any case, it would seem that some return values are drained in favor of increasing the span to the right. However, it would be interesting to populate the graphs above and to make them exact, incl. obtaining an expression for

[itex]f(c) = P([\mathit{2d5+1}]_1 > [\mathit{2d5+1}]_2 + c)[/itex]
 
Physics news on Phys.org
S. Moger said:
In many games a pair of standard six sided dice is used. I denote this 2d6.

In this particular game, if a die is rolled the result is registered. If it returned a 6, it is re-rolled while a 5 is recorded. So it's basically a 2d5+1 open ended roll, which in theory could end up with very large numbers.
I'm afraid your description of the game lacks too much detail to be understood. You need to set out the rules step by step, as you would if writing instructions for a board game.

For example it's not even clear whether the two dice are rolled simultaneously, and what is done if the two dice give a 6 and a non-6. The meaning of '2d5+1 open ended roll' is indecipherable.
 
Ok, you throw a pair of dice and sum the result. In many cases it ends there. However, if a dice shows a 6 it's rerolled after adding a five (not a six) to the sum. The new value of the new roll is added to that sum.

So for example:

Roll 1:
Dice show 2, 3.
Result is 2+3 = 5.

Roll 2:
Dice show 2, 6.
Result is 2+5 = 7 plus Roll 2.1 of the 6-die: 3:
7+3 = 10.

Roll 3:

Dice show 6, 6.
Result is 5+5 = 10 plus Roll 3.1 of both dice 6, 3:
10+5+3 = 18 plus Roll 3.2 of the 6-die: 2:
18+2 = 20

It's open-ended because it can be re-rolled ad infinitum (in theory).

The dice may show one thing, i.e. the "display value", but with the rules above the "display value" is not always the "return value" (for example in the case with a 6 roll).
The display value (of the initial 2-roll) has the PDF of a dual dice roll (2d6).

two_dice_distribution.png


But from sum 7 and up there's a chance of at least one die displaying a 6. I think that "distribution" is

7 - 1/3
8 - 2/5
9 - 1/2
10 - 2/3
11 - 1
12 - 2 (should probably be 1, but got to note that both have to be rerolled here).

To get the "return value", the above would have to be superimposed on the PDF of a 2d6, while also taking into account the reduction of outcomes that result in for example 7 as a result of rerolls. The PDF in my original post is a bad sketch of how it approximately might look, but as can be seen the cutoff at 18 is made too early (it's still significant). Some kind of recursive super-imposition would have to be made to expand into higher values. It would be easy to write a computer program for it, but it would be more interesting to find a mathematical way (I would imagine a sum of sums).
 
Last edited:
The first thing to notice is that the two dice can be considered independently, as they do not interact.

Let ##X_1, X_2,X_3,X_4## be four independent random variables, each with the distribution of the total from rolling a single die according to the rules you have outlined. Then the value ##f(c)## you are wondering about is

$$Pr\left((X_1+X_2)-(X_3+X_4)\right)>c$$

That will equal a quadruple sum of the product of the pdfs of the four random variables, where the limits for three of the variables are 1 to ##\infty## and for the fourth is 1 to a finite number based on the values of the other three. Can you work out what that upper limit for the fourth sum is?

The pdf of each ##X_i## is ##f_{X_i}(x)=6^{-(\lfloor \frac{x-1}{5}\rfloor +1)}## where ##\lfloor x \rfloor## indicates the rounding down of ##x## to an integer.

I expect that the sum may be able to be simplified, removing the need to compute it by brute force.
 
So when you have just one die, you throw it till you don't get a six, and then your score = number of sixes you threw x 5 + (non-6) result of last throw. This is the sum of a geometrically distributed random variable (times 5) plus an independent uniform number chosen from {1, 2, 3, 4, 5}. Now you want the probability distribution of the sum of two such independent random variables, minus an independent copy of the same thing.

I would use a computer algebra program to get the probability generating function and then expand it in a power series to get the probabilities: https://en.wikipedia.org/wiki/Probability-generating_function
 
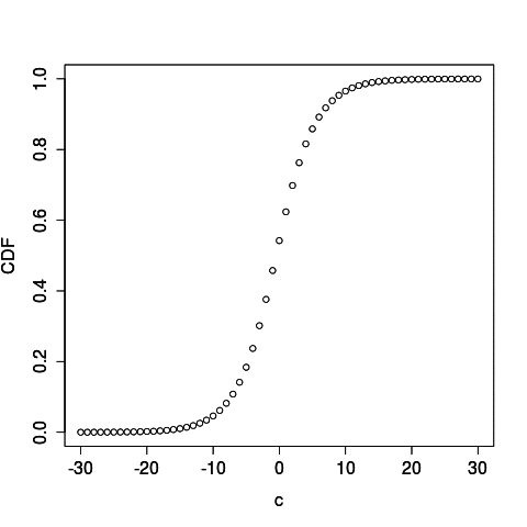
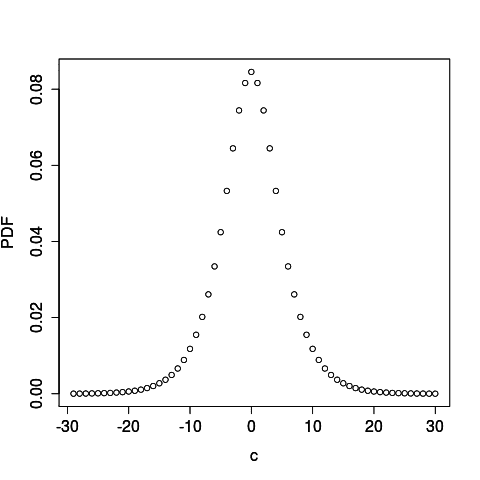
I did a calc on this for scores of up to 30 from each of the four dice. Here's the cdf and pdf of the difference between the scores of two players, each with two dice: ##X_1+X_2-X_3-X_4##. As one would expect, the pdf is symmetric and centred on zero. It looks roughly normal but I didn't do any tests of normality.

upload_2015-9-19_16-28-28.png
upload_2015-9-19_16-28-40.png
 
Thanks for your input, I will get back to this as soon as I can !
 

Similar threads

  • · Replies 2 ·
Replies
2
Views
4K
  • · Replies 6 ·
Replies
6
Views
3K
  • · Replies 41 ·
2
Replies
41
Views
6K
  • · Replies 32 ·
2
Replies
32
Views
3K
  • · Replies 1 ·
Replies
1
Views
6K
  • · Replies 1 ·
Replies
1
Views
2K
  • · Replies 2 ·
Replies
2
Views
8K
  • · Replies 6 ·
Replies
6
Views
4K
  • · Replies 5 ·
Replies
5
Views
2K
Replies
5
Views
3K