Single particle Interference – Photon Vs Electron Vs Buckyball

Click For Summary

Discussion Overview

The discussion revolves around the mechanisms of single particle interference involving photons, electrons, and buckyballs. Participants explore the theoretical underpinnings of interference patterns, the role of probability waves, and the implications of different interpretations of quantum mechanics. The scope includes conceptual and technical aspects of quantum theory and experimental observations.

Discussion Character

  • Exploratory
  • Technical explanation
  • Debate/contested
  • Mathematical reasoning

Main Points Raised

  • Some participants propose that the mechanism of interference is the same for all particles, described by probability waves until measurement, with photons following Maxwell's equations and electrons/buckyballs described by Schrödinger's equation or path integrals.
  • Others argue that photons and matter particles are fundamentally different, suggesting that the physical mechanism for interference may vary, with Bohmian interpretation being more applicable to matter particles.
  • A participant references Ballentine's approach, which posits that destructive interference is due to scattering angles rather than wave-like behavior, questioning the necessity of a wave interpretation for explaining diffraction phenomena.
  • Some participants challenge Ballentine's conjecture by citing experiments where electrons exhibit continuous scattering angles, suggesting that this contradicts the notion that electrons do not spread wavelike.
  • Another viewpoint emphasizes the role of energy-momentum relations in determining the de Broglie wavelength, which influences the interference pattern, noting differences in behavior between massless and massive particles.

Areas of Agreement / Disagreement

Participants express a mix of agreement and disagreement regarding the mechanisms of interference. While some believe the underlying principles are consistent across particle types, others maintain that significant differences exist, particularly between photons and matter particles. The discussion remains unresolved with competing interpretations and models presented.

Contextual Notes

Limitations include varying interpretations of quantum mechanics, the dependence on specific experimental setups, and unresolved questions regarding the nature of probability waves and their implications for interference patterns.

San K
Messages
905
Reaction score
1
Is the mechanism behind the single particle interference between photon, electron and buckyball different?


Reason for interference
Photon - interference caused by maxwell electromagnetic waves?
Electron - interference caused by Schroedinger probability waves?
Buckyball - interference caused by Schroedinger probability waves?

Pass through slits?

Photon - don't know (maybe through both slits?)..breaks and combines into one, perhaps
Electron - dunno...breaks and combines into one, perhaps
Buckyball - must be passing through one of the slits, else it might break?
 
Physics news on Phys.org
The mechanism is the same, each of the particles is described by a probability wave until it is measured, the probability wave goes through both slits and is the reason for the interference pattern in all cases.

For a photon, the wave equation is described by Maxwell's equations, it is remarkable that this 19th Century model is still consistent with modern QFT model for the photon. For an electron/buckyball at slow speed a Schrödinger wave eqn could accurately describe the probability wave if you could manage to solve for the boundary conditions at the slits and detection screen, for fast moving electrons maybe the Dirac eqn is needed. The easier method is a path integral calculation, Feynman shows this in his book on path integrals.

If you try to wonder about which slit the particles go through or what the particles are "doing" before they are detected you will just get confused, you have to accept the probabilistic ontology between emitter and detector, whether that probabilistic ontology is described by a field theory, wave eqn or path integral is up to you.

Some realist interpretations of QM like de broglie bohm try to say a particle does go through one of the slits and is guided by a pilot wave which cause the interference pattern to appear, but this is not so popular and maybe only useful as a heuristic model for understanding the resulting patterns.

As the particles get bigger (like buckyballs) it gets experimentally difficult to avoid decoherence effects preventing the probability wave from producing clean interference patterns at the detection screen.
 
San K said:
Is the mechanism behind the single particle interference between photon, electron and buckyball different?
I suppose that usually it is considered that the mechanism should be the same.
But photons and matter particles are rather different.
So I would rather say that no, physical mechanism is different. In case of matter particles Bohmian interpretation is closest description for that mechanism. But in case of photons it's ensemble interpretation (so it's not single photon interference).

But then it's just my viewpoint.
 
In Ballentine approach. He believes those destructive interference region are caused by scattering angle.. not because of intereference (he didn't believe in the wave part):

"... but anyone particle will not spread itself isotropically; rather it will be scatered in some particular direction. Clearly the wave function describes not a single scattered particle but an ensemble of similarly accelerated and scattered particles. At this point the reader may wonder whether a statistical particle theory can account for interference or diffraction phenomena. But there is no difficulty. As in any scattering experiment, quantum theory predicts the statistical frequencies of the various angles through which a particle may be scattered. For a crystal or diffraction grating there is only a discrete set of possible scattering angles because momentum fransfer to and from a periodic object is quantized by a multiple of delta p = h/d, where delta p is the component of momentum tranfer parallel to the direction of the periodic displacement d. This result, which is obvious from a solution of the problem in momentum representation, was first discovered by Duane (1923), although this early paper had been much neglected until its revival by Lande (1955, 1965). There is no need to assume that an electron spreads itself, wavelike, over a large region of space in order to explain diffraction scattering. Rather it is the crystal which is spread out, and the electron interacts with the crystal as a whole through the laws of quantum mechanics."

Can anyone pls. comment on this part which alleged explain the constructive and destructive interferences?

"For a crystal or diffraction grating there is only a discrete set of possible scattering angles because momentum fransfer to and from a periodic object is quantized by a multiple of delta p = h/d, where delta p is the component of momentum tranfer parallel to the direction of the periodic displacement d."

Is it true?
 
Varon said:
In Ballentine approach. He believes those destructive interference region are caused by scattering angle.. not because of intereference (he didn't believe in the wave part):



Can anyone pls. comment on this part which alleged explain the constructive and destructive interferences?

"For a crystal or diffraction grating there is only a discrete set of possible scattering angles because momentum fransfer to and from a periodic object is quantized by a multiple of delta p = h/d, where delta p is the component of momentum tranfer parallel to the direction of the periodic displacement d."

Is it true?

Better experiments have been done since, where electrons pass one at a time through a "biprism", not through a crystal, the electron has continuous range of "scattering" angles through the apparatus.

http://www.hitachi.com/rd/research/em/doubleslit.html
 
unusualname said:
Better experiments have been done since, where electrons pass one at a time through a "biprism", not through a crystal, the electron has continuous range of "scattering" angles through the apparatus.

http://www.hitachi.com/rd/research/em/doubleslit.html

So this refutes Ballentine conjecture?
 
Varon said:
So this refutes Ballentine conjecture?

Yes, since to explain the Hitachi experiment you need to assume "the electron spreads itself wavelike through a large region of space"
 
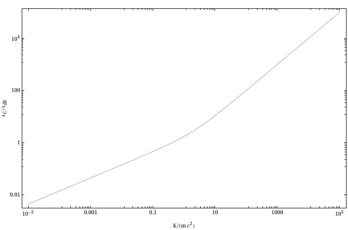
The only difference is the energy - momentum relation for each particle. SInce the wavelength of the De Broglie wave determines the interference pattern (in the same experimental setup geometry), we have:

[tex] \lambda_{dB} = \frac{h}{p}[/tex]

If the particles are accelerated by gaining kinetic energy [itex]K[/itex], then:

[tex] (K + m c^{2})^{2} = (p c)^{2} + (m c^{2})^{2}[/tex]

[tex] K^{2} + 2 m c^{2} \, K = (p c)^{2}[/tex]

[tex] p = m c \, \sqrt{\frac{K}{m c^{2}} \, (2 + \frac{K}{m c^{2}})}[/tex]

Finally, we have the expression:

[tex] \lambda_{dB} = \frac{\lambda_{C}}{\sqrt{\frac{K}{m c^{2}} \, (2 + \frac{K}{m c^{2}})}}, \ \lambda_{C} = \frac{h}{m c}[/tex]

where [itex]\lambda_{C}[/itex] is the Compton wavelength of the particle.

This equation is inapplicable for massless particles. For them:

[tex] E = K = p c[/tex]

and:

[tex] \lambda_{dB} = \frac{h c}{K}[/tex]

This is the ultrarelativistic limit.

In the opposite limit when the kinetic energy is much smaller than the rest energy ([itex]m c^{2}[/itex]) of the particle, we have the approximate expression:

[tex] \lambda_{dB} = \frac{\lambda_{C}}{\sqrt{2 \frac{K}{m c^{2}}}} = \frac{h}{\sqrt{2 m K}}[/tex]

where the speed of light does not enter anymore. This is the non-relativistic limit.

We see that in the non-relativistic case, the de Broglie wavelength is inversly proportional to the square root of the kinetic energy and in the ultrarelativistic limit inversly proportional to the kinetic energy. If we plot [itex]y \equiv \lambda_{C}/\lambda_{dB}[/itex] vs. [itex]x \equiv K/(m c^{2})[/itex] on a log-log plot, we get the two asymptotic behaviors:

attachment.php?attachmentid=35673&stc=1&d=1305727680.png
 

Attachments

  • deBroglie.png
    deBroglie.png
    2.9 KB · Views: 695
Last edited:
Dickfore said:
The only difference is the energy - momentum relation for each particle. SInce the wavelength of the De Broglie wave determines the interference pattern (in the same experimental setup geometry), we have:

[tex] \lambda_{dB} = \frac{h}{p}[/tex]
This is the ultrarelativistic limit.
}}
[/tex]

where the speed of light does not enter anymore. This is the non-relativistic limit.

Dickfore,

are you saying that the fringes in the interference pattern would different in their thickness, spacing (between fringes) etc?
 
  • #10
San K said:
Dickfore,

are you saying that the fringes in the interference pattern would different in their thickness, spacing (between fringes) etc?

If the de Broglie wavelengths turn out to be different, then yes.
 

Similar threads

  • · Replies 10 ·
Replies
10
Views
2K
  • · Replies 32 ·
2
Replies
32
Views
5K
  • · Replies 36 ·
2
Replies
36
Views
9K
  • · Replies 14 ·
Replies
14
Views
4K
  • · Replies 24 ·
Replies
24
Views
5K
  • · Replies 3 ·
Replies
3
Views
6K
  • · Replies 81 ·
3
Replies
81
Views
8K
  • · Replies 10 ·
Replies
10
Views
2K
  • · Replies 33 ·
2
Replies
33
Views
3K
  • · Replies 28 ·
Replies
28
Views
3K