Why Does Inlet Pressure Decrease in a Constant RPM Gas Compressor?

Click For Summary
SUMMARY

The discussion centers on the phenomenon of decreasing inlet pressure in a gas compressor operating at constant RPM. It is established that while the compressor maintains a constant volumetric flow rate, variations in inlet pressure can occur, significantly impacting gas flow. A drop in inlet pressure exceeding 1 bar indicates a statistically significant reduction in gas flow, which directly correlates with changes in flow rate measured in MMSCFD. The relationship between inlet pressure and flow rate is critical for understanding compressor performance and efficiency.

PREREQUISITES
  • Understanding of gas compressor mechanics
  • Knowledge of volumetric flow rate measurement in MMSCFD
  • Familiarity with pressure dynamics in gas systems
  • Basic principles of electrical power (P=VI) in relation to compressor operation
NEXT STEPS
  • Research the impact of inlet pressure variations on gas compressor efficiency
  • Study flow monitoring techniques specific to gas compressors
  • Learn about the relationship between flow rate and pressure in gas systems
  • Investigate methods for optimizing gas compressor performance under varying inlet conditions
USEFUL FOR

Engineers, gas compressor operators, and process engineers involved in gas flow management and optimization will benefit from this discussion.

peter9321
Messages
1
Reaction score
0
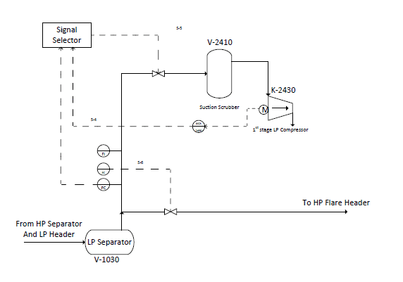
I would like to clear out my understanding of gas compressor. If it is moving at constant RPM, is it mean that it can only allow same volumetric flow rate all the time? So the power will remain constant too, (P=VI) then voltage and current will varies. My investigation is to find why there is changes of pressure and flow rate entering the compressor. Could anyone provide me some good explanation please. Thanks. I would like to know why the pressure inlet for gas compressor is decrease and I am wondering is it related to flowrate (in MMSCFD) as the flowrate is increase?
kw6uJ.png

DebuM.png
 
I would like to hear a little more about your process and flow monitoring. A quick glance at the data your provided shows a noticeable drop in inlet pressure. A drop in excess of 1 bar would mean a statistically significant reduction in gas flow. You are essentially correct in that the compressor is (or should be) relatively static. This drop in incoming gas would reflect in the outlet.
 

Similar threads

Replies
1
Views
2K
  • · Replies 20 ·
Replies
20
Views
5K
  • · Replies 33 ·
2
Replies
33
Views
4K
  • · Replies 1 ·
Replies
1
Views
3K
  • · Replies 14 ·
Replies
14
Views
2K
Replies
5
Views
3K
  • · Replies 10 ·
Replies
10
Views
4K
  • · Replies 3 ·
Replies
3
Views
3K
  • · Replies 1 ·
Replies
1
Views
2K
  • · Replies 4 ·
Replies
4
Views
6K