3D Printing and "Watertight" Digital Models

Click For Summary

Discussion Overview

The discussion revolves around the requirements for 3D printing, specifically focusing on the concept of "watertight" digital models, the nature of STL files, and the implications of wall thickness in printed objects. Participants explore technical aspects of CAD modeling, mesh integrity, and the relationship between digital dimensions and physical prints.

Discussion Character

  • Technical explanation
  • Conceptual clarification
  • Debate/contested
  • Mathematical reasoning

Main Points Raised

  • Some participants clarify that a "watertight" model means there are no unintended holes in the mesh, which would allow fluid to leak out if the model were filled with water.
  • Others argue that while holes can exist in a 3D model, they must be bounded by surfaces to maintain watertightness.
  • One participant notes that STL files contain only surface geometry and do not include scale information, leading to ambiguity in dimensions unless specified by the user.
  • Another participant explains that CAD programs often use a default unit system, which may account for the correct dimensions appearing in slicer software without explicit unit settings.
  • Some participants discuss the differences between solid modeling and surface modeling, emphasizing that solid models are inherently watertight, while surface models may not be.
  • Concerns are raised about the relationship between digital wall thickness and printed wall thickness, particularly regarding the number of shells set in the slicer and how that affects the final print dimensions.

Areas of Agreement / Disagreement

Participants generally agree on the importance of watertight models for 3D printing, but there are multiple competing views regarding the implications of STL file properties, wall thickness, and the effects of different modeling tools. The discussion remains unresolved on some technical aspects, particularly regarding how slicer settings interact with original model dimensions.

Contextual Notes

Limitations include the lack of consensus on how STL files handle unit information and the precision of low-cost 3D printers, which may affect the quality of prints. Additionally, the discussion highlights the need for clarity on the relationship between digital and physical dimensions in 3D printing.

fog37
Messages
1,566
Reaction score
108
Hello,

I understand that CAD models (stl files) suitable for 3D printing must be "watertight" and not leaky in the polygon mesh. By analogy, if we filled the model with water, the water would not leak...This concept of watertightness means that there are no unintentional holes between the triangles forming the mesh or the connection between the triangles is not "good", correct? There are softwares that can check the health of the mesh...

But just to be clear, a 3D print model can be designed to have, for examples, holes or windows on its sides, correct? We are talking about undesired holes that can happen because of poor design or mesh complexity.

Also, another obvious requirement, is nonzero thickness walls for the model...

Thanks!
 
Engineering news on Phys.org
Imagine that you:
- put your model in water - it’s watertight if its volume doesn’t get filled with fluid
or:
- fill your model with water (like you said) - it’s watertight if the fluid can’t leak outside
You can have holes in the 3D model but they have to be bounded by surfaces.
 
  • Like
Likes   Reactions: fog37
make sense...Thank you. All clear on watertightness...

FEAnalyst, I have a segway question: when the CAD model is saved as .stl, the file only contains the coordinates of the three vertices+of each one of the tiny triangles making up the mesh. There is no information about the size of the model. However, when the stl file is opened in the slicer, the model appears with the same size it was designed in the CAD software. How is that possible?

Thanks!
 
STL file contains only surface normals and coordinates of vertices. These are defined in Cartesian coordinate system. Such information is sufficient to describe the model with its proper dimensions (since it consists of triangles with known vertex locations).
 
  • Like
Likes   Reactions: fog37
I see.

My dilemmas originated when I read the following on Wikipedia and other sources:

STL files describe only the surface geometry of a three-dimensional object without any representation of color, texture or other common CAD model attributes. The STL format specifies both ASCII and binary representations. ... STL files contain no scale information, and the units are arbitrary.
 
fog37 said:
units are arbitrary.

When your model contains the triangle (0,0),(1,0),(0,1) then we do not know if the straight sides are 1 meter, one foot or 1 lightyear. A cad program can open and display it but it also does not know what units it has. It will just look at the minimum and maximum values in the file to show the entire geometry and show a scale. If you are going to print it, you have to tell the printer somehow how large '1' is.
 
  • Like
Likes   Reactions: fog37
Thanks bigfooted. I feel like I usually created a model in Tinkercad, save as stl file, open the file in Cura where it appears with the right dimensions, i.e. the dimensions it had in Tinkercad before I saved as .stl...

I don't recall setting any unit in the slicer...
 
CAD programs often use default unit system. Check if it’s the case for your software.
 
At first, I think it's better to understand about 3D modeling methods even very briefly
for Everyone who want to print the model from 3D Printer and who wants to draw models for 3D printer
you should understand about how STL format file works, and about other 'format'
Let's think about that you are designing piece of 10x10mm rectengular box in 3D Model.

You may consider which CAD or Modeling tool is better for Draw a Box?
In this case i will choose CAD Program for Modeling because it is a way easier to input dimension to BOX model.

1599663725713.png

Also CAD Tool is based on Solid Modeling.
Means if i draw a 10x10mm box and look inside of it is completely solid (watertight)
Now if i make 5 Pie hole's which going down for 5mm on top of the boxes
than still the box model is solid because it's solid model.
And you could even see solid surface with sectional view
1599663821484.png
1599664447179.png
Lets think about other Modeling tools like Sketchup
i often say sketchup is kind of surface modeling tools.
1599664824384.png
1599664960089.png

You can see it is complete same with Rectengular box model above
Only just outside of the box.
If you Cut right middle of the box you can see it is empty in side.
This is excellent demonstration of STL format and Solid type 3Dmodel format

The reason of 3D printer requires Water tight model is that.
If it is not watertight, the boundary of wall and inner volume of model is not clearified.
and this will be trouble when generating gcode,
So 3D printing Model need watertight and boundary clear model.
 
Last edited:
  • Like
Likes   Reactions: fog37 and berkeman
  • #10
Mason_Jays said:
At first, I think it's better to understand about 3D modeling methods even very briefly
for Everyone who want to print the model from 3D Printer and who wants to draw models for 3D printer
you should understand about how STL format file works, and about other 'format'
Let's think about that you are designing piece of 10x10mm rectengular box in 3D Model.

You may consider which CAD or Modeling tool is better for Draw a Box?
In this case i will choose CAD Program for Modeling because it is a way easier to input dimension to BOX model.

View attachment 269098
Also CAD Tool is based on Solid Modeling.
Means if i draw a 10x10mm box and look inside of it is completely solid (watertight)
Now if i make 5 Pie hole's which going down for 5mm on top of the boxes
than still the box model is solid because it's solid model.
And you could even see solid surface with sectional view
View attachment 269103View attachment 269104Lets think about other Modeling tools like Sketchup
i often say sketchup is kind of surface modeling tools.View attachment 269105View attachment 269106
You can see it is complete same with Rectengular box model above
Only just outside of the box.
If you Cut right middle of the box you can see it is empty in side.
This is excellent demonstration of STL format and Solid type 3Dmodel format

The reason of 3D printer requires Water tight model is that.
If it is not watertight, the boundary of wall and inner volume of model is not clearified.
and this will be trouble when generating gcode,
So 3D printing Model need watertight and boundary clear model.
_

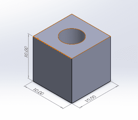
Wow! Thank you Mason_Jays!
On a similar note, I have a doubt about wall thickness in the digital file and printed wall thickness.
For example, I create a box in CAD (see picture below):

1599671941651.png

The wall of the box is set to have a certain digital thickness, say 2 mm. After importing the stl file i the slicer, we can set the number of shells/perimeters. What would happen if we chose 4 shells?

In general, I read that the overall wall thickness should be a multiple of the nozzle diameter. I guess it cannot physically be less than the width of a single layer which is ideally 1.2X the nozzle diameter.

Will the 3D printer print a 2 mm wall thickness for the box (what we designed in the CAD) or will it create a wall made by 4 shells for an overall thickness larger than 2 mm?
 
  • #11
fog37 said:
_

Wow! Thank you Mason_Jays!
On a similar note, I have a doubt about wall thickness in the digital file and printed wall thickness.
For example, I create a box in CAD (see picture below):

View attachment 269108
The wall of the box is set to have a certain digital thickness, say 2 mm. After importing the stl file i the slicer, we can set the number of shells/perimeters. What would happen if we chose 4 shells?

In general, I read that the overall wall thickness should be a multiple of the nozzle diameter. I guess it cannot physically be less than the width of a single layer which is ideally 1.2X the nozzle diameter.

Will the 3D printer print a 2 mm wall thickness for the box (what we designed in the CAD) or will it create a wall made by 4 shells for an overall thickness larger than 2 mm?

Since regular low cost 3D printer has poor precision quaility you may disappoint on the overall quality .
The slice software (Cura,ETC...) will generate gcode which has same diemension with 3D model.
at this point even if wall thickness option has set to 4mm, slice software will recognize separately from the orignial 3D model and it will not exceed from 2mm wall from orignal one.
However in the view of practical,precision use of 3d printing is limited because there is so many environment variable like nozzle hole diameter, air flow, temperature and humidity, even the materials status.
On my opinion wall thickness option is for big model, which need to be more hard, or less hard
so it will not affect anything for your models in process of printing
 

Similar threads

  • · Replies 1 ·
Replies
1
Views
2K
  • · Replies 5 ·
Replies
5
Views
17K
  • · Replies 1 ·
Replies
1
Views
2K
  • · Replies 5 ·
Replies
5
Views
4K
  • · Replies 2 ·
Replies
2
Views
3K
  • · Replies 4 ·
Replies
4
Views
2K
  • · Replies 3 ·
Replies
3
Views
4K
  • · Replies 1 ·
Replies
1
Views
4K
  • · Replies 27 ·
Replies
27
Views
11K
  • · Replies 1 ·
Replies
1
Views
5K