Calculating Capacitor Value for Transformerless Power Supply Design

Click For Summary

Discussion Overview

The discussion revolves around the design of a transformerless power supply, specifically focusing on how to calculate the value of a smoothing capacitor used in conjunction with a zener diode. Participants explore the implications of using different capacitor values and the potential effects on circuit performance.

Discussion Character

  • Technical explanation
  • Debate/contested
  • Experimental/applied

Main Points Raised

  • Some participants inquire about the method for calculating the value of the smoothing capacitor and the effects of using a larger capacitor than required.
  • It is suggested that a higher capacitance can lead to a smoother power supply but may increase the starting time and inrush current, potentially straining components like rectifiers and fuses.
  • Concerns are raised about the impact of a low reactance due to a larger capacitor, which could result in higher current flow and affect circuit operation.
  • One participant mentions that the smoothing capacitance is determined by the maximum load current and tolerable ripple voltage, referencing a formula for this calculation.
  • There are discussions about the appropriateness of a series resistor in the circuit, with some arguing it mitigates inrush current, while others question its necessity and impact on power loss.
  • Participants express skepticism about the overall circuit design, pointing out potential issues with charging a capacitor through another capacitor and the implications of using a series resistor.
  • One participant notes the importance of ensuring that components, particularly capacitors, have suitable voltage ratings for safety and reliability.

Areas of Agreement / Disagreement

There is no consensus on the optimal design for the transformerless power supply. Participants express differing views on the effects of capacitor size, the necessity of series resistors, and the overall circuit design, indicating multiple competing perspectives remain unresolved.

Contextual Notes

Participants reference specific circuit designs and calculations, but there are indications of missing assumptions and unresolved issues regarding component ratings and circuit functionality.

seemasdawange
Messages
22
Reaction score
1
I designed one transformerless power supply and did lots of calculations for that. can anyone answer me how to calculate value of capacitor using as a smoothing capacitor parallel to zener.and also tell me if the value of capacitor is larger than required then what changes may occur in the actual circuit.?
 
Engineering news on Phys.org
As I know the higher UF of the capacitor the smoother your power supply will run at the expense of starting time, which means that your power supply will need a slightly longer ( one to two seconds ) time to start working properly, also the input and the output matter of the whole system matter.Always safety first
 
Mark veniaminavich said:
As I know the higher UF of the capacitor the smoother your power supply will run at the expense of starting time, which means that your power supply will need a slightly longer ( one to two seconds ) time to start working properly, also the input and the output matter of the whole system matter.Always safety first
If i use the higher UF capacitor then reactance of the capacitor becomes low and causes higher current to flow through it. Isn't that make any major change in the circuit? in that case is our circuit operate as per our requirement?
 
seemasdawange said:
I designed one transformerless power supply and did lots of calculations for that. can anyone answer me how to calculate value of capacitor using as a smoothing capacitor parallel to zener.
The smoothing capacitance is determined by the maximum load current and the tolerable ripple voltage. There is a formula for this.
and also tell me if the value of capacitor is larger than required then what changes may occur in the actual circuit.?
A larger capacitance may cause a larger inrush current at switch-on. This can put a strain on the rectifiers, and the fuse—and also the on/off switch.
 
  • Like
Likes   Reactions: seemasdawange
NascentOxygen said:
The smoothing capacitance is determined by the maximum load current and the tolerable ripple voltage. There is a formula for this.

A larger capacitance may cause a larger inrush current at switch-on. This can put a strain on the rectifiers, and the fuse—and also the on/off switch.
Thanks dats what I'm expecting.
 
seemasdawange said:
I designed one transformerless power supply and did lots of calculations for that. can anyone answer me how to calculate value of capacitor using as a smoothing capacitor parallel to zener.and also tell me if the value of capacitor is larger than required then what changes may occur in the actual circuit.?
Can you post a copy of your schematic? That would help us to answer any questions that you have. There are lots of ways of making a transformerless power supply. Use the UPLOAD button to attach a copy of your schematic to a post. Thanks. :smile:
 
berkeman said:
Can you post a copy of your schematic? That would help us to answer any questions that you have. There are lots of ways of making a transformerless power supply. Use the UPLOAD button to attach a copy of your schematic to a post. Thanks. :smile:

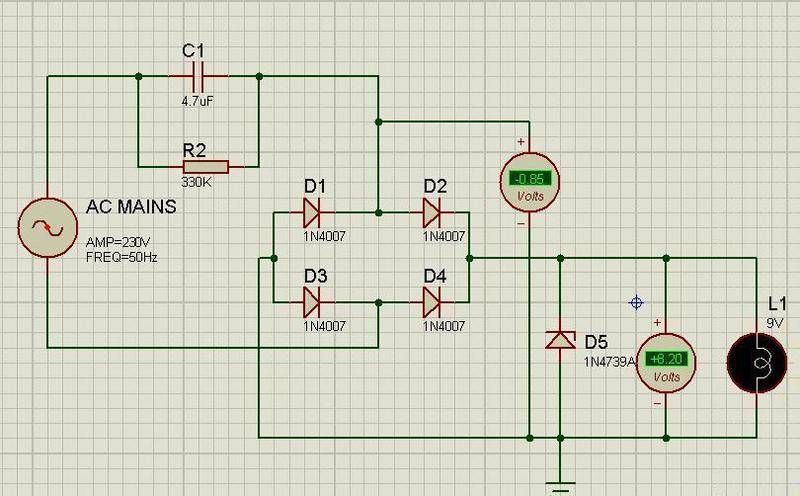
Here is the schematic.. further circuit is not here. input supply is 230V AC 50Hz as per our country specifications.
Simulation is done in ISIS Proteus 8.0
Xmerless power supply.JPG
 
That series 2kΩ resistor means you can disregard the caution I wrote earlier about capacitor inrush currents at switch-on.
 
NascentOxygen said:
That series 2kΩ resistor means you can disregard the caution I wrote earlier about capacitor inrush currents at switch-on.
okay. so what should i do? remove it from series? actually this resister also has power loss in form of heat
 
  • #10
Well, what was your reason for placing it there?
 
  • #11
NascentOxygen said:
Well, what was your reason for placing it there?
To limit the current. if voltage goes too high in that case it may protect capacitor by limiting the current
 
  • #12
seemasdawange said:
Here is the schematic..
Yikes. I see several problems here. Where did you get this circuit? Can you link to the original source? Overall, this circuit makes no sense, IMO.

For example, you have a 50Hz AC Mains source trying to charge a 20uF capacitor through a 470nF capacitor. Do you see any issue with this (and there is the series resistor problem adding to this problem)...?
 
  • #13
Oh, I see—you included it because I mentioned surge current? But you can't make it an arbitrary value—the current through that path becomes the current for the DC side of your power supply. Because you haven't shown what circuits this will be supplying, I can't guess how much DC current it needs to supply. Have you estimated the DC current your loads will draw?
 
  • #14
berkeman said:
Yikes. I see several problems here. Where did you get this circuit? Can you link to the original source? Overall, this circuit makes no sense, IMO.

For example, you have a 50Hz AC Mains source trying to charge a 20uF capacitor through a 470nF capacitor. Do you see any issue with this (and there is the series resistor problem adding to this problem)...?
No I tried to design it by myself. i read from some source to add series resistance there http://www.designercircuits.com/DesignNote1a.pdf check this pdf u may get the answer.
thankx for reply
 
  • #15
NascentOxygen said:
Oh, I see—you included it because I mentioned surge current? But you can't make it an arbitrary value—the current through that path becomes the current for the DC side of your power supply. Because you haven't shown what circuits this will be supplying, I can't guess how much DC current it needs to supply. Have you estimated the DC current your loads will draw?
yes of course. my load is a relay of 12 Volts and have power ratings of 0.36Watts. that means load current is 30mAmps
 
  • #16
seemasdawange said:
No I tried to design it by myself. i read from some source to add series resistance there http://www.designercircuits.com/DesignNote1a.pdf check this pdf u may get the answer.
thankx for reply
check this image. and look at the output waveform.

Is it ok? or should i make some changes here also?
power supply.JPG
 
  • #17
Before you go further, you do know that modules are available to do all this, more efficiently and probably much more cheaply than you can build it yourself. To wit, that AC capacitor needs mains voltage ratings (600V at least, but I would use 1000V because I know failure will be expensive), so that cap alone will be costly.
Google search, or check out: http://www.digikey.com.au/product-detail/en/cui-inc/PBK-3-12/102-3108-ND/4332645
 
  • #18
NascentOxygen said:
Before you go further, you do know that modules are available to do all this, more efficiently and probably much more cheaply than you can build it yourself. To wit, that AC capacitor needs mains voltage ratings (600V at least, but I would use 1000V because I know failure will be expensive), so that cap alone will be costly.
Google search, or check out: http://www.digikey.com.au/product-detail/en/cui-inc/PBK-3-12/102-3108-ND/4332645
Hmm, u r ryt. can u suggest any module den?
 
  • #19
berkeman said:
Yikes. I see several problems here. Where did you get this circuit? Can you link to the original source? Overall, this circuit makes no sense, IMO.

For example, you have a 50Hz AC Mains source trying to charge a 20uF capacitor through a 470nF capacitor. Do you see any issue with this (and there is the series resistor problem adding to this problem)...?
You may not understood previous diagram as there was transistor and battery of 12Volt shown. the simplified diagram is here. you can check this. is that ok? or still have some problems?
Xmerless power supply.JPG
 
Last edited by a moderator:
  • #20
I can't recommend a particular one. Does the one I linked to have suitable ratings? Or search on google, amazon, ebay, or mouser.
 
  • #21
NascentOxygen said:
I can't recommend a particular one. Does the one I linked to have suitable ratings? Or search on google, amazon, ebay, or mouser.
Ok Thanx:smile:
 
  • #22
seemasdawange said:
You may not understood previous diagram as there was transistor and battery of 12Volt shown. the simplified diagram is here. you can check this. is that ok? or still have some problems?
View attachment 106342
No, it still has errors and makes no sense. Why are you insisting on putting a capacitor in series with the AC Mains input? I can think of no reason in this circuit to do that. And you appear now to have deleted the input storage capacitor. Why?
 
Last edited:
  • #23
berkeman said:
No, it still has errors and makes no sense. Why are you insisting in putting a capacitor in series with the AC Mains input? I can think of no reason in this circuit to do that. And you appear now to have deleted the input storage capacitor. Why?

indeed ...
It would seem that the OP shouldn't be playing with mains voltages as they appear to lack the knowledge to do it correctly and probably not in a safe way
 
  • #24
berkeman said:
Why are you insisting on putting a capacitor in series with the AC Mains input?
The capacitor is there as a low-heat (i.e., low energy-loss) voltage-dropping impedance. This is standard design of this type of low-power transformerless power supply. A voltage-dropping resistor can be used instead, but this is substituting one problem with another: dealing with the heat that resistor produces.

The design itself is a compromise, and is not suitable for applications where a user could come in contact with any part of the power supply or the devices it powers. Opto-isolation is desirable in achieving this.
 
  • Like
Likes   Reactions: davenn and berkeman
  • #25
NascentOxygen said:
The capacitor is there as a low-heat (i.e., low energy-loss) voltage-dropping impedance. This is standard design of this type of low-power transformerless power supply. A voltage-dropping resistor can be used instead, but this is substituting one problem with another: dealing with the heat that resistor produces.

The design itself is a compromise, and is not suitable for applications where a user could come in contact with any part of the power supply or the devices it powers. Opto-isolation is desirable in achieving this.
Thanks NO. At my work, we actually publish a reference design for low-power non-isolated applications that uses capacitor isolation, so I probably should have recognized that. Still, the design seems to have some issues. I wonder if the OP understands what they are trying to do. It would be good to see some specifications for the design from them...
 
  • #26
NascentOxygen said:
The capacitor is there as a low-heat (i.e., low energy-loss) voltage-dropping impedance. This is standard design of this type of low-power transformerless power supply. A voltage-dropping resistor can be used instead, but this is substituting one problem with another: dealing with the heat that resistor produces.

Correct, here's a capacitor app note for that type of application: http://www.vishay.com/docs/28153/anaccaps.pdf

I personally think his transformerless power supply with the battery is extremely dangerous.
 
  • Like
Likes   Reactions: davenn and berkeman

Similar threads

  • · Replies 8 ·
Replies
8
Views
3K
  • · Replies 33 ·
2
Replies
33
Views
3K
Replies
21
Views
8K
  • · Replies 30 ·
2
Replies
30
Views
4K
  • · Replies 8 ·
Replies
8
Views
3K
  • · Replies 11 ·
Replies
11
Views
2K
  • · Replies 2 ·
Replies
2
Views
2K
Replies
7
Views
3K
Replies
7
Views
4K
  • · Replies 8 ·
Replies
8
Views
3K