Converting 120VAC to 60VDC: Tips and Tricks for Your LED Light

  • Thread starter Thread starter jerromyjon
  • Start date Start date
Click For Summary
SUMMARY

The discussion centers on converting 120VAC to 60VDC for powering a 6-element LED light rated at 60VDC and 45W. The user expresses concern about the potential risks of connecting the LED light directly to a 120VAC outlet, questioning whether the diodes in the circuit would allow it to function correctly. Expert advice emphasizes the dangers of using AC mains power without proper isolation and warns against directly connecting the LED light to the AC source, labeling such practices as hazardous.

PREREQUISITES
  • Understanding of LED circuit specifications, particularly voltage and wattage ratings.
  • Knowledge of AC to DC conversion techniques, including rectification and filtering.
  • Familiarity with electrical safety standards and isolation requirements.
  • Basic electronics skills, including working with components like inductors and resistors.
NEXT STEPS
  • Research AC to DC power supply design, focusing on transformer isolation methods.
  • Learn about rectification techniques, specifically using diodes for voltage conversion.
  • Study LED driver circuits that can safely convert AC mains to the required DC voltage.
  • Explore safety protocols for working with high-voltage electrical systems.
USEFUL FOR

Electrical engineers, hobbyists working with LED lighting, and anyone involved in DIY electronics projects requiring safe power conversion methods.

jerromyjon
Messages
1,244
Reaction score
189
I have this 6 element LED light I found on the road which when I took it apart to connect a vacuum cleaner cord I googled the number printed on the aluminum (assuming) circuit board for which I found specs saying 60vdc max at 45W. I currently use it as a portable drop light connected to 18vdc battery shown using a rigged-up 120vdc receptacle because it was easy... what I am curious about is what would happen if I plugged it into a 120vac outlet. Would it being diodes cause it to work as 60vdc or is there an easy way to adapt 120 vac to 60 vdc? I'd hate to burn it out by plugging it in and see what happens. :cry: Thanks in advance if anyone has any ideas! :smile:
WP_20170828_20_41_29_Pro.jpg
 
Engineering news on Phys.org
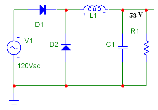
It's easy to get 53V dc, if 120V is the RMS (not amplitude) of your AC:

tWioH.png


L1 must be "big enough";
if you directly, or via some serial resistor, feed LEDs, then it's probably better without C1 and R1.
 
Last edited:
Sorry, what you are discussing is dangerous. It's very bad practice to use AC Mains power without isolation. Thread is closed.
 
  • Like
Likes   Reactions: jim hardy, anorlunda and BvU

Similar threads

Replies
2
Views
2K
Replies
4
Views
3K
  • · Replies 1 ·
Replies
1
Views
7K
Replies
2
Views
3K