Display information on a normal curve

Click For Summary
SUMMARY

The discussion centers on displaying patient stay data on a normal curve, specifically for a hospital's abdominal surgery patients. A sample of 15 patients yielded a sample mean of 6.4 days and a sample standard deviation of 1.4 days. The normal curve is characterized by these parameters, illustrating the distribution of patient stay durations effectively. This visualization aids in understanding patient stay patterns and can inform hospital resource planning.

PREREQUISITES
  • Understanding of normal distribution concepts
  • Familiarity with statistical terms such as mean and standard deviation
  • Basic knowledge of data visualization techniques
  • Experience with statistical software or tools for graphing
NEXT STEPS
  • Learn how to create normal distribution graphs using Python's Matplotlib library
  • Explore statistical analysis techniques for sample data interpretation
  • Study the implications of standard deviation in healthcare statistics
  • Investigate tools for visualizing statistical data, such as R or Excel
USEFUL FOR

Healthcare analysts, statisticians, data scientists, and hospital administrators interested in analyzing and visualizing patient stay data.

CosmoK123456
Messages
4
Reaction score
0
A hospital would like to determine the average stay for its patients having abdominal surgery. A sample of 15 patients revealed a sample mean of 6.4 days and a sample standard deviation of 1.4 days.How do you display this in a normal curve?? any help would be appreciated. Thanks
 
Last edited:
Physics news on Phys.org
CosmoK123456 said:
A hospital would like to determine the average stay for its patients having abdominal surgery. A sample of 15 patients revealed a sample mean of 6.4 days and a sample standard deviation of 1.4 days.How do you display this in a normal curve?? any help would be appreciated. Thanks

Hi CosmoK! :)

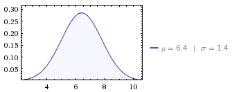
The normal curve looks like this:
View attachment 1198

It has a mean of 6.4 days and a standard deviation of 1.4 days.
 

Attachments

  • normal_curve_64.png
    normal_curve_64.png
    1.7 KB · Views: 113

Similar threads

  • · Replies 1 ·
Replies
1
Views
1K
  • · Replies 4 ·
Replies
4
Views
2K
  • · Replies 22 ·
Replies
22
Views
4K
  • · Replies 1 ·
Replies
1
Views
2K
  • · Replies 1 ·
Replies
1
Views
2K
  • · Replies 1 ·
Replies
1
Views
2K
Replies
1
Views
1K
  • · Replies 1 ·
Replies
1
Views
2K
Replies
2
Views
3K
  • · Replies 1 ·
Replies
1
Views
3K