Eddy current position sensor circuit

Click For Summary

Discussion Overview

The discussion revolves around the use and understanding of an eddy current position sensor in the context of retrofitting a diesel engine injector pump from a Komatsu V12 engine. Participants explore the sensor's characteristics, circuit design, and integration challenges, with a focus on its application in engine control systems.

Discussion Character

  • Exploratory
  • Technical explanation
  • Debate/contested
  • Mathematical reasoning

Main Points Raised

  • One participant describes their project involving an eddy current position sensor and expresses uncertainty about its operation and output frequency.
  • Another participant questions the clarity of the initial description and suggests that more specific information about the pump and its components is needed for effective troubleshooting.
  • Some participants propose that the eddy current sensor is advantageous due to its accuracy and non-contact nature, while also noting the challenges in interfacing it with a microcontroller.
  • One participant shares insights from a video, suggesting that the sensor operates as a position-to-frequency converter and discusses the circuit design involving an oscillator and feedback mechanisms.
  • Another participant mentions their progress in developing a circuit to output a frequency square wave and considers using an oscillator chip for better performance.

Areas of Agreement / Disagreement

Participants express varying levels of understanding and approaches to the eddy current sensor, with no consensus on the best method for interfacing or controlling the system. Some participants emphasize the need for more detailed information about the pump and its specifications, while others focus on the technical aspects of the sensor's operation.

Contextual Notes

Participants note limitations in available information regarding the specific characteristics of the eddy current sensor and its output, as well as the complexity of the system being retrofitted. There are unresolved questions about the best practices for interfacing the sensor with microcontrollers and the overall circuit design.

Who May Find This Useful

This discussion may be useful for individuals working on diesel engine retrofitting, those interested in eddy current sensor technology, and engineers looking for insights into circuit design and sensor integration challenges.

Rx7man
Messages
425
Reaction score
189
I started a project, and where I thought I has a potentiometer position feedback, best I can tell I have an eddy current position sensor, which I'm absolutely not familiar with

The application is a diesel engine injector pump (retrofitting to a different engine, it was from a Komatsu V12, no, I can't look at the original ECU for ideas)

There are two big solenoids (fed by brown wires) (one at the top for changing the timing which does not have position feedback, one below it for varying fuel quantity, which does have position feedback, the plunger of the solenoid moves outward (toward camera))
on the right side there is a dual coil sensor system, the lower one is picks up a rotating nub on the shaft (Max9924 should interface that just fine), but the upper part has a copper ring that slides up and down it, and to the best of my knowledge, that's an eddy current style sensor
20211020_165322.jpg


different angle on the sensor, right part is the shaft position nub sensor, left part has the moving copper ring
20211020_170803.jpg


Here's the copper ring
20211020_170856.jpg


Shaft nub
20211020_170903.jpg
The only circuit diagram I've been able to find, in miserable resolution and with poor details is figure 8 in this article, but it tells me nothing of the output frequency or how it changes, but from my reading it would be between 500khz-1mhz, which is far faster than I'd want to interface to a microcontroller interupt... maybe I could put a 14 bit binary counter inline with the output to get ~50-100hz output?
https://www.fierceelectronics.com/components/designing-and-building-eddy-current-position-sensor
1634888952373.png


I have a function generator and a 2 channel scope and was playing around feeding a sine wave to the coil and watching the waveform on the scope, I never did get much for phase shift, but at 75khz seemed to be the resonant frequency in my setup, and at that frequency, moving a copper loop over the sensor did have a large effect on amplitude... my peak-to-peak amplitude went from 1.64V down to 160mV, (when feeding 5V) which is a fair dynamic range, I could increase the feed voltage a bit, rectify it, and put into an ADC... does this sound like a reasonable way to do it?
 
Engineering news on Phys.org
Anyone?
 
Rx7man said:
The application is a diesel engine injector pump (retrofitting to a different engine, it was from a Komatsu V12, no, I can't look at the original ECU for ideas)
Too much complexity, alternatives and information in the picture, with no arrow to the item you are actually referring to.
Is it an in-line pump? Which shaft, there are many possibilities?

If you insist on using the Komatsu V12 pump, then you will need to get the non-obvious information from a Komatsu technician or engineer. Alternatives would be to find a running Komatsu V12, then measure the signal frequency and amplitude, or consider replacing the sensors completely with alternatives.

Who manufactured the injection pump?
What is the part number of the pump?
What engines was it used on?
Why not use a common rail with electronic control?
 
Baluncore said:
Too much complexity, alternatives and information in the picture, with no arrow to the item you are actually referring to.
Is it an in-line pump? Which shaft, there are many possibilities?

If you insist on using the Komatsu V12 pump, then you will need to get the non-obvious information from a Komatsu technician or engineer. Alternatives would be to find a running Komatsu V12, then measure the signal frequency and amplitude, or consider replacing the sensors completely with alternatives.

Who manufactured the injection pump?
What is the part number of the pump?
What engines was it used on?
Why not use a common rail with electronic control?
Sorry for not making things more clear.. so for now, let's only talk about the eddy current position sensor.

This is the moving part
1635391915496.png


and it slides over this part of the coil/inducer
1635391813130.png


It's a Bosch inline 6 pump.. I was able to find specs on fuel delivery, etc, but nothing on how to control it.. This pump design was used in the later Komatsu SA12V140 and Cummins QST30 engines, and I've heard of similar pumps used in Scania trucks... unfortunately non of any of them are to be found around here.

I have toyed with the idea of a potentiometer type sensor, but from my reading, the eddy current system is extremely accurate over large temperatures, and being non-contact, it has nothing to wear out which is kinda nice.. the interface is my only stumbling block
Bosch H pump tag.jpg
 
This video found by Google,
https://www.google.com/search?&q=bosch+pes6h120
Also check other links on the youtube page.

From the descriptions there and in the video below, I gather that:
  1. The Red lead of the coil is the center tap, and I suspect the Common
  2. One half would be driven with AC (or chopped DC) voltage
  3. As the Copper 'Reluctance Loop' moves around the core, it acts as a shorted turn, reducing the voltage induced in the other half of the winding

The circuit you supplied in the first post seems to be variation on the above.
It appears to be an oscillator with the frequency dependent on the coil reactance; in other words a position-to-frequency converter.

  1. The first stage (pins 1&2) is an AC coupled inverting analog amplifier and the second stage (pins 3&4) is acting as an inverting comparator to give logic-level output.
  2. With two inversions, there is positive feedback thru the 0.01uF and Rs 10K
  3. As the Copper loop moves and changes the effective coil inductance (Lx), the tuned circuit composed of L(x) and Cp changes resonant frequency

Anyhow, that's my take on it. Looks like you have some computer work to do if you want to use that pump!

Let us know how it goes... and Have Fun!

Cheers,
Tom
 
  • Like
Likes   Reactions: Rx7man
Tom.G said:
This video found by Google,
https://www.google.com/search?&q=bosch+pes6h120
Also check other links on the youtube page.

From the descriptions there and in the video below, I gather that:
  1. The Red lead of the coil is the center tap, and I suspect the Common
  2. One half would be driven with AC (or chopped DC) voltage
  3. As the Copper 'Reluctance Loop' moves around the core, it acts as a shorted turn, reducing the voltage induced in the other half of the winding

The circuit you supplied in the first post seems to be variation on the above.
It appears to be an oscillator with the frequency dependent on the coil reactance; in other words a position-to-frequency converter.

  1. The first stage (pins 1&2) is an AC coupled inverting analog amplifier and the second stage (pins 3&4) is acting as an inverting comparator to give logic-level output.
  2. With two inversions, there is positive feedback thru the 0.01uF and Rs 10K
  3. As the Copper loop moves and changes the effective coil inductance (Lx), the tuned circuit composed of L(x) and Cp changes resonant frequency

Anyhow, that's my take on it. Looks like you have some computer work to do if you want to use that pump!

Let us know how it goes... and Have Fun!

Cheers,
Tom

I've studied that layout and those vids a fair bit, this only uses a single coil for the sensor, but it shares a ground with the pump position sensor, though they're magnetically isolated.. the blue side circled here is a completely different sensor
1635541924839.png


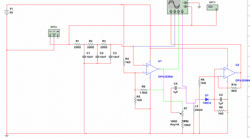
Here's the circuit I drew up in Spice, r1-3, c1-3 smooth the square wave to about a sine wave, U1 and resistors provide fixed impedence, L2 is the sensor, and the rest of the lower right side takes the peaks of the square wave, smooths them, and will feed the ADC

After about 2 days of fighting with the microcontroller, poring over the datasheets, etc I finally was able to get it to output an adjustable frequency square wave, though I may yet go with a LTC1799 oscillator chip... At this point I can at least breadboard something together to test it...Also working on a current sensor circuit that drives the control solenoids
1635542460679.png
 
  • Like
Likes   Reactions: Tom.G

Similar threads

Replies
22
Views
2K
  • · Replies 1 ·
Replies
1
Views
2K
  • · Replies 10 ·
Replies
10
Views
3K
  • · Replies 6 ·
Replies
6
Views
2K
  • · Replies 7 ·
Replies
7
Views
2K
Replies
5
Views
4K
  • · Replies 2 ·
Replies
2
Views
3K
  • · Replies 20 ·
Replies
20
Views
5K
  • · Replies 15 ·
Replies
15
Views
5K
  • · Replies 49 ·
2
Replies
49
Views
7K