Efficient Voltage Reduction for Solar Cell Arrays

  • Thread starter Thread starter RestlessMind
  • Start date Start date
  • Tags Tags
    Reduction Voltage
Click For Summary

Discussion Overview

The discussion focuses on methods for efficiently reducing the voltage output from a solar cell array, specifically from 6 volts to approximately 4.5 volts. Participants explore various approaches, including the use of voltage regulators, resistors, and battery charging considerations, as well as the implications of using different types of solar cells and diodes.

Discussion Character

  • Technical explanation
  • Debate/contested
  • Experimental/applied

Main Points Raised

  • Some participants suggest using a buck DC-DC voltage regulator to reduce the voltage from the solar array.
  • Others propose using a series resistor to drop the voltage, calculating the required resistance based on the current output.
  • A later reply questions whether it is easier to increase the voltage of a single solar panel or decrease the voltage of two wired in series.
  • Some participants mention using a low dropout adjustable regulator or a shunt regulator as alternatives for voltage reduction.
  • There is a suggestion to charge lead acid batteries from the solar panel, which would provide a stable voltage output.
  • Concerns are raised about the ability of NiCd batteries to achieve the desired 4.5 volts, given their nominal voltage of 1.2 volts each.
  • Participants discuss the importance of using a diode to prevent backflow of current from the battery into the solar panel.
  • Some participants express uncertainty about whether a 3-volt solar panel would be sufficient for charging the batteries, depending on the type of diode used.
  • There is mention of a circuit that uses an oscillator to generate a higher voltage for powering LEDs, which raises questions about its operation with flat batteries.

Areas of Agreement / Disagreement

Participants express differing views on the best method to achieve the desired voltage reduction, with no consensus reached on a single approach. There are also varying opinions on the feasibility of using different types of solar cells and batteries.

Contextual Notes

Some limitations include the assumptions about current stability, the specific characteristics of the components suggested, and the potential for overcharging batteries, which remain unresolved in the discussion.

RestlessMind
Messages
173
Reaction score
0
I plan on using two solar cells that can each generate 3 volts and ~80mA each and wiring them in series to get an array that generates 6 volts and ~80mA.

However, I need ~4.5 volts from the array. What would be the best way to decrease the voltage to this level with the given array?
 
Engineering news on Phys.org
Draven said:
I plan on using two solar cells that can each generate 3 volts and ~80mA each and wiring them in series to get an array that generates 6 volts and ~80mA.

However, I need ~4.5 volts from the array. What would be the best way to decrease the voltage to this level with the given array?

Probably a buck DC-DC voltage regulator. Search National Semiconductor's website for datasheets and details.
 
Is there no normal component that can bring something down 1.5 volts?

EDIT: a single solar cell would generate ~3 volts. Is it easier to raise the voltage of one solar panel or lower the voltage of two wired in series (at ~6 volts) with the addition of extra circuitry?
 
Last edited:
If you know the current will not vary, you could use a series resistor. Calculate it as follows:
resistance (in ohms) = 1.5 volts / current in amps.
eg resistance (in ohms) = 1.5 volts / 0.08 A = 18.75 ohms

A better way would be to look for a low dropout adjustable regulator on Google, or at an electronics store.
Look for one that will give 4.5 volts out and will allow the input to drop to within 0.5 volts of the output voltage (ie <5 volts).

Don't get a LM317 as these need at least 6 volts to give 4.5 volts out so your output would drop each time the sun went behind a cloud.

Another alternative is to use a shunt regulator. These are also available and may be better for this application. You wouldn't even need a series resistor because the solar panel would limit the current itself. One type is the TL431.

Another way would be to get two lead acid cells and charge them up in series from the solar panel. This would give you a very steady 4.5 volts that would last for some time after the sun had set.
You would need to put a diode in series with the battery to avoid it discharging back into the solar panels. You probably wouldn't need a series resistor as the solar panel would not be able to deliver more than 80 mA anyway.
 
vk6kro said:
...
Another way would be to get two lead acid cells and charge them up in series from the solar panel. This would give you a very steady 4.5 volts that would last for some time after the sun had set.
You would need to put a diode in series with the battery to avoid it discharging back into the solar panels. You probably wouldn't need a series resistor as the solar panel would not be able to deliver more than 80 mA anyway.
Are you saying that there would be no need to bring the current down if the panels were charging a battery and the battery powering the device? Because that is what I have planned. The batteries are the typical AA NiCad rechargeable type meant to be charged by solar panels; ~900mAh, 1.2 volts each (I will be using two, wired in series).
 
Yes, that is right. A solar panel acts as a current generator and limits its own current if short circuited.

Since the 80 mA is a very modest current, it should be OK for battery charging as it is.

You probably will need a diode, though, as the battery could discharge into the panel at night.

I wondered how you were going to get 4.5 volts from NiCd batteries, though. They give 1.2 volts each so you could get 1.2, 2.4, 3.6, 4.8 but no 4.5 volts.
That is why I suggested lead acid which would give 2.2, 4.4 etc.
 
Yes, I will be using a diode. Here are the schematics I'm using:

http://www.anybodyburns.com/pathlight/images/schematic1led.gif"

Sorry about the confusion. To clarify; the solar array has ~80mA and ~4.5 volts.

Referring to the schematic, then, will everything be okay, considering that I will be using a ~6 volt solar array instead of a ~4.5 volt one?

EDIT: Crap. I said "currrent" in my last post instead of "voltage." I meant voltage.
 
Last edited by a moderator:
Are you using a 4.5 volt array or a 6 volt one? You seemed to be saying both.

You might be able to use just one of your 3 volt arrays if you used a Schottky diode such as the 1N5822. There are lots of them, so you could get almost anything for this.
These have a lower voltage drop than ordinary silicon diodes.
That would give you about the same current as two arrays and you could use the other array for something else.

The circuit looks OK, but you would have to avoid overcharging the batteries. Measure the current when you first install it to see how many hours you will need to use it to charge the batteries.

I would use a resistor in series with the LED. About 100 ohms to start with and see if that gives you enough brightness. You can probably add more LED/ resistor combinations in parallel if the battery can cope with it.

Just for interest, here is another similar circuit:
solar light 2.JPG

It apparently gives good light from an almost flat battery.
 
Are you using a 4.5 volt array or a 6 volt one? You seemed to be saying both.
The schematic I posted calls for a 4.5 volt array, but my only options are a 3 volt or 6 volt array, so I need to know if I must modify the circuit to get 4.5 volts or not, and if so, would it be easier to increase by 1.5 volts or decrease by 1.5 volts?

You might be able to use just one of your 3 volt arrays if you used a Schottky diode such as the 1N5822. There are lots of them, so you could get almost anything for this.
These have a lower voltage drop than ordinary silicon diodes.
That would give you about the same current as two arrays and you could use the other array for something else.
But what about the schematic that says I need ~4.5 volts out of the array to charge the batteries properly? Or would only 3 volts be fine?

The circuit looks OK, but you would have to avoid overcharging the batteries. Measure the current when you first install it to see how many hours you will need to use it to charge the batteries.
I plan on it.

I would use a resistor in series with the LED. About 100 ohms to start with and see if that gives you enough brightness. You can probably add more LED/ resistor combinations in parallel if the battery can cope with it.
I think someone else here told me to do that, and recommended a 220 ohm resistor. Here is the schematic I drew that implements that; tell me what you think of it? The added resistor is labled "R4."

Picture005-2.jpg


Just for interest, here is another similar circuit:
Attachment 22760
It apparently gives good light from an almost flat battery.
How does it accomplish that?
 
  • #10
But what about the schematic that says I need ~4.5 volts out of the array to charge the batteries properly? Or would only 3 volts be fine?

The solar panel voltage has to be higher than the battery voltage plus the series diode voltage.
That is 2.4 volts plus 0.15 volts or 2.55 volts. So, 3 volts will charge the batteries if you use a series Schottky diode instead of the silicon one in the circuit.
Worth a try if it saves one solar panel.

It apparently gives good light from an almost flat battery.
How does it accomplish that?

That circuit is an oscillator which generates a higher voltage than the battery voltage to run the LED. White LEDs need 3.5 volts to run them, so you can't run them on 1 or 2 NiCd batteries.
 
  • #11
The solar panel voltage has to be higher than the battery voltage plus the series diode voltage.
That is 2.4 volts plus 0.15 volts or 2.55 volts. So, 3 volts will charge the batteries if you use a series Schottky diode instead of the silicon one in the circuit.
Ah... that makes sense.

Worth a try if it saves one solar panel.
Definitely. But wait, are you saying there is a chance it won't work?

That circuit is an oscillator which generates a higher voltage than the battery voltage to run the LED. White LEDs need 3.5 volts to run them, so you can't run them on 1 or 2 NiCd batteries.
Okay. Hey, do you know how many volts blue LEDs need to run?
 
  • #12
Definitely. But wait, are you saying there is a chance it won't work?

That's right, but you get a money back guarantee. ...:-)
Don't believe anything will work until you build it and see it working.Okay. Hey, do you know how many volts blue LEDs need to run?

Have a look at this site:
http://en.wikipedia.org/wiki/Led
There is a nice chart of LED voltages there.
Blue LEDs work between 2.48 and 3.7 volts, so you would be very lucky to get one working on just two NiCds. That's why that other circuit I sent would be worth trying. I have seen similar setups in solar path lights. They run a white LED off one NiCd and white LEDs need 3.5 volts.
 
Last edited:
  • #13
Don't believe anything will work until you build it and see it working.
Ah, of course.

Have a look at this site:
http://en.wikipedia.org/wiki/Led
There is a nice chart of LED voltages there.
Blue LEDs work between 2.48 and 3.7 volts, so you would be very lucky to get one working on just two NiCds. That's why that other circuit I sent would be worth trying. I have seen similar setups in solar path lights. They run a white LED off one NiCd and white LEDs need 3.5 volts.
This product (the blue version): http://www.solarbotics.com/products/sbled/" doesn't even say how much voltage they need... though it does say "rated for 30mA continuous current"; will my batteries of ~550mAh (according to schematic) work alright with that?

Anyways, regarding the solar array charging... accounting for the batteries voltage and the voltage drop of http://www.solarbotics.com/products/d3/": 2.4 + 0.22 = 2.62 so I can use a 6V solar array (6 volts in full sunlight) just fine. Technically I could use a 3V array, but that would only have to drop 0.38 volts before the LED turned on, thanks to a rouge cloud or something. So it's probably safer to use a 6V array, so it would have to drop 3.38 volts before the LED turned on. Correct?
 
Last edited by a moderator:
  • #14
Draven said:
Ah, of course.


This product (the blue version): http://www.solarbotics.com/products/sbled/" doesn't even say how much voltage they need... though it does say "rated for 30mA continuous current"; will my batteries of ~550mAh (according to schematic) work alright with that?

I just did a little experiment. I set up a red LED with 330 ohms in series to a power supply and a 1000 ohm pot (connected as a rheostat) across the LED. This way I could check the actual light output of the LED for different voltages, without destroying the LED.
Below 1.5 volts, there was nothing from the LED. At 1.52 volts I could JUST see a faint trace of red light. At 1.72 volts it was at full brightness.
I tried it with a yellow LED. It started to glow at 1.7 volts and was at full brightness at 1.9 volts.

So, voltage is extremely important. If it is less than the minimum value, you won't see anything.

Draven said:
Anyways, regarding the solar array charging... accounting for the batteries voltage and the voltage drop of http://www.solarbotics.com/products/d3/": 2.4 + 0.22 = 2.62 so I can use a 6V solar array (6 volts in full sunlight) just fine. Technically I could use a 3V array, but that would only have to drop 0.38 volts before the LED turned on, thanks to a rouge cloud or something. So it's probably safer to use a 6V array, so it would have to drop 3.38 volts before the LED turned on. Correct?

Yes, you have it OK.
You want the solar panel to keep charging even if the panel isn't in full sunlight. So, it is better to have some voltage in reserve.
NiCd batteries are very vulnerable to overcharging, though, so you will need to watch out for that possibility. It is a bit of a juggling act because the exact behaviour of the solar panel is not known.
I have a set of wires with crocodile clips on each end and I can quickly set up an experimental setup to find out what really works. This is better than any simulator.
 
Last edited by a moderator:
  • #15
I just did a little experiment. I set up a red LED with 330 ohms in series to a power supply and a 1000 ohm pot (connected as a rheostat) across the LED. This way I could check the actual light output of the LED for different voltages, without destroying the LED.
Below 1.5 volts, there was nothing from the LED. At 1.52 volts I could JUST see a faint trace of red light. At 1.72 volts it was at full brightness.
I tried it with a yellow LED. It started to glow at 1.7 volts and was at full brightness at 1.9 volts.

So, voltage is extremely important. If it is less than the minimum value, you won't see anything.
Oh cool!

So, if a yellow LED needs ~2 volts to be at full brightness, how long do you think it would take the batteries, at 2.4 volts (full charge) to run down to below 2 volts? And if the answer is "too fast", then would three batteries instead of two at 3.6 volts be too much for the LED?

Also, once that is decided, I believe on a different thread you recommended a resistor in series with the LED to prevent damage to the batteries, as NiCad batteries don't take kindly to being fully discharged. I think you said that stopping the batteries from being discharged further than 0.875 volts would prevent damage. That would be 1.75 for two batteries, 2.625 for three, etc... correct? In that case, what ohm (for example; 2.2K) resistor would be used for this purpose?

Yes, you have it OK.
You want the solar panel to keep charging even if the panel isn't in full sunlight. So, it is better to have some voltage in reserve.
NiCd batteries are very vulnerable to overcharging, though, so you will need to watch out for that possibility. It is a bit of a juggling act because the exact behaviour of the solar panel is not known.
I have a set of wires with crocodile clips on each end and I can quickly set up an experimental setup to find out what really works. This is better than any simulator.
Yes, I will take precautions regarding battery overcharging. I guess some experimentation will be required to figure out how far they have been charged in how long.
 
  • #16
So, if a yellow LED needs ~2 volts to be at full brightness, how long do you think it would take the batteries, at 2.4 volts (full charge) to run down to below 2 volts? And if the answer is "too fast", then would three batteries instead of two at 3.6 volts be too much for the LED?

This depends on a few things.
assume 2000 mAH for the batteries and 20 mA current for the LEDs.
On those figures, the LED would last 100 hours.

It doesn't help to add extra batteries because when a NiCd or NiMH battery goes flat the voltage drops rapidly.

Also, once that is decided, I believe on a different thread you recommended a resistor in series with the LED to prevent damage to the batteries, as NiCad batteries don't take kindly to being fully discharged. I think you said that stopping the batteries from being discharged further than 0.875 volts would prevent damage. That would be 1.75 for two batteries, 2.625 for three, etc... correct? In that case, what ohm (for example; 2.2K) resistor would be used for this purpose?

I hope I didn't say that.
The resistor in series with the LED is to protect the LED. Above the turn-on voltage of a LED it behaves like a Zener diode and is hell-bent on self destruction. So, you have to limit the current with a resistor.
It is essential that you don't discharge NiCd or NiMH batteries below 0.8 V (or 0.6 V isn't too bad) and leave them like that.
If the load is LEDs, they will stop conducting below their turn-on voltage, so they tend to protect the batteries anyway.
 
  • #17
This depends on a few things.
assume 2000 mAH for the batteries and 20 mA current for the LEDs.
On those figures, the LED would last 100 hours.

It doesn't help to add extra batteries because when a NiCd or NiMH battery goes flat the voltage drops rapidly.
Ah!

I hope I didn't say that.
How come?

The resistor in series with the LED is to protect the LED. Above the turn-on voltage of a LED it behaves like a Zener diode and is hell-bent on self destruction. So, you have to limit the current with a resistor.
It is essential that you don't discharge NiCd or NiMH batteries below 0.8 V (or 0.6 V isn't too bad) and leave them like that.
If the load is LEDs, they will stop conducting below their turn-on voltage, so they tend to protect the batteries anyway.
So is there a need for a resistor in series with the LED? What kind of resistor (2.2k ohm for example)?
 
  • #18
Draven said:
I hope I didn't say that.
How come?
Because it would be wrong to say that.

Draven said:
So is there a need for a resistor in series with the LED? What kind of resistor (2.2k ohm for example)?

You can easily calculate it.

Suppose you have one LED that turns on at 2 volts. Assume it is on and the supply is 6 volts, so a series resistor must have 4 volts across it.

Now, if the LED needs to have 20 mA flowing in it, this must also flow in the resistor, because they are in series.

So to work out the resistor size:
R = V (resistor) / I (in amps)
R = 4 volts / 0.02 amps = 200 ohms

You need to do this calculation to suit your own LEDs and voltages, though.
 
  • #19
You can easily calculate it.

Suppose you have one LED that turns on at 2 volts. Assume it is on and the supply is 6 volts, so a series resistor must have 4 volts across it.

Now, if the LED needs to have 20 mA flowing in it, this must also flow in the resistor, because they are in series.

So to work out the resistor size:
R = V (resistor) / I (in amps)
R = 4 volts / 0.02 amps = 200 ohms

You need to do this calculation to suit your own LEDs and voltages, though.
Oh, cool! So if the yellow LED uses 2.7 volts and 30 mA, then this is the answer...

R = 2.7 / 0.03 = 90 ohms

Am I doing that right?
 
  • #20
No.

It is the voltage across the resistor that matters for this calculation.

So, if the supply was 12 volts, the resistor would be calculated like this:

R = (12 - 2.7) / 0.03 = 310 ohms
 
  • #21
Ohh. So the voltage of the batteries, then, right?

R = (battery voltage) - (LED voltage) / (LED amperage) = (needed ohms of resistor) ?

Sheesh, in the case that the LED voltage is 2.7 and the battery voltage is 2.4, I need more batteries don't I?
 
  • #22
Yes, or you could have a look at that circuit I sent you.

It uses the voltage developed across the inductor to generate more voltage than the battery supplies and this is then used to power the LED.

It is a very clever circuit.
 
  • #23
I can't really read that schematic. Is that coil-looking thing the oscillator? How does that work, and what kind is needed? How many batteries does it need?
 
  • #24
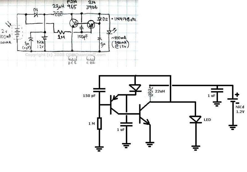
I have redrawn the oscillator part of the circuit to look more conventional.

Because the original contains a copyright message, I have kept it on the page.
This circuit should not be used for commercial purposes.

solar light 3.JPG


The 1 M resistor is fed from the solar panel, so when this is grounded the circuit will oscillate. When the panel is operating, the oscillator is not oscillating and is also not drawing any current. This seems to be the function of the diode in the emitter of the PNP transistor.
 
  • #25
I don't have much experience with reading electrical schematics, so I am little confused about a few things.

1. What is the curly-looking thing labeled "22uH"?

2. There are no labels on the transistors in either circuit. I can tell that one is PNP and one is NPN but I can't tell which, nor what type is needed.

3. What's a "1 M" resistor?

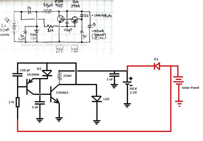
4. The original schematic shows the solar panel and D1 and D2 diodes. Yours only shows one diode and no solar panel.

EDIT: Oh, wait, you had only redrawn the oscillator part. I'm still rather confused though, because I'm not sure how yours fits into the big picture. If it's not too much trouble, could you draw the full circuit with labels? That would be great.

Also, this oscillator only gives 1.2 volts to the LED. If I needed more, could I add batteries in series with the one shown without any further alteration of the circuit?
 
Last edited:
  • #26
1. What is the curly-looking thing labeled "22uH"?

That is an inductor. 22 microhenries. Good electronic stores might carry them.

2. There are no labels on the transistors in either circuit. I can tell that one is PNP and one is NPN but I can't tell which, nor what type is needed.

Yes, there are. 2N3906 is the PNP and FJN965 is the NPN. The first is quite readily available, but I have never heard of the FJN965.

3. What's a "1 M" resistor?

1 megohm. One million ohms.

4. The original schematic shows the solar panel and D1 and D2 diodes. Yours only shows one diode and no solar panel.

EDIT: Oh, wait, you had only redrawn the oscillator part. I'm still rather confused though, because I'm not sure how yours fits into the big picture. If it's not too much trouble, could you draw the full circuit with labels? That would be great.

Also, this oscillator only gives 1.2 volts to the LED. If I needed more, could I add batteries in series with the one shown without any further alteration of the circuit?

No, it gives more than 3.5 volts because it lights up a white LED. It is in the form of pulses.

Here is the circuit again with the solar panel in it.

solar light 4.JPG


Is there anyone who can help you with this? It is not a simple project, especially if you want to modify it.
You will need test instruments to be sure it is working OK.
 
  • #27
That is an inductor. 22 microhenries. Good electronic stores might carry them.
Ah, got it.

Yes, there are. 2N3906 is the PNP and FJN965 is the NPN. The first is quite readily available, but I have never heard of the FJN965.
There doesn't seem to be anything (via first-page google search) anything but stuff from data sheet archives... maybe it's discontinued or something. Yikes.

1 megohm. One million ohms.
Ah! Thank you.

No, it gives more than 3.5 volts because it lights up a white LED. It is in the form of pulses.

Here is the circuit again with the solar panel in it.
Oh; thanks for the schematic!

Is there anyone who can help you with this? It is not a simple project, especially if you want to modify it.
You will need test instruments to be sure it is working OK.
Oh, I won't be modifying either circuit depending on which I decide to use, but yes, unfortunately there isn't anybody that can help me.

Since I won't be modifying it, what testing would I need to do other than finding out if it actually works? I can calculate charging times.
 

Similar threads

  • · Replies 88 ·
3
Replies
88
Views
12K
  • · Replies 38 ·
2
Replies
38
Views
6K
  • · Replies 6 ·
Replies
6
Views
5K
Replies
15
Views
2K
  • · Replies 10 ·
Replies
10
Views
2K
  • · Replies 11 ·
Replies
11
Views
4K
  • · Replies 15 ·
Replies
15
Views
3K
Replies
26
Views
3K
Replies
15
Views
2K
Replies
1
Views
2K