Find the slope of the tangent line to the function's inverse

Click For Summary

Homework Help Overview

The discussion revolves around finding the slope of the tangent line to the inverse function of a given cubic function, specifically ##f(x) = -x^3 - x + 2##, at the point P(-8, 2). Participants are exploring the relationship between a function and its inverse, particularly through the lens of the Inverse Function Theorem.

Discussion Character

  • Exploratory, Conceptual clarification, Mathematical reasoning, Assumption checking

Approaches and Questions Raised

  • Participants discuss the need to find the inverse of the function and the challenges associated with isolating x. There is a focus on using the Inverse Function Theorem to relate the slopes of the function and its inverse. Some participants express confusion regarding the correct evaluation of derivatives and the corresponding points on the graphs of the function and its inverse.

Discussion Status

There is an ongoing exploration of the relationship between the function and its inverse, with some participants questioning the correctness of their calculations and the interpretation of the given point P. Guidance has been offered regarding the application of the Inverse Function Theorem, but there is no explicit consensus on the correct slope value, as discrepancies with the solution key have been noted.

Contextual Notes

Participants are grappling with the implications of the point P(-8, 2) being on the graph of the inverse function rather than the original function. There is also mention of potential typos in the solution key, which adds to the uncertainty in the discussion.

opus
Gold Member
Messages
717
Reaction score
131

Homework Statement


For ##y=f(x)##,
find the slope of the tangent line to its inverse function ##f^{-1}## at the indicated point P.

##f(x) = -x^3-x+2## , ##P(-8,2)##

Homework Equations


The Inverse Function Theorem:
##(f^{-1})'(x) = \frac{1}{f'(f^{-1}(x))}##

The Attempt at a Solution


So I'm stuck at square one. I need to find the inverse of ##f## and am having troubles doing so.
The given is ##f(x) = -x^3-x+2## and I'm at a stand-still in isolating the x.

##f(x) = -x^3-x+2##
##y = -x^3-x+2##
##y-2 = -x^3-x##
##y-2 = -x(x^2+1)##
.
.
?

Could someone poke my brain a little on this one?
 
Physics news on Phys.org
opus said:
I need to find the inverse of fff and am having troubles doing so.
No you don’t. That is the point of the exercise. Use the relevant equation you posted.
 
  • Like
Likes   Reactions: opus
Thank you for the reply.

So it's to my understanding that between ##f## and ##f'##, their derivatives should be reciprocals to each other according to the posted equation.
Following your advice, I used to formula and took the derivative of ##f## and got ##f'(x)=-3x^2-1##. Next I plugged in the x value to the point, x=-8, into ##f'## and got -193. So this would tell me that the derivative of its inverse would be ##\frac{-1}{193}##. But in the back of the book it says ##\frac{-1}{96}## so I'm sure I have misunderstood something about this problem.
 
Work so far:

(i) I want the slope of ##f^{-1}##. I don't know what ##f^{-1}## is, but that doesn't matter because as long as I know what the slope of ##f## is, I can find the slope of ##f^{-1}##.

(ii) ##f(x) = -x^3-x+2##
$$f'(x)=-3x^2-1$$

(iii) By the Inverse Function Theorem, ##(f^{-1})'(x) = \frac{1}{f'(f^{-1}(x))}##
I know what ##f'## is.
Since ##f## and ##f^{-1}## are inverses, their x and y values are swapped.
Point ##P = (-8,2)## which corresponds to ##f##, so when the Inverse Function Theorem is asking me for ##f^{-1}(x)##, it wants the -8.

So,
$$(f^{-1})'(x) = \frac{1}{f'(f^{-1}(x))} = \frac{1}{-3(-8)^2-1} = \frac{-1}{193}$$

So the slope of the tangent line to ##f^{-1}## at point P should be ##\frac{-1}{193}##
However, the solution key says that it should be ##\frac{-1}{96}##
 
The point ##x = -8## and ##y = 2## does not satisfy ##f(x) = y##. However, it does satisfy ##x = -8##, ##y = f^{-1}(x) = 2## so what you need is ##1/f'(2)##. The result is neither -1/193 nor -1/96. Are you looking at the correct place in the key?
 
  • Like
Likes   Reactions: opus
Orodruin said:
The point x=−8x = -8 and y=2y = 2 does not satisfy f(x)=yf(x) = y. However, it does satisfy x=−8x = -8, y=f−1(x)=2
What do you mean by this? Are you saying that the given point ##P(-8,2)## goes with ##f^{-1}## and not ##f##, and that the corresponding point to ##f## would be ##Q(2,-8)##?

Orodruin said:
The result is neither -1/193 nor -1/96. Are you looking at the correct place in the key?
Yes I'm certain. After not being able to come up with ##\frac{-1}{96}##, I moved on to part B of the question.
Part B states: Find the equation of the tangent line to the graph of ##f^{-1}## at the indicated point.
The solution in the back of the book to this problem is ##y=\frac{-1}{13}x+\frac{18}{3}## Having the slope of this line be ##\frac{-1}{13}## makes me think that there's yet another typo in this book.
I went back and evaluated ##f'(2)## into part A, and this gave me ##\frac{-1}{13}##. So I think this shows that my statement about evaluating at 8 was incorrect. I guess I'm unclear on whether point ##P## is on the graph of ##f## or ##f^{-1}##. I know they're the same graph, just reflected when we switch the x and y coordinates, but in doing so, the domains and ranges swap.
 
It is an easy check to see if (-8,2) and (2,-8) are on the graphs of ##f## or that of ##f^{-1}## (just insert the values and see if they satisfy ##(x,f(x))## or ##(f(y),y)##). In this case, (-8,2) is on the graph of ##f^{-1}## as ##(f(2),2) = (-2^3-2+2,2)=(-8,2)##.

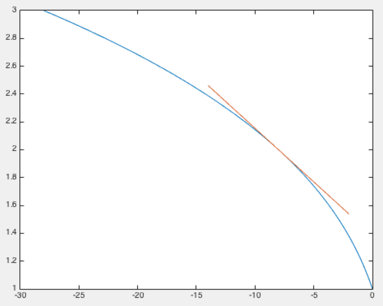
Plotting the result of part B is a good way of double checking your result (although I would put it on the form ##y = k (x-x_0)+y_0## - in this case with ##x_0 = -8## and ##y_0 = 2##). You would obtain this for the answer key to B:
upload_2018-10-3_14-9-47.png
 

Attachments

  • upload_2018-10-3_14-9-47.png
    upload_2018-10-3_14-9-47.png
    9.1 KB · Views: 917
  • Like
Likes   Reactions: opus
opus said:
Work so far:

(i) I want the slope of ##f^{-1}##. I don't know what ##f^{-1}## is, but that doesn't matter because as long as I know what the slope of ##f## is, I can find the slope of ##f^{-1}##.

(ii) ##f(x) = -x^3-x+2##
$$f'(x)=-3x^2-1$$

(iii) By the Inverse Function Theorem, ##(f^{-1})'(x) = \frac{1}{f'(f^{-1}(x))}##
I know what ##f'## is.
Since ##f## and ##f^{-1}## are inverses, their x and y values are swapped.
Point ##P = (-8,2)## which corresponds to ##f##, so when the Inverse Function Theorem is asking me for ##f^{-1}(x)##, it wants the -8.

So,
$$(f^{-1})'(x) = \frac{1}{f'(f^{-1}(x))} = \frac{1}{-3(-8)^2-1} = \frac{-1}{193}$$

So the slope of the tangent line to ##f^{-1}## at point P should be ##\frac{-1}{193}##
However, the solution key says that it should be ##\frac{-1}{96}##

The tangent line to the graph of ##y = f(x)## at ##x=2, y=-8## has equation ##y+8 = -13(x-2),## since ##f'(2) =-13.## So, the tangent line to the inverse function ##x = g(y)## is obtained by solving for ##x## in terms of ##y## in the original tangent line. That will give you ##g'(y)= (f^{-1})'(y)## at ##y = -8##.

I have never liked the practice of using ##x## in both ##f(x)## and ##f^{-1}(x)##; to me, it is much clearer (and less confusing) to use ##f(x)## and ##f^{-1}(y).## That is also consistent with what we do in fields such as topology.
 
Last edited:
  • Like
Likes   Reactions: opus
Orodruin said:
It is an easy check to see if (-8,2) and (2,-8) are on the graphs of ff or that of f−1
Well this was part of my original troubles. I couldn't find the actual inverse so I couldn't plot the inverse graph. I didn't know how to fully isolate the x term.
I plotted ##f## and (2,-8) was on it, but not (8,-2). In imagining it's reflection, (since I didn't have it's function), (8,-2) was in fact on the reflection. So now it's clear to me that the given point ##P(-8,2)## belongs to ##f^{-1}## not ##f##.
What website did you use to plot that graph so you could see the derivative? I use Desmos and I don't think it has that option.
 
  • #10
Ray Vickson said:
The tangent line to the graph of ##y = f(x)## at ##x=2, y=-8## has equation ##y+8 = -13(x-2),## since ##f'(2) =-13.## So, the tangent line to the inverse function ##x = g(y)## is obtained by solving for ##x## in terms of ##y## in the original tangent line. That will give you ##g'(y)= (f^{-1})'(y)## at ##y = -8##.

I have never liked the practice of using ##x## in both ##f(x)## and ##f^{-1}(x)##; to me, it is much clearer (and less confusing) to use ##f(x)## and ##f^{-1}(y)##. That is also consistent with what we do in fields such as topology.
Inverses always twist my brain in knots. I don't know what x goes to what, the given a's, y's etc etc. Every time I look at a value I have to trace it's origins all the way back to the question to figure out where it belongs. It's really confusing notation. :confused:
 
  • #11
opus said:
Well this was part of my original troubles. I couldn't find the actual inverse so I couldn't plot the inverse graph. I didn't know how to fully isolate the x term.
I plotted ##f## and (2,-8) was on it, but not (8,-2). In imagining it's reflection, (since I didn't have it's function), (8,-2) was in fact on the reflection. So now it's clear to me that the given point ##P(-8,2)## belongs to ##f^{-1}## not ##f##.
What website did you use to plot that graph so you could see the derivative? I use Desmos and I don't think it has that option.

Easiest way: plot the graph of ##y = f(x)## on an actual, physical sheet of graph paper, then turn it through 90°. That will give you the plot of the inverse function.
 
  • Like
Likes   Reactions: opus
  • #12
Ray Vickson said:
Easiest way: plot the graph of ##y = f(x)## on an actual, physical sheet of graph paper, then turn it through 90°. That will give you the plot of the inverse function.
Hey that's a great idea. I'm going to use that. Thanks!
 
  • #13
opus said:
Well this was part of my original troubles. I couldn't find the actual inverse so I couldn't plot the inverse graph.
You do not need the functional form of the inverse to plot it. As you said previously, just switch the axes. How to do this depends on the program you are using to plot.

opus said:
What website did you use to plot that graph so you could see the derivative?
I used Matlab.
 
  • #14
opus said:
Inverses always twist my brain in knots. I don't know what x goes to what, the given a's, y's etc etc. Every time I look at a value I have to trace it's origins all the way back to the question to figure out where it belongs. It's really confusing notation. :confused:

That's why I much prefer to say ##y = f(x) \Longrightarrow x = f^{-1}(y).## It's much less confusing than using the same symbol "##x##" to stand for two totally different things in the same problem.
 
  • Like
Likes   Reactions: Orodruin

Similar threads

Replies
2
Views
2K
  • · Replies 11 ·
Replies
11
Views
2K
  • · Replies 5 ·
Replies
5
Views
1K
  • · Replies 5 ·
Replies
5
Views
2K
Replies
15
Views
2K
  • · Replies 1 ·
Replies
1
Views
1K
Replies
1
Views
2K
  • · Replies 8 ·
Replies
8
Views
2K
  • · Replies 11 ·
Replies
11
Views
5K
  • · Replies 11 ·
Replies
11
Views
2K