How is the slider connected to the switch?

Click For Summary

Homework Help Overview

The discussion revolves around understanding the behavior of a potentiometer circuit, specifically how a resistor affects current flow and the role of a switch in the circuit's configuration. Participants are exploring concepts related to electrical resistance and current in the context of circuit analysis.

Discussion Character

  • Exploratory, Conceptual clarification, Assumption checking

Approaches and Questions Raised

  • Participants are questioning how the resistor influences current in the circuit and the implications of closing the switch. There are requests for clarification on the total resistance in different circuit configurations and the effects of adding paths for current flow.

Discussion Status

The conversation includes various attempts to clarify circuit behavior, with some participants providing exercises to deepen understanding. There is a mix of interpretations regarding the relationship between resistance and current, and while some guidance has been offered, no consensus has been reached on all points.

Contextual Notes

Participants are working with a diagram that is not visible in the thread, which may limit the clarity of their discussions. There are also references to missing information and assumptions about circuit elements that are being questioned.

Physical_Fire
Messages
54
Reaction score
11
Homework Statement
Check the attachment
Relevant Equations
V=IR
Hi,
I do not understand how the resistor affects the current in this potentiometer circuit. I asked my classmate and they said the switch is connected to the battery but I do not understand how. Why does the current increase?

1742369990733.png


1742370003934.png
 
Last edited by a moderator:
Physics news on Phys.org
Physical_Fire said:
Homework Statement: Check the attachment
Relevant Equations: V=IR

Hi,
I do not understand how the resistor affects the current in this potentiometer circuit. I asked my classmate and they said the switch is connected to the battery but I do not understand how. Why does the current increase?
Redraw the diagram, switch closed, just showing the resistances and the battery. What is the resistance of the circuit?
 
what does this show?

1742374330509.png
 
Last edited by a moderator:
Physical_Fire said:
what does this show?
A voltmeter is a very high resistance, ideally infinite. So you can delete that connection.
Write an expression for the total resistance of the circuit.
Do the same for the switch open. Which resistance is higher?
 
Physical_Fire said:
what does this show?
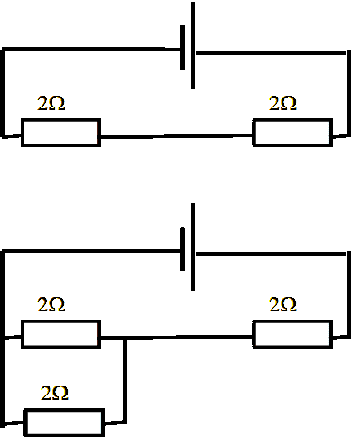
Here are some exercises for you:
1742378313279.png

1) What is the total resistance of the first (uppper) circuit?

2) What is the total resistance of the second (lower) circuit?

3) If you have two resistors, R1 and R2 in parallel, which
of the following is true about their total resistance, Rtot:
a) Rtot is always more than R1
b) Rtot is always more than R2
c) Rtot is always less than R1
d) Rtot is always less than R2
e) none of the above.

By the way, why is the title of your post "How is the slider connected to the switch?"? This appears to have nothing to do with the question!

EDIT: I had written and posted this before I saw @haruspex's reply. I hope it helps. Not trying to butt-in.

EDIT2: My LaTeX has vanished!
 
  • Like
Likes   Reactions: jim mcnamara, Physical_Fire, SammyS and 1 other person
Physical_Fire said:
I do not understand how the resistor affects the current in this potentiometer circuit.
In the following diagram, each color represents a different value of current (I):

51b9f71bce395fb22a000000.png


Physical_Fire said:
Why does the current increase?
Closing the switch adds another possible path for electrons (being pushed by the battery’s potential difference) to flow around the circuit (unless the value of that additional resistance is infinite).
 
Steve4Physics said:
Here are some exercises for you:
View attachment 358695
1) What is the total resistance of the first (uppper) circuit?

2) What is the total resistance of the second (lower) circuit?

3) If you have two resistors, R1 and R2 in parallel, which
of the following is true about their total resistance, Rtot:
a) Rtot is always more than R1
b) Rtot is always more than R2
c) Rtot is always less than R1
d) Rtot is always less than R2
e) none of the above.

By the way, why is the title of your post "How is the slider connected to the switch?"? This appears to have nothing to do with the question!

EDIT: I had written and posted this before I saw @haruspex's reply. I hope it helps. Not trying to butt-in.

EDIT2: My LaTeX has vanished!
Thank you for this. I finally understood everything. While assuming R=2, 1/Rt = 1/9 + 1/2, so Rt = 117/91, and then using V=IR it's clear that current has increased. The voltmeter reading should decrease then as the P.D across the 9 Ohms wire (to the right connected to - terminal) will increase, the overall P.D should sum up to 6.2 V. Thanks @haruspex @Lnewqban as well.
 
  • Like
Likes   Reactions: berkeman, Lnewqban, Steve4Physics and 1 other person

Similar threads

Replies
4
Views
2K
Replies
20
Views
2K
  • · Replies 1 ·
Replies
1
Views
2K
Replies
14
Views
2K
Replies
2
Views
1K
  • · Replies 62 ·
3
Replies
62
Views
6K
Replies
2
Views
2K
Replies
6
Views
1K
  • · Replies 13 ·
Replies
13
Views
3K
  • · Replies 18 ·
Replies
18
Views
3K