How to determine if electrical components are connected in parallel or in series?

  • Thread starter Thread starter kirito
  • Start date Start date
  • Tags Tags
    Circuits
Click For Summary

Homework Help Overview

The discussion revolves around determining whether electrical components in a circuit are connected in series or parallel. Participants explore the complexities of circuit configurations, particularly in cases where the layout is not straightforward, such as bridge circuits.

Discussion Character

  • Mixed

Approaches and Questions Raised

  • Participants discuss methods for identifying series and parallel connections, including naming points in the circuit and simplifying configurations. There are questions about the implications of moving voltage sources and how to maintain the characteristics of the circuit. Some participants express confusion over circuit equivalences and the effects of reconfiguring components.

Discussion Status

The discussion is ongoing, with participants sharing insights and techniques related to circuit analysis. Some have offered guidance on handling complex configurations, while others are seeking clarification on specific aspects of their approaches. There is a recognition of differing interpretations of circuit setups.

Contextual Notes

Participants mention the use of Kirchoff's laws and other techniques not typically covered in introductory courses. There is an acknowledgment of the challenges posed by complicated circuit shapes and the need for careful consideration of component orientation and potential differences.

kirito
Messages
77
Reaction score
9
Homework Statement
trying to understand circuits
Relevant Equations
V=IR
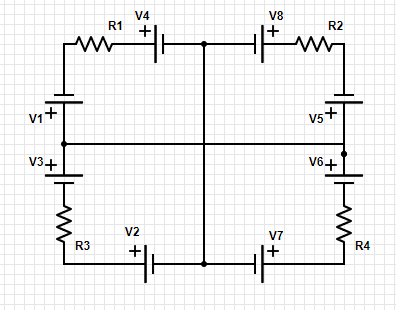
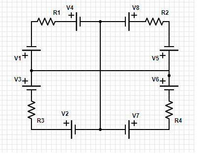
I tried to name the point where the potential is the same and follow them, if two components are connected from one end only they are in series else in parallel, but when the shape of the circuit is a bit complicated like this , I struggle to reshape it into something that can clearly state if they are in parallel or in series
for example I built the following circuit on a website



if my simplification for now is correct 2 of the resistor are in series the other 2 are also in series and the R_eq of them is in parallel yet I can't figure out how to continue to understand the batteries configuration
I simplified like this then got stuck
WhatsApp Image 2024-07-12 at 16.59.51.jpeg

I named the points originally c a b on the middle wire c d b upper c w b on the lower one
 
Last edited:
Physics news on Phys.org
As you see, not all circuits are simply components connected in series and/or parallel connections. Another well-known configuration is a bridge circuit. I refer you to the link that shows the analysis of this circuit.

In addition to Kirchoff's laws, there is another technique that is very useful in handling unusual configurations that is not taught in introductory circuit analysis. When you have a voltage source in a branch you can move it through a node into connecting branches without changing the characteristic of the circuit as shown below.
voltage source thru node.png
 
gleem said:
As you see, not all circuits are simply components connected in series and/or parallel connections. Another well-known configuration is a bridge circuit. I refer you to the link that shows the analysis of this circuit.

In addition to Kirchoff's laws, there is another technique that is very useful in handling unusual configurations that is not taught in introductory circuit analysis. When you have a voltage source in a branch you can move it through a node into connecting branches without changing the characteristic of the circuit as shown below.
View attachment 348218
thank you I will go and read about it,this seems to be what I need to understand what is going on here , I will return with an update of what I get
 
gleem said:
In addition to Kirchoff's laws, there is another technique that is very useful in handling unusual configurations that is not taught in introductory circuit analysis. When you have a voltage source in a branch you can move it through a node into connecting branches without changing the characteristic of the circuit as shown below.
View attachment 348218
HUH ??? those two circuits are not even remotely the same.
 
phinds said:
those two circuits are not even remotely the same.
The currents through the resistors and voltage drops across them do not change.
 
  • Like
Likes   Reactions: DaveE
gleem said:
As you see, not all circuits are simply components connected in series and/or parallel connections. Another well-known configuration is a bridge circuit. I refer you to the link that shows the analysis of this circuit.

In addition to Kirchoff's laws, there is another technique that is very useful in handling unusual configurations that is not taught in introductory circuit analysis. When you have a voltage source in a branch you can move it through a node into connecting branches without changing the characteristic of the circuit as shown below.
View attachment 348218
Yes, but be careful to rename things that have been redefined. In this case node N is changed.
 
gleem said:
The currents through the resistors and voltage drops across them do not change.
My bad. I see it now.
 
As an example of its application, it makes the analysis of the Wheatstone Bridge balance condition simple.
 
@gleem I read the link and watched a couple of videos on this , I tried to do the trick of placing the battery at the node in the wires
I want to check 2 things regarding the batteries orientation and value when using such trick ,
If I write potential is zero before the battery and an after , its still an until I reach a component such as a resistor right or something else ?
so since the difference in potential at the node and before the resistor it is the same as when the battery was there in its original orientation from + to - I can place it in the wire , yet if I just place the battery there the potential in the second wire would differ,
so I have to add the same battery to the second wire with the same orientation to preserve the conditions of the system ?
so the battery is the same as the original battery both in value and direction just a different way to view the problem ,
secondly when I tried to substitute the battery at the nodes I got the following configuration resistor battery battery resistor first wire , battery battery second wire , resistor battery batter resistor third wire and in the second wire after first battery and before the second I added an empty wire connecting to the upper and to the lower one ,now I am trying to solve using the new configuration by choosing a current and voltage yet there are a lot of labels so I said I better check before continuing the calculations
 
  • #10
I'm not following you. Here is how it should be done reducing the original circuit into four simple circuits.
pf VOLTAGE SHIFT POST.png

EDIT: The wires crossing are still connected.
 
  • Like
Likes   Reactions: SammyS and kirito
  • #11
gleem said:
I'm not following you. Here is how it should be done reducing the original circuit into four simple circuits.
View attachment 348233
EDIT: The wires crossing are still connected.
I only moved the the ones in the middle line vertically up and down I did not reach such simplification , ,I also moved the same battery and named the upper ones v3 v3 and lower ones v4 v4 and assuming the potential is the same as it was before instead of the possibility of It changing I only got the part of leaving the wires there right
 

Similar threads

  • · Replies 3 ·
Replies
3
Views
955
  • · Replies 14 ·
Replies
14
Views
2K
  • · Replies 13 ·
Replies
13
Views
1K
  • · Replies 10 ·
Replies
10
Views
1K
Replies
14
Views
947
Replies
3
Views
2K
  • · Replies 5 ·
Replies
5
Views
2K
Replies
10
Views
2K
  • · Replies 24 ·
Replies
24
Views
6K
Replies
5
Views
2K