Nodal analysis with parallel resistors

Click For Summary
SUMMARY

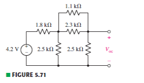
The discussion focuses on using nodal analysis to determine the open-circuit voltage (v,oc) in a circuit with two node voltages, v,1 and v,2. The user encounters a parallel resistor combination of 1.1 kΩ and 2.3 kΩ while applying Kirchhoff's Current Law (KCL) at node voltage v,2. It is confirmed that combining these parallel resistors into a single equivalent resistor is valid for simplifying the analysis. This approach streamlines the calculation process in nodal analysis.

PREREQUISITES
  • Understanding of nodal analysis in electrical circuits
  • Familiarity with Kirchhoff's Current Law (KCL)
  • Knowledge of resistor combinations, specifically parallel resistors
  • Basic circuit analysis techniques
NEXT STEPS
  • Study the calculation of equivalent resistance for parallel resistors
  • Learn more about applying KCL in complex circuits
  • Explore advanced nodal analysis techniques for multi-node circuits
  • Review examples of open-circuit voltage calculations in electrical engineering
USEFUL FOR

Electrical engineering students, circuit designers, and anyone involved in analyzing electrical circuits using nodal analysis.

eurekameh
Messages
209
Reaction score
0
152zwi9.png

I'm trying to determine v,oc using nodal analysis. I have labeled the two node voltages at the top v,1 and v,2. When doing the KCL equation for node voltage 2, I run into the 1.1 kohm and 2.3 kohm parallel combination. Is it valid if I just combine these parallel resistors into one resistor?
 
Physics news on Phys.org
eurekameh said:
152zwi9.png

I'm trying to determine v,oc using nodal analysis. I have labeled the two node voltages at the top v,1 and v,2. When doing the KCL equation for node voltage 2, I run into the 1.1 kohm and 2.3 kohm parallel combination. Is it valid if I just combine these parallel resistors into one resistor?

Sure.
 

Similar threads

  • · Replies 3 ·
Replies
3
Views
953
  • · Replies 4 ·
Replies
4
Views
2K
  • · Replies 11 ·
Replies
11
Views
6K
  • · Replies 12 ·
Replies
12
Views
2K
Replies
13
Views
2K
  • · Replies 18 ·
Replies
18
Views
3K
  • · Replies 11 ·
Replies
11
Views
2K
Replies
3
Views
2K
  • · Replies 6 ·
Replies
6
Views
2K
Replies
7
Views
1K