Optimizing Light Controlled Bot Circuit for Improved Performance

Click For Summary

Discussion Overview

The discussion revolves around optimizing a circuit for a light-controlled robot that operates based on light pulses. Participants explore issues related to circuit behavior, specifically focusing on the interaction between light input and the components used, including a laser pointer as the light source. The scope includes technical explanations and troubleshooting of the circuit design.

Discussion Character

  • Technical explanation
  • Debate/contested

Main Points Raised

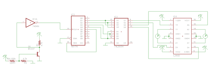
  • One participant describes a circuit involving a light-dependent resistor (LDR), a BC337 transistor, a 7404 NOT gate, a 4017 decade counter, a 7483 full adder, and an L293D motor driver, noting a bug where the 7404 inverter output rises at the falling edge of the light pulse.
  • Another participant mentions a similar circuit but omits the specific transistor model, indicating that the counter clock is incorrectly rising at the falling edge of the light pulse, leading to erroneous counting.
  • Concerns are raised about the impact of ambient light on the circuit's performance, with one participant questioning how this issue will be addressed.
  • Several participants request that schematics be posted directly in the thread to facilitate discussion.

Areas of Agreement / Disagreement

Participants express concerns about circuit behavior and ambient light interference, but there is no consensus on the specific solutions or the correctness of the circuit designs presented. The discussion remains unresolved regarding the optimal approach to mitigate the identified issues.

Contextual Notes

Limitations include potential assumptions about ambient light conditions, the specific characteristics of the components used, and the unresolved nature of the circuit's performance at different voltage levels.

hackhard
Messages
183
Reaction score
15
Im working on a project which cycles through stop,forward, back,left, right modes of a bot using light pulses as input .
light source is laser pointer , room is dark
the circuit is not mounted on the bot
the circuit -
light pulse -> ldr-> bc337transistor ->7404 NOT -> 4017 decade counter ->7483 full adder -> l293d (10Volt)-> bot
bug - the 7404 inverter out is rising even at falling edge of light pulse
however it works fine with motor supply =6 v and also when dc motor is not connected to l293d
is the circuit correct?
schematic-https://drive.google.com/open?id=0B5m-h82V0Ej2N2kzVWE1UDR0WDg
any thoughts how to reduce noise in the circuit
 
Last edited:
Engineering news on Phys.org
hackhard said:
Im working on a project which cycles through stop,forward, back,left, right modes of a bot using light pulses as input . the circuit -
light pulse -> ldr-> transistor -> decade counter -> full adder -> l293d (10Volt)-> bot
bug - the counter clock is rising even at falling edge of light pulse ,counting 2 pulses as 4
however it works fine with motor supply =6 v
schematic-https://drive.google.com/open?id=0B5m-h82V0Ej2Z0tBb1ZqTE42aHc
any thoughts

post schematics in the thread
DONT force people to sign up to www sites just to see an image or 2

how are you going to the problem of ambient light affecting the receive side in the bot ?

that is going to be your first major problem
 
davenn said:
how are you going to the problem of ambient light affecting the receive side in the bot ?
light source is laser pointer , room is dark
the circuit is not mounted on the bot
 
hackhard said:
light source is laser pointer , room is dark
the circuit is not mounted on the bot

OK good :)

and as I asked ... PLEASE post the schematic(s) in this thread
 
davenn said:
and as I asked ... PLEASE post the schematic(s) in this thread

Capture.png
 
Last edited: