Solving Linear Circuit Homework: Calculating ΔP for Ideal Generator E1

Click For Summary

Discussion Overview

The discussion revolves around a homework problem involving an ideal generator in a linear circuit, specifically calculating the change in power (ΔP) for generator E1 when a switch is opened. Participants explore the implications of power definitions and current flow in the circuit, examining the conditions under which the generators consume or supply power.

Discussion Character

  • Homework-related
  • Debate/contested
  • Mathematical reasoning

Main Points Raised

  • One participant expresses confusion about calculating ΔP for E1 based on the power of E2 being -30W, suggesting that the sign indicates energy consumption.
  • Several participants agree that the book may have an error regarding the sign of power for E2, with some asserting that E2 is injecting power into the circuit rather than consuming it.
  • Another participant questions the definition of power used in the problem, considering whether it is based on current flowing out of or into the generator's terminal.
  • Some participants argue that if E2 is consuming power, then opening the switch would lead to a decrease in power consumed by E1, resulting in a negative ΔP.
  • Others suggest that if E2 is supplying power, then the change in power for E1 would be positive when the switch opens.
  • A participant proposes that the direction of current I2 must be clarified, as it affects the interpretation of power for E2.
  • There is a discussion about the implications of I2 being negative and how that relates to the overall power calculations.
  • Areas of Agreement / Disagreement

    Participants generally do not reach a consensus on whether E2 is consuming or supplying power, leading to differing interpretations of the problem and its solution. The discussion remains unresolved regarding the correct sign and definition of power in this context.

    Contextual Notes

    Participants express uncertainty about the definitions of power and current flow in the circuit, which affects their calculations. There are also unresolved assumptions regarding the conventions used in the problem statement.

diredragon
Messages
321
Reaction score
15

Homework Statement


circuit.JPG

In the circuit above ##E_1=E_2=E_3##, ##Ig_1=Ig_2=Ig_3## and ##R_1=R_2=R_3=R_4##. In the case when the switched is closed the power of the ideal generator ##E_2## equals ##P_{E_2}=-30W##. Then the switch opens. Calculate the ##ΔP_{E_1}##.

Homework Equations


3. The Attempt at a Solution [/B]
First i express the power of the generator 2 as the product of its voltage and the current it produces. So:
##P_{E_2}=E_2*I_2## (some ##I_2## that's flowing out of the generator). Then to calculate the power of the first generator i need to see how this current that the second generates distorts the first. I take the Kirchhoff's first rule of current flow to the node which connect the ##Ig_2## an ##R_1##
##-I_2-I_1-Ig_1-Ig_2=0##
From there ##I_1=-Ig_2-Ig_1-I_2##
When the switch is closed i get ##I_1'=-Ig_2-Ig_1##. This is the point where I am stuck. The difference is in the ##I_2## factor. So the difference in the energy is just ##E_1*I_2##? That would be the same as the given energy so my difference would be ##-30W##, but i get ##30W## as the result in the book. Where am i wrong?
 
Physics news on Phys.org
I think you're right and the book got the sign wrong.
 
gneill said:
I think you're right and the book got the sign wrong.
The difference is that in my case, the second state ( open switch ) generator 2 has less energy than the open state. The other way around is in the book. So I am correct?
 
I interpreted the problem statement phrase, "In the case when the switched is closed the power of the ideal generator ##E_2## equals ##P_{E_2}=-30W##" to mean that E2 was consuming 30 W of power from the circuit. This may have been an error on my part depending on how that quantity is defined.

If ##P_{E_2}## is defined by the product of the voltage and the current flowing out of the "+" terminal, then I was correct. However, if ##P_{E_2}## is the product of the voltage and the current flowing into the "+" terminal (thus calculating the consumed power for the component), then that product being negative meant that E2 was in fact sending power into the circuit and not consuming it. In that case my interpretation would be wrong and the book's answer would be correct.

It would be helpful if you could confirm what definition for the power the book applied for finding the power ##P_{E_2}##.
 
gneill said:
I interpreted the problem statement phrase, "In the case when the switched is closed the power of the ideal generator ##E_2## equals ##P_{E_2}=-30W##" to mean that E2 was consuming 30 W of power from the circuit. This may have been an error on my part depending on how that quantity is defined.

If ##P_{E_2}## is defined by the product of the voltage and the current flowing out of the "+" terminal, then I was correct. However, if ##P_{E_2}## is the product of the voltage and the current flowing into the "+" terminal (thus calculating the consumed power for the component), then that product being negative meant that E2 was in fact sending power into the circuit and not consuming it. In that case my interpretation would be wrong and the book's answer would be correct.

It would be helpful if you could confirm what definition for the power the book applied for finding the power ##P_{E_2}##.
It's not stated but i believe that it means that that generator was consuming power so when the switch is open the power should rise by ##30W## so that would be the answer.
 
diredragon said:
It's not stated but i believe that it means that that generator was consuming power so when the switch is open the power should rise by ##30W## so that would be the answer.
That was my initial interpretation for ##P_{E_2}##, too. But that means E1 is also consuming power, and it consumes more power when the switch opens. That means ##P_{E_1}## would go more negative, making ##ΔPE_1## negative.

If you apply the definition for the power of a component being P = VI where I is flowing into the component's defined "+" terminal for the defined potential, then in fact E2 was generating and injecting 30 W into the circuit, not consuming it. Opening the switch would remove that power from the circuit, and E1 would consume less, making its ΔP positive.
 
  • Like
Likes   Reactions: diredragon
gneill said:
That was my initial interpretation for ##P_{E_2}##, too. But that means E1 is also consuming power, and it consumes more power when the switch opens. That means ##P_{E_1}## would go more negative, making ##ΔPE_1## negative.

If you apply the definition for the power of a component being P = VI where I is flowing into the component's defined "+" terminal for the defined potential, then in fact E2 was generating and injecting 30 W into the circuit, not consuming it. Opening the switch would remove that power from the circuit, and E1 would consume less, making its ΔP positive.
So if i after the switch is open get for the change of power of ##E_2## to be negative as i do ##-30W## that means that the last condition ( the switch open ) is more negative than the first condition, which means that it consumes more power when the switch is open. So the solution is then ##-30W##. Or did we somehow explain the positive result in the book?
 
While the switch is closed the power associated with E2 is -30 W. By the usual convention of component power that means it's injecting 30 W into the circuit. When the switch opens it no longer injects that power, and the loss would be felt by E1 as a drop in the amount of power it consumes. That would translate into a negative ΔP for E1.

upload_2016-12-20_16-40-45.png


However, the problem I'm having is justifying having E2 supply power rather than consume it. For the given circuit I think it has to consume power, the direction of ##I_2## being opposite to what I've drawn in the above circuit. I'll need to study the circuit a bit more to see if it's possible for E2 to drive current in the way I've indicated.
 
Update: No, I don't think it's possible for E2 to supply power. ##I_2## should enter the + terminal of E2, and so E2 must be consuming power.

If all the current sources have the same value ##I##, and all the voltage sources the same value ##E##, and all the resistances have the same value ##R##, all of them positive constants, then using KVL around the only current-source-free loop you should be able to show that the ##I_2## as drawn in my diagram must be negative.

upload_2016-12-20_16-57-41.png


This would mean that the book's premise that ##P_{E_2}## is negative would be false unless they're using a different convention for the power for voltage sources.
 
  • #10
gneill said:
Update: No, I don't think it's possible for E2 to supply power. ##I_2## should enter the + terminal of E2, and so E2 must be consuming power.

If all the current sources have the same value ##I##, and all the voltage sources the same value ##E##, and all the resistances have the same value ##R##, all of them positive constants, then using KVL around the only current-source-free loop you should be able to show that the ##I_2## as drawn in my diagram must be negative.

View attachment 110607

This would mean that the book's premise that ##P_{E_2}## is negative would be false unless they're using a different convention for the power for voltage sources.
So if i show that the current ##I_2## is negative what does that idicate in the end when i get that the difference is ##E_2I_2## ? From my drawing the ##I_2## is into the nod so my solution would then be positive right?
 
  • #11
diredragon said:
So if i show that the current ##I_2## is negative what does that idicate in the end when i get that the difference is ##E_2I_2## ? From my drawing the ##I_2## is into the nod so my solution would then be positive right?
Can you clarify the above? What difference are you referring to? Which node?

What I was pointing out is that the actual current flowing through E2 when the switch is closed must enter at E2's + terminal. For the power associated with E2 to be negative, the book must use the convention that negative power is equivalent to energy consumption for sources.

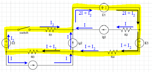
Now, this ##I_2## that flows through E2 also flows through E1, but in the opposite sense. Here's the circuit diagram again with the currents indicated and their "true" directions used. The blue arrows and labels represent the net currents, while the green arrows represent the ##I_2## contribution to the total current in any given path.

upload_2016-12-21_7-25-8.png

Notice how ##I_2## flows out of E1. It represent a positive power component for E1 (by the book's apparent convention for source power). Opening the switch would "turn off" the green components, so that would be a negative ΔP for E1.

So in my opinion the book has the wrong sign on its answer; The ΔP for E1 should be negative when the switch opens.
 
  • #12
diredragon said:
That would be the same as the given energy so my difference would be ##-30W##
Source E1 changes from supplying power to absorbing power, so this is a change that is negative.

∆PE1 of –30W looks right, so possibly the book was interested in merely the magnitude of that change.[/color]

https://www.physicsforums.com/attachments/110502.gif
 

Similar threads

  • · Replies 15 ·
Replies
15
Views
2K
  • · Replies 5 ·
Replies
5
Views
2K
  • · Replies 4 ·
Replies
4
Views
2K
  • · Replies 2 ·
Replies
2
Views
2K
  • · Replies 1 ·
Replies
1
Views
2K
  • · Replies 1 ·
Replies
1
Views
2K
  • · Replies 4 ·
Replies
4
Views
2K
  • · Replies 2 ·
Replies
2
Views
2K
  • · Replies 19 ·
Replies
19
Views
13K
  • · Replies 6 ·
Replies
6
Views
3K