Spring attached to string on one side, mass on the other.

  • Context: Graduate 
  • Thread starter Thread starter mrdoe
  • Start date Start date
  • Tags Tags
    Mass Spring String
Click For Summary

Discussion Overview

The discussion revolves around a physics problem involving a mass connected to a spring and a pulley system. Participants explore the dynamics of the system when one mass is released, focusing on the motion of the mass on a frictionless table and the initial extension of the spring.

Discussion Character

  • Exploratory
  • Technical explanation
  • Debate/contested

Main Points Raised

  • One participant presents a problem involving a mass m1 on a frictionless table connected to a spring and a mass m2 via a pulley, seeking to determine the motion of m1 when m2 is released.
  • Another participant suggests using conservation of energy to analyze the problem and notes that the spring is initially held at its natural length before mass m2 is released.
  • A different viewpoint argues that since the table is frictionless, the spring will not deform, and proposes an alternative scenario where both masses are released in free fall, indicating that the spring would not stretch under these conditions.
  • One participant acknowledges the confusion regarding the initial conditions and expresses understanding after considering the implications of friction in the scenario.

Areas of Agreement / Disagreement

Participants express differing views on the role of friction and the behavior of the spring in the system. There is no consensus on how to approach the problem or the implications of the initial conditions.

Contextual Notes

Participants discuss the assumptions regarding the frictionless nature of the table and the initial state of the spring, which may affect the analysis of the motion. The discussion does not resolve these assumptions or their implications.

mrdoe
Messages
36
Reaction score
0
This is a problem I came up with myself, so it's not homework and so I didn't post in that forum.

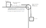
Suppose a mass m1 rests on a frictionless table. m1 is directly connected to a massless ideal spring at equilibrium length of spring constant k which is connected to a string going over a pulley of mass m3 and radius r (and rot. inertia 0.5m3r^2), which is connected after the pulley to a mass m2.

Determine the equation for the motion of mass m1 when m2 is released. (dig. attached).

How would you go about doing this problem? I can't seem to get started because I can't figure out how to find the length the spring will initially be extended.

relevant equations:
F = -kx
Conservation of energy, probably.
All the angular/linear kinematics equations.

edit:sorry reread the rules just then, mods please move this to the homework forum (i thought the restriction didn't apply to independent study)
 

Attachments

  • prob.png
    prob.png
    12.9 KB · Views: 1,145
Physics news on Phys.org
Hi mrdoe! :smile:
mrdoe said:
This is a problem I came up with myself …

Determine the equation for the motion of mass m1 when m2 is released. (dig. attached).

How would you go about doing this problem? I can't seem to get started because I can't figure out how to find the length the spring will initially be extended.

Use conservation of energy.

And since you came up with this problem yourself, I'm surprised you've forgotten that you decided that "The spring is held at equilibrium before mass 2 is released" (in the diagram) … which I assume means that the spring is held at its natural length. :wink:
 
Since it is a frictionless table, the spring will never deform.

Imagine the problem another way: hold m1 over m2 in the air (no pulley), linked by the same string and spring. release them both under acceleration g. What happen? Both fall at the same velocity and the spring never get stretched, because there are no opposite forces.

You need friction to stretch the spring. And, in that case, the equation of motion would be easy since m2 would move while m1 is at rest. m1 will start to move when the spring force will overcome the static friction. At this point, motion of m1 will be the same as motion m2 with the extra distance created by the stretched spring.
 
Thanks, it makes sense now.
Intuitively the initial tug of gravity on mass m2 would stretch the spring and move m1 at the same time, but I guess we live in a world full of friction so that isn't really accurate.
 

Similar threads

  • · Replies 6 ·
Replies
6
Views
2K
  • · Replies 4 ·
Replies
4
Views
3K
  • · Replies 7 ·
Replies
7
Views
3K
  • · Replies 4 ·
Replies
4
Views
3K
Replies
4
Views
1K
  • · Replies 3 ·
Replies
3
Views
2K
Replies
17
Views
2K
  • · Replies 5 ·
Replies
5
Views
2K
  • · Replies 3 ·
Replies
3
Views
2K
Replies
16
Views
2K