Way to check whether ne555 timer is working?

  • Thread starter Thread starter sri_ramtk
  • Start date Start date
  • Tags Tags
    Timer
Click For Summary
SUMMARY

The NE555 timer can be tested for functionality by checking the voltage at pin 6 when the seismic sensor is activated. If voltage changes are detected, further testing should be conducted at the transistor end of resistor R5 using an oscilloscope. The timing circuit, consisting of resistor R7 and capacitor C5, is sensitive to leakage, necessitating the use of a Tantalum capacitor for reliable operation. Additionally, ensuring proper power supply bypassing is crucial for stable performance.

PREREQUISITES
  • Understanding of NE555 timer operation and pin configuration
  • Familiarity with basic electronic components such as resistors and capacitors
  • Experience using a multimeter and oscilloscope for testing
  • Knowledge of circuit design principles, particularly in timing circuits
NEXT STEPS
  • Research NE555 timer pinout and operational principles
  • Learn about Tantalum capacitors and their applications in timing circuits
  • Study the use of oscilloscopes for analyzing voltage changes in circuits
  • Explore power supply bypassing techniques for stable circuit performance
USEFUL FOR

Electronics students, hobbyists working on sensor projects, and engineers troubleshooting NE555 timer circuits.

sri_ramtk
Messages
1
Reaction score
0
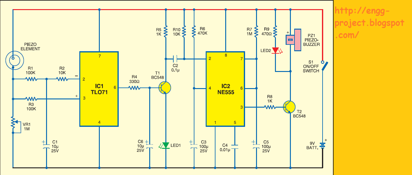
is there any way to check whether ne555 timer is working?i got a project in my coll about seismic sensor and this is the circuit diagram http://1.bp.blogspot.com/_a-VJV2rj-08/TE3BFy92lAI/AAAAAAAAAFs/8Ugz6gINKJw/s1600/Untitled.png.
when i soldered everythin perfectly,and a supply is give to it,the voltage is not getting transferred to the pins 1,2and 3 when i check them by using multimeter.do i have to set any offset voltage initially before using that in a circuit?if it is so please explain...
 
Engineering news on Phys.org


You need to check that when you hit the seismic sensor, there is a voltage change on pin 6 of IC1 and then (if there is) check the voltage at the transistor end of R5.

This really needs to be done with an oscilloscope.




If these are OK, then notice that the timing circuit (R7 and C5) is set for about 100 seconds and it will also be very easily upset by leakage in C5 because R7 is so large.

So, C5 needs to be a Tantalum type although tantalum 100 uF capacitors are probably expensive. You could get a 10 uF one to try out the circuit.

Don't do any of this unless you have the input pulses working properly as described above.
 


that's good advice from Vk6,,, (as always)


you might briefly jumper on the 555 pins 2 and 6 (or the respective ends of R7 and R10)

that should make it try to run in astable mode at about 1 hz

and give you some flashes on the red LED.

"""voltage is not getting transferred to the pins 1,2and 3 """
where exactly are you placing the + amd - meter leads?
pin2 ought to be solid +9 volts.
double check you pinout - good picture here
http://en.wikipedia.org/wiki/555_timer_IC

"""is there any way to check whether ne555 timer is working?"""
have you studied the description of operation?
Pins 2 and 6 control pin 3...

last thing i see is, no power supply bypass capacitor.
were it mine i'd replace R6 with a short piece of wire so C3 can stabilize the supply.
555 takes a big gulp of current when his output switches and can upset a meek power supply.
 

Similar threads

Replies
16
Views
3K
Replies
12
Views
3K
Replies
9
Views
10K
Replies
4
Views
4K
Replies
2
Views
6K
  • · Replies 6 ·
Replies
6
Views
11K
Replies
34
Views
4K
  • · Replies 1 ·
Replies
1
Views
4K
  • · Replies 16 ·
Replies
16
Views
6K
  • · Replies 4 ·
Replies
4
Views
7K