What are the mistakes in determining output impedance using h-parameter model?

Click For Summary
SUMMARY

The discussion focuses on determining output impedance using the h-parameter model in a circuit analysis context. The user calculates output impedance (Zout) as Zout = Re + Rb/C, but identifies a discrepancy as the expected answer is Rb/C. The conversation clarifies that output impedance should be defined as differential impedance, specifically d(Vdrain)/d(Idrain), rather than the ratio Vdrain/Idrain. This distinction is crucial for accurate impedance calculations in circuit design.

PREREQUISITES
  • Understanding of h-parameter model in circuit analysis
  • Knowledge of output impedance calculations
  • Familiarity with differential impedance concepts
  • Basic circuit theory, including the roles of Re and Rb
NEXT STEPS
  • Study the h-parameter model in detail for accurate circuit analysis
  • Learn about differential impedance and its applications in circuit design
  • Explore the implications of load resistance on output impedance
  • Review common collector configurations and their characteristics
USEFUL FOR

Electrical engineers, circuit designers, and students studying circuit analysis who seek to deepen their understanding of output impedance and h-parameter modeling.

DamunaTaliffato
Messages
2
Reaction score
0
244129

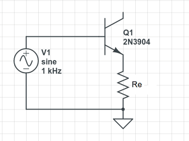
I have this curcuit. I want to discover the output impedance. Using h-parameter model I get the second circuit. I know that Zout= V(open circuit)/I(short circuit) and ie = C ib, where C is an appropriate proportionality factor.
244130

Vol = V1 Re/(Rb+Re) = (Rb ib + Re ie) Re/(Rb+Re)
Isc = ie = C ib
Then, if I consider Rb << Re I get:
Zout = Re + Rb/C
The problem is that the answer is just Rb/C. What are my mistakes?
 
Engineering news on Phys.org
DamunaTaliffato said:
View attachment 244129
I have this curcuit. I want to discover the output impedance. Using h-parameter model I get the second circuit. I know that Zout= V(open circuit)/I(short circuit) and ie = C ib, where C is an appropriate proportionality factor.
View attachment 244130
Vol = V1 Re/(Rb+Re) = (Rb ib + Re ie) Re/(Rb+Re)
Isc = ie = C ib
Then, if I consider Rb << Re I get:
Zout = Re + Rb/C
The problem is that the answer is just Rb/C. What are my mistakes?
Typically output impedance is defined as differential impedance, i.e. d(Vdrain)/d(Idrain), not as Vdrain/Idrain
 

Similar threads

Replies
12
Views
3K
Replies
68
Views
8K
Replies
1
Views
2K
  • · Replies 19 ·
Replies
19
Views
2K
  • · Replies 6 ·
Replies
6
Views
3K
  • · Replies 3 ·
Replies
3
Views
4K
  • · Replies 11 ·
Replies
11
Views
4K
Replies
1
Views
3K
  • · Replies 3 ·
Replies
3
Views
2K
Replies
7
Views
2K