Circuit problem involving sources and resistors

Click For Summary

Homework Help Overview

The discussion revolves around a circuit problem involving current values and power dissipation across resistors, specifically focusing on the currents ##I_{{a}}## and ##I_{{b}}##, and the calculations related to the current source and voltage drops. The participants are analyzing the application of Kirchhoff's laws without simplifying the circuit.

Discussion Character

  • Exploratory, Assumption checking, Mathematical reasoning

Approaches and Questions Raised

  • Participants discuss the setup of Kirchhoff's Current and Voltage equations, questioning the consistency of current directions and the implications of negative current values. There is also an exploration of how to correctly indicate current flow in circuit diagrams.

Discussion Status

Some participants have provided guidance on maintaining consistency in defining current directions and the importance of sign conventions in equations. There is an acknowledgment of the correctness of the equations presented, despite some being difficult to follow. The discussion is ongoing, with participants reflecting on the implications of their assumptions.

Contextual Notes

Participants note the constraints of the problem, including the requirement to adhere strictly to Kirchhoff's laws and the lack of explicit instructions regarding the direction of currents in the circuit diagram. There is a recognition that the problem does not require the value of certain currents, which influences how participants approach their calculations.

Santilopez10
Messages
81
Reaction score
8

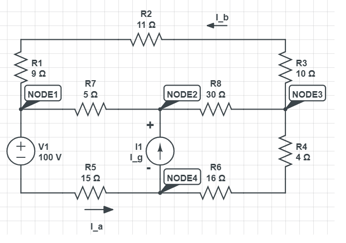
Homework Statement


The currents ##I_{{a}}## and ##I_{{b}}## of the circuit have values 4A and -2A in that respective order.
A) Find ##I_{{g}}##
B) Find the power dissipated by each resistance
C) Find ##V_{{g}}## (voltage drop across the current source)
D) Show that the power delivered by the current source is equal to that dissipated by every other circuit element.
See attachment "primero" for the circuit image.

Homework Equations


Kirchoff’s DC circuits laws only, no resistive simplification neither nodal analysis.

The Attempt at a Solution


By assuming that the negative current means that the current is flowing in the other direction, and some time trying to try me best to figure out how current circulated across all the circuit, I got attachment "segundo".

Now to my attempt, first, I wrote 4 KCEQ and 2 KVEQ: $$N_{{1}}:4A+2A=I_{{c}}, I_{{c}}=6A$$ $$N_{{2}}:I_{{d}}+I_{{c}}=I_{{g}}$$ $$N_{{3}}:I_{{d}}+2A=I_{{e}}$$ $$N_{{4}}:I_{{g}}=I_{{e}}+4A$$ $$V_{{4214}}:-V_{{g}}+30V+100V+60V=0, V_{{g}}=190V$$ $$V_{{4234}}:-190V+I_{{d}}*30\,\Omega+I_{{e}}*4\,\Omega+I_{{e}}*16\,\Omega=0$$

As you can see, ##V_{{g}}## and ##I_{{c}}## were easy to obtain. Then using ##N_{{3}}## I sustituted it in ##V_{{4234}}## to obtain that ##I_{{d}}=3A##, then plugged in ##N_{{2}}## to get the value of ##I_{{g}}##, 9A.
Until now, A and C are done, then by doing ##P=I^2*R## in each resistance I got 1310W for answer B.
For D, I calculated the current source power generated, which was ##-I*V## that got me 1710W, which is the answer from B plus the power consumed by the voltage source, then all the exercises are correct, BUT: My real question, and problem, is if I correctly indicated all the current circulations in the second attachment, because I want to know if it really matters after all to get the correct answer!

Thanks.
 

Attachments

  • primero.png
    primero.png
    8.7 KB · Views: 599
  • SEGUNDO.png
    SEGUNDO.png
    7.4 KB · Views: 626
Physics news on Phys.org
Santilopez10 said:
Now to my attempt, first, I wrote 4 KCEQ and 2 KVEQ: $$N_{{1}}:4A+2A=I_{{c}}, I_{{c}}=6A$$ $$N_{{2}}:I_{{d}}+I_{{c}}=I_{{g}}$$ $$N_{{3}}:I_{{d}}+2A=I_{{e}}$$ $$N_{{4}}:I_{{g}}=I_{{e}}+4A$$ $$V_{{4214}}:-V_{{g}}+30V+100V+60V=0, V_{{g}}=190V$$ $$V_{{4234}}:-190V+I_{{d}}*30\,\Omega+I_{{e}}*4\,\Omega+I_{{e}}*16\,\Omega=0$$

?
 
  • Like
Likes   Reactions: CWatters
phinds said:
?
What is the problem?
 
Santilopez10 said:
What is the problem?
You must not be seeing what I'm seeing:
upload_2018-7-4_22-6-38.png


EDIT: this is my bad. My browser has stopped running JavaScript for some reason.
 

Attachments

  • upload_2018-7-4_22-6-38.png
    upload_2018-7-4_22-6-38.png
    13.4 KB · Views: 585
Last edited:
Your equations look ok to me but are hard to follow.

Firstly, it's very easy to make a sign error doing KVL and KVC so I prefer to stick rigidly to the following:

1) Define current into or out of a node as +ve and stick with that when writing KCL.
2) Write both the KCL and KVC equations to sum to zero.

Your first two eqns assume out is +ve and the third that in is +ve. You get the right answer but its a more error prone approach.

Again when writing KVL equations it's good practice to state where you are starting and which way around the loop you are going. Initially I assumed that V4214 meant you were starting at node 4 and going anti clockwise to node 2 etc. In which case the first term should be +Vg. But looking again I think you went clockwise and jump about which again makes it error prone. Despite that I think this equation is correct!

Likewise for V4234. It implies clockwise this time but you have a +(Id*30) term which means you went anti-clockwise through R8. Again I think this equation is correct.

So I think all of the equations are correct if hard to follow.
 
Santilopez10 said:
Until now, A and C are done, then by doing P=I2∗RP=I2∗RP=I^2*R in each resistance I got 1310W for answer B.

B asks for the "power dissipated by each resistance" not the total.

Santilopez10 said:
BUT: My real question, and problem, is if I correctly indicated all the current circulations in the second attachment, because I want to know if it really matters after all to get the correct answer!

Yes and no...

It is important that the arrows and the sign of the answer are consistent with each other (eg Id points to the right and it's value is +3A).

It is not important which direction it points. (eg An equally valid answer would be Id points left and the value is -3A.)

The trick to solving these problems is not to try and guess the direction of a current unless its obvious from the info given. For example the direction of Ib is specified in the problem, however it's not obvious at the start which way Id flows. The correct procedure is just to choose a direction for Id and mark it on the diagram, then ensure your KCL and KVL equations are consistent with that choice. Later on the polarity of Id will become clear and it will be consistent with that choice of direction.

As an exercise you could work this problem again. This time mark the arrow next to Id pointing to the left. Redo all the equations and this time you will find that Id turns out to be -3A instead of +3A.
 
CWatters said:
As an exercise you could work this problem again. This time mark the arrow next to Id pointing to the left. Redo all the equations and this time you will find that Id turns out to be -3A instead of +3A.

PS...

This particular problem doesn't ask you for the value of Id but if it did then the arrow you mark on the circuit diagram at the start would form part of your answer. The examiner should accept either +3A or -3A depending on which way you drew the arrow.

For this reason if you ever get a negative value for a current (implying it flows the other way to your original prediction) then do not go back and change the direction of the arrow on your drawing. That would make your drawing inconsistent with your working.
 
CWatters said:
PS...

This particular problem doesn't ask you for the value of Id but if it did then the arrow you mark on the circuit diagram at the start would form part of your answer. The examiner should accept either +3A or -3A depending on which way you drew the arrow.

For this reason if you ever get a negative value for a current (implying it flows the other way to your original prediction) then do not go back and change the direction of the arrow on your drawing. That would make your drawing inconsistent with your working.
got it, thanks a lot!
 

Similar threads

  • · Replies 8 ·
Replies
8
Views
3K
  • · Replies 2 ·
Replies
2
Views
2K
  • · Replies 3 ·
Replies
3
Views
4K
Replies
0
Views
2K
  • · Replies 3 ·
Replies
3
Views
3K
  • · Replies 12 ·
Replies
12
Views
2K
  • · Replies 13 ·
Replies
13
Views
1K
  • · Replies 2 ·
Replies
2
Views
1K
  • · Replies 12 ·
Replies
12
Views
3K
Replies
3
Views
1K