Controlled (Thyristor) Three-Phase Full-Wave Rectifiers in LTspice

Maverickans
Messages
6
Reaction score
1
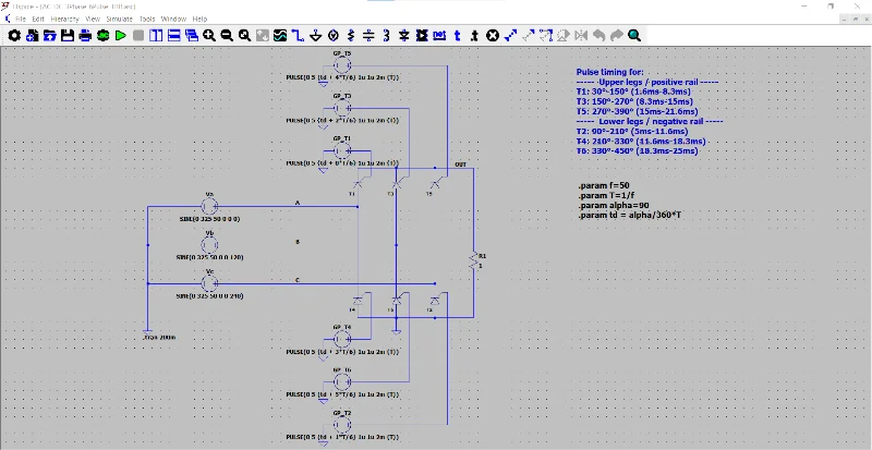
Hello, I'm trying to simulate a 3-phase, 6-pulse Thyristor Bridge Rectifier on LTspice, but I can't seem to get the results. Here is what I have so far. Could someone please guide me on this? Thank you!

TBR_LTspice.webp


TBR_LTspice_waveform.webp
 
Last edited by a moderator:
Engineering news on Phys.org
Could you please attach a copy of your schematic filename.asc to a post. Do it by adding an extra extension, to make a text file called filename.asc.txt

You can do the same with the plot filename.plt extending it to filename.plt.txt

Then we can remove the .txt extensions, and run your simulation without the problems of poor picture quality.
 
The SCR you are using is not in my old LTspice library.
What model of SCR are you using ?
Where did you get the files for that SCR ?
 
I have not got it running yet.
Your gate bias was a problem. See attached.
 

Attachments

  • Like
Likes   Reactions: berkeman

Similar threads

Replies
12
Views
3K
Replies
26
Views
5K
Replies
1
Views
3K
  • · Replies 27 ·
Replies
27
Views
1K
  • · Replies 1 ·
Replies
1
Views
3K
  • · Replies 1 ·
Replies
1
Views
2K
  • · Replies 10 ·
Replies
10
Views
5K
  • · Replies 17 ·
Replies
17
Views
3K
  • · Replies 9 ·
Replies
9
Views
2K
Replies
6
Views
9K