Generate a triangular waveform using Multisim/MATLAB

  • Thread starter Thread starter Fatima Hasan
  • Start date Start date
  • Tags Tags
    Waveform
Click For Summary

Discussion Overview

The discussion revolves around generating a triangular waveform using Multisim and MATLAB, focusing on circuit design, op-amp configurations, and component connections. Participants share their attempts, challenges, and suggestions related to the simulation process.

Discussion Character

  • Exploratory
  • Technical explanation
  • Debate/contested
  • Mathematical reasoning

Main Points Raised

  • One participant shares their attempt to generate a triangular waveform using Multisim and asks for feedback on potential mistakes.
  • Another suggests breaking the circuit into two op-amps to troubleshoot the setup.
  • Concerns are raised about the voltage rail connections of the op-amps, questioning their consistency and correctness.
  • Participants discuss the connection of components, specifically the capacitor and its relation to the op-amp pins.
  • There is a suggestion to verify connections at nodes using a "T" intersection method or by checking the netlist.
  • One participant calculates the expected charging time for a capacitor and questions the appropriateness of the capacitor value used, suggesting a larger value might be necessary.
  • A later reply indicates success after changing the capacitor value, thanking others for their help.

Areas of Agreement / Disagreement

Participants express various concerns and suggestions, but there is no clear consensus on the best approach to resolve the issues faced in generating the triangular waveform. Multiple competing views and uncertainties remain throughout the discussion.

Contextual Notes

Some participants express uncertainty about the circuit setup in Multisim and MATLAB, and there are unresolved questions regarding component connections and values that may affect the output waveform.

Fatima Hasan
Messages
315
Reaction score
14
Homework Statement
Attached below.
Relevant Equations
-
Using any Electrical Engineering software:
lab2temp2.png


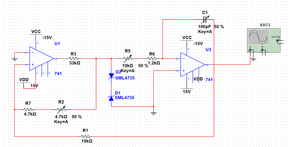
I tried to solve this question using Multisim. Here's my attempt:

exp2-temp.png
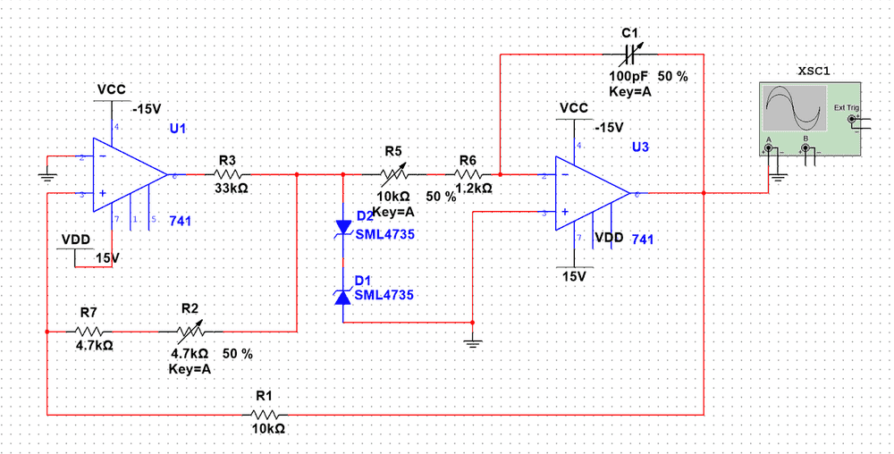
That's what I got :
exp2-temp.png


Kindly,could someone tell me where is my mistake ?
 
Physics news on Phys.org
Does each small subsection work? I would try breaking it up into two op-amps then see if each one works with that setup.

I don't know much about the circuit setup in that software I am noticing that on the right op-amp the way the voltage rails are connected looks different from the first one. Is that okay or allowed?
 
Joshy said:
I am noticing that on the right op-amp the way the voltage rails are connected looks different from the first one. Is that okay or allowed?
It's the same as the figure shown above.
I didn't get any error.
 
Joshy said:
I don't know much about the circuit setup in that software
I tried to simulate in MATLAB but I didn't find op-amp 741.
 
Is C1 really connected to U3-6? I don't see a dot there.
 
DaveE said:
Is C1 really connected to U3-6? I don't see a dot there.
Yes, it is connected.
screenshot_115.png
 
What's the VDD seemingly floating or is it connected to the offset? Right up against the offset pins on U3.

Earlier comment I was meaning between the left and right op-amp; not just the reference image. You assign VDD and VCC to each op-amp, but for some reason the one on the right says VCC and 15V. It's inconsistent. I suppose if the nets are equal then maybe it doesn't matter... wasn't sure.
 
Joshy said:
What's the VDD seemingly floating or is it connected to the offset? Right up against the offset pins on U3.

Earlier comment I was meaning between the left and right op-amp; not just the reference image. You assign VDD and VCC to each op-amp, but for some reason the one on the right says VCC and 15V. It's inconsistent. I suppose if the nets are equal then maybe it doesn't matter... wasn't sure.
I tried.. I didn't get the required waveform..
 
Can you break up the two op-amps around the center put and put an input voltage source to each one; measure the output to see if you're getting what you expect? Maybe omit R1 for now.
 
  • #10
  • #11
DaveE said:
At pin 6, the output?
No, I didn't connect the capacitor to pin 6.
Sorry for misunderstanding, I didn't read your previous question well.
 
  • #12
Fatima Hasan said:
No, I didn't connect the capacitor to pin 6.
Sorry for misunderstanding, I didn't read your previous question well.
It should be. Try it that way.
 
  • #13
DaveE said:
It should be. Try it that way.
screenshot-115.png

The result:
screenshot-115.png
 
  • #14
Now check that every component at that node is connected. If you make all connections a "T" intersection with a dot, then you'll know. Or verify it some other way, like the netlist for example.
 
  • #15
DaveE said:
Now check that every component at that node is connected. If you make all connections a "T" intersection with a dot, then you'll know. Or verify it some other way, like the netlist for example.
I checked. C1, R1, pin6 , and channel A (oscilloscope) are connected together at the same node, but the result is the same (straight line at the origin).
 
  • #16
Are you sure C1 should be 100pF. My rough calculation says that the ramp of the triangle (the time it takes C1 to charge) should be about 7V/usec. That is much faster than a 741 op-amp can change it's output (slew rate is about 0.1 V/usec). Also, your oscilloscope is set in the msec range. That is an odd combination for a circuit like this. Still, I'm not sure why it wouldn't oscillate at some frequency.
Try a larger value for C1, like 0.1uF maybe.
 
  • Like
Likes   Reactions: Jody and Fatima Hasan
  • #17
DaveE said:
Are you sure C1 should be 100pF. My rough calculation says that the ramp of the triangle (the time it takes C1 to charge) should be about 7V/usec. That is much faster than a 741 op-amp can change it's output (slew rate is about 0.1 V/usec). Also, your oscilloscope is set in the msec range. That is an odd combination for a circuit like this. Still, I'm not sure why it wouldn't oscillate at some frequency.
Try a larger value for C1, like 0.1uF maybe.
Got it !
After changing the value of the capacitor to 0.1uF.
screenshot-115.png


Thanks for your help.
 
  • Like
Likes   Reactions: DaveE

Similar threads

Replies
15
Views
3K
  • · Replies 29 ·
Replies
29
Views
4K
  • · Replies 12 ·
Replies
12
Views
4K
  • · Replies 16 ·
Replies
16
Views
4K
  • · Replies 1 ·
Replies
1
Views
2K
  • · Replies 11 ·
Replies
11
Views
2K
  • · Replies 1 ·
Replies
1
Views
4K
  • · Replies 9 ·
Replies
9
Views
8K
  • · Replies 15 ·
Replies
15
Views
6K
  • · Replies 6 ·
Replies
6
Views
8K