How can I modify a LM337 circuit to increase current output?

Click For Summary

Discussion Overview

The discussion revolves around modifying an LM337 circuit to increase its current output, particularly in the context of a dual linear bench power supply that already utilizes LM317 and LM337 for dual voltage outputs. Participants explore various approaches and designs to achieve higher current output on the negative rail.

Discussion Character

  • Exploratory
  • Technical explanation
  • Debate/contested

Main Points Raised

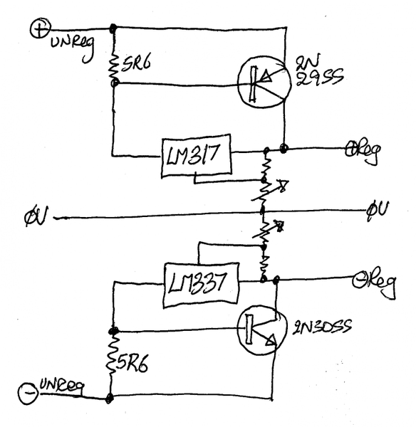
  • One participant describes their existing setup with an LM317 and LM337, achieving 5 amps on the positive rail using a 2N3055 transistor, and seeks advice on boosting the negative rail current output.
  • Another participant shares a link to a schematic that may provide insights into the modifications needed for the LM337 circuit.
  • A concept design is presented that incorporates a 2N3055 with the LM337, highlighting its simplicity and low parts count.
  • Concerns are raised regarding the collector output on the pass transistor being sensitive to capacitive loading, suggesting the need for adequate capacitance in the design.

Areas of Agreement / Disagreement

Participants express various ideas and suggestions, but there is no consensus on a specific method to modify the LM337 circuit for increased current output. Multiple approaches are discussed without resolution.

Contextual Notes

Participants have not fully explored the implications of capacitive loading on the circuit design, and there may be missing assumptions regarding the specific configurations of the LM337 modifications.

Tolklein
Messages
45
Reaction score
19
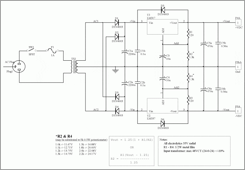
So many moons ago I made myself a pretty bog standard dual linear bench power supply using an LM317 and LM337 to give me -15 - 0 - +15.
In an attempt to get more current out of it (for no real reason other than because I can) I got a larger transformer and a beefier rectifier, then using the ever faithful 2N3055 and a pretty standard schematic managed to get a good 5amps out of the positive rail.

However modifying the negative rail has pushed my googling skills to the limit, and I'm at a loss as to how to go about modifying the existing LM337 circuit to also boost the final current output.

Any advise or suggestions on where to look would be greatly appreciated.

P.S.
Attached images are more or less what I'm referring to, the first pretty much being what I had, and the second, what I've achieved, on the positive side anyway...
psu_sch.gif
lm317.gif
 
Engineering news on Phys.org
Here is a quick concept design that uses a 2N3055 with the LM337.

packed_result.png
 
  • Like
Likes   Reactions: jim hardy
Baluncore said:
ere is a quick concept design that uses a 2N3055 with the LM337.
i like the simplicity and parts count !

Collector output on pass transistor may be sensitive to capacitive loading, so use plenty.
focus.ti.com/download/trng/multimedia/dsp/OLT/1106_presentation.pptx
 

Similar threads

  • · Replies 16 ·
Replies
16
Views
3K
Replies
4
Views
2K
Replies
2
Views
4K
Replies
13
Views
3K
Replies
1
Views
4K
Replies
7
Views
6K
Replies
4
Views
4K
Replies
8
Views
2K
Replies
4
Views
8K
  • · Replies 11 ·
Replies
11
Views
6K