Inverting op amp frequency response Bode plot help

Click For Summary

Discussion Overview

The discussion revolves around the unexpected behavior of a Bode plot generated from an inverting operational amplifier (op-amp) circuit using a uA741 op-amp. Participants explore potential causes for a magnitude peak observed before the expected tapering off in the Bode plot, while the circuit itself appears to function normally otherwise. The scope of the discussion includes circuit design, frequency response analysis, and practical experimentation.

Discussion Character

  • Exploratory
  • Technical explanation
  • Debate/contested
  • Experimental/applied

Main Points Raised

  • One participant notes that the Bode plot starts at the correct dB level but then unexpectedly increases a few dB before falling, expressing uncertainty about the cause.
  • Another participant suggests that the circuit schematic would clarify the situation better than a breadboard view, mentioning the importance of bypass capacitors for the uA741 op-amp.
  • Some participants propose conducting experiments by adding capacitance between the power supply lines and ground to observe any changes in behavior.
  • There is a suggestion that the observed behavior may be typical for closed-loop amplifiers with a phase margin smaller than approximately 45 degrees, raising questions about whether the participant wants to understand the cause or seek compensation for the peak.
  • A participant shares an anecdote about variations in op-amp performance due to different manufacturers, implying that the specific brand of the uA741 could affect the gain/phase characteristics.
  • Another participant describes the Bode plot as resembling a normal second-order low-pass response, attributing it to the gain-bandwidth limitations of the 741 op-amp and stray capacitance from the breadboard setup.
  • There are recommendations for reducing feedback resistor values to achieve a more typical single pole response.
  • Some participants emphasize the necessity of using power supply bypass capacitors close to ICs to prevent unexpected behavior in circuits.

Areas of Agreement / Disagreement

Participants express a range of views on the causes of the Bode plot behavior, with no consensus reached on a single explanation. Multiple hypotheses and experimental suggestions are presented, indicating that the discussion remains unresolved.

Contextual Notes

Participants highlight potential limitations in the circuit design, such as the absence of power supply bypass capacitors and the effects of breadboard capacitance. The discussion also reflects varying experiences with different brands of the uA741 op-amp, which may influence circuit behavior.

Who May Find This Useful

This discussion may be of interest to electronics enthusiasts, students working on op-amp circuits, and professionals seeking insights into frequency response analysis and circuit design challenges.

alvogel122
Messages
4
Reaction score
1
TL;DR
Circuit behaving normally except for bode plot.
Using analog discovery 2 kit and the bode plot produced by the network analyzer is off. The scope looks fine and everything is behaving how it should except for the bode plot. The magnitude of the bode plot will start at the correct dB then right before tapering off it shoots up a few dB and then falls correctly. I'm not sure what would cause this.

Thanks.
 
Engineering news on Phys.org
Hello @alvogel122 ,

:welcome: ##\qquad## !​

alvogel122 said:
Summary:: Circuit behaving normally
That's always good news. But: Do we have any idea what circuit you are talking about ? No, our telepathic capabilities fail us utterly :biggrin: !

1644533691302.png

##\ ##
 
@BvU
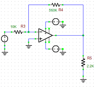
This is the circuit in question. It is an inverting op-amp dutied to produce a gain of 35 dB. Using an input R of 10k and Rf of 560k. Does everything as intended besides this little hiccup in the bode plot. It is a uA741 cp op amp if you want to see the pin out.
If you're not familiar with AD2,
Yellow: waveform gen
Orange: scope ch1 +
Orange/white: scope ch1 -
Blue: scope ch2 +
Blue/white: scope ch2 -

The voltage is all hooked up correctly as well as all of the grounds. The circuits farther down the board (to the right of the picture) all work as intended with this specific amp. I've tried different amps as well.

Thanks

Sorry if it's hard to see in the picture. scope 1 is across the input R, and scope 2 is across the load resistor(2.2k).

IMG_3875.jpg
1644533961988.png
 
The schematic circuit would help. It is so much easier to read than a breadboard. The advantage of the breadboard is that it shows no power supply to ground bypass capacitors, which could easily explain some of the unexpected 741 behaviour.
A 741 can also be externally compensated with a small external capacitor, that may be used to reduce the high frequency gain provide by the manufacturer.
 
  • Like
Likes   Reactions: BvU and berkeman
Baluncore said:
The schematic circuit would help. It is so much easier to read than a breadboard. The advantage of the breadboard is that it shows no power supply to ground bypass capacitors, which could easily explain some of the unexpected 741 behaviour.
A 741 can also be externally compensated with a small external capacitor, that may be used to reduce the high frequency gain provide by the manufacturer.
Picture1.png
 
  • Like
Likes   Reactions: BvU
I would do two separate experiments.

1. Place 10 uF of capacitance between each power supply line and ground, very close to the 741. Does that make a difference ?

2. A frequency compensation cap of between 22 pF and 100 pF.
What difference does that make ?
What value works best ?
 
Baluncore said:
I would do two separate experiments.

1. Place 10 uF of capacitance between each power supply line and ground, very close to the 741. Does that make a difference ?

2. A frequency compensation cap of between 22 pF and 100 pF.
What difference does that make ?
What value works best ?
I will conduct the first test later. The only extra cap I have is 10 uF so I will get back to you.
 
alvogel122 said:
Summary:: Circuit behaving normally except for bode plot.
The magnitude of the bode plot will start at the correct dB then right before tapering off it shoots up a few dB and then falls correctly. I'm not sure what would cause this.
This is a typical behaviour of closed-loop amplifier with a phase margin smaller than app. 45 deg.
It is somewhat surprising that a 741 type exhibits such a behaviour - I am sure that simulation results will show a rather flat magnitude plot.
Therefore, the mechanical design can be the only reason for this reduced phase margin.

Question: Do you only want to know the reason for the magnitude peak or do you want to compensate it ?
 
LvW said:
It is somewhat surprising that a 741 type exhibits such a behaviour - I am sure that simulation results will show a rather flat magnitude plot.
Therefore, the mechanical design can be the only reason for this reduced phase margin.
Not necessarily.

One place I worked manufactured Fuel Control Computers for aircraft. These were all-analog computers using the 741 opamp.

Some of the stages were driving a complementary-pair of transistors. Complementary-pair is a NPN and a PNP transistor with both their bases driven by the 741, and the Emitters tied together, output from the Emitters. The 2 transistors shared a common, insulated, heatsink. Sometimes, one of those stages would oscillate due to a transistor contacting the heatsink (manufacturing defect). It was then sent back for rework.

The "interesting" part occurred when the reworked units came back with the same symptom, a stage that oscillated. Now these were production units with a long successful history, so there had to be something odd going on.

It seems that the purchasing department had switched suppliers and the 741's were a different brand, with slightly different internal compensation leading to a different gain / phase characteristic (i.e. how the gain and internal phase shift changed with frequency).

A shift back to the original brand and we were flying again!

So it funny hump you see could be just the particular brand of 741 that you happen to have.

Cheers,
Tom
 
Last edited:
  • Like
Likes   Reactions: BvU
  • #10
This bode plot looks like a normal 2nd order low pass response. This is the result of two poles created in the circuit. Unfortunately I can't read any of numbers on the plot. So you'll only get a guess for the answer. With accurate measurements from the bode plot you can model the small signal network very accurately.

The first pole is from the limited gain-bandwidth of the 741 op-amp, which you should already know about from reading the data sheet. With a gain of 35dB the amplifier will run out of gain at roughly 20KHz (look at figure 7 in the TI data sheet). You can read about the gain-bandwidth product of amplifiers to learn more about this.

You also have another pole at a nearby higher frequency, maybe 100KHz or so. This is undoubtedly from stray the capacitance of your breadboard*. For a pole at 100KHz with 560KΩ you only need about 3pF.

Anyway, for normal designs that feedback resistor value is quite large. If you reduce the two feedback network resistors by 10-100x you will probably get a more normal single pole response.

*This is why, in real life, analog EE's never use this style of breadboard. Plus it isn't mechanically durable. It's way to easy to accidentally unplug things. Also not very flexible if you have fat leads or tiny parts. This is one version of what our breadboards look like:
20150522_165249.jpg
 
Last edited:
  • Like
Likes   Reactions: BvU
  • #11
Also, as @Baluncore said, I can't stress enough the practical value of using power supply bypass capacitors located as close as possible to every IC in your circuit. My suggestion for hobbyists is that the first part you should by for your lab stock is a bunch of 0.1uF ceramic capacitors for this purpose. Yes, sometimes you can get away without them, but the cost of always adding them is nil, and the time, effort, and confusion you'll save is priceless. Strange things can happen that you won't understand without them. It is also an industry wide standard practice. I honestly NEVER met an EE that was earning their pay in designing circuits that didn't always include them. The discussion in those circles is how many, exactly which type, and how close to the IC you put them, not whether there are any at all. For example, look at figure 18 in that TI data sheet. The IC manufacturers expect you to provide them.

Which leads to my second "always do this" suggestion. Get and read the data sheet for every IC that you are using. The exception is a part you've used repeatedly in the same manner, because you've already read that data sheet many many times, then you can wait until you see something unexpected in the lab at which time you will read it again. You don't have to understand or care about every line or footnote, but you should read all of it to know what you might be missing. Also, of course, to get the information that you know you need for your application.
 
  • Like
Likes   Reactions: BvU
  • #12
DaveE said:
This is why, in real life, analog EE's never use this style of breadboard.
That's a stretch. A 'real' engineer will realize the shortcomings of such a breadboard in various scenarios, but not all.
-
The same way they should realize that the same part from a different manufacturer not working in a design says more about the design than it does the part.
Tom.G said:
It seems that the purchasing department had switched suppliers and the 741's were a different brand, with slightly different internal compensation leading to a different gain / phase characteristic (i.e. how the gain and internal phase shift changed with frequency).
 
  • Like
Likes   Reactions: DaveE
  • #13
Averagesupernova said:
A 'real' engineer will realize the shortcomings of such a breadboard in various scenarios, but not all.
OK, yes, you're right. But, if you worked for me as a controls/analog EE, or were interviewing for anything but an entry level position, I wouldn't look favorably on this expenditure of time and effort. If you gave me a coherent description of why you only needed a low frequency test bed for about 1 day, then I' be OK with it.

It's a valid choice, but one that falls below:
1) Understanding, in advance what will happen. Including reading about device properties and doing a thoughtful initial design.
2) Simulation for common issues and basic function.
3) Building something with a little more effort that is a bit more representative of the final circuit that you can still use 7 days later. It really isn't too much more effort to solder than to stick parts into one of those things.

I suppose it's OK for students that don't have a lab, provided the instructor has vetted the exercise to avoid issues like what's confusing the OP. There is also a great deal of value in teaching people how things can go wrong IRL and how lab work differs from theory. The OP will soon learn how sensitive high impedance circuit bandwidth is to stray capacitance, for example.

But if you are serious about this as an engineer or a hobbyist, you can easily buy the stuff you need to do breadboards right. This is an investment that will continue to pay off as you build more stuff. It's why "real" auto mechanics buy a good set of tools. Yes, you can probably get most bolts loose with a crescent wrench, but that's not how the people that do it often, and do it best, work.

I too have that style of breadboard, and I do use it, rarely. Sometimes you do need to do a quick DC experiment that you then immediately tear down. I say all of this as someone who has spent many hours being confused in the lab chasing down issues caused by poor construction rather than a fundamental issue with my design.

Averagesupernova said:
The same way they should realize that the same part from a different manufacturer not working in a design says more about the design than it does the part.
Yes. OMG, 100% agree. It also says something about the engineer and the management team they work for. If you aren't designing for some sort of "worst case" then your just building $%#@, that's not a design.
 
  • Like
Likes   Reactions: BvU and Averagesupernova
  • #14
DaveE said:
OK, yes, you're right. But, if you worked for me as a controls/analog EE, or were interviewing for anything but an entry level position, I wouldn't look favorably on this expenditure of time and effort.
That may very well be. Similarly, if potential candidate were taking a quick tour of the lab and saw a plug-in breadboard and said: OMG! You use THOSE things?!? The probability of them getting hired would drop. To me it's more of a realization that some things are good enough and some are not and the ability to tell the difference.
-
It's interesting that of the companies I've worked for, the one with the least reliable end products had the best design tools at their disposal and never did I see a plug-in breadboard. But boy oh boy did I ever see a lot of bills of materials that specified a certain manufacturer for parts. Can't use the op-amp from company A, have to go with the other guys. We're not sure why, don't question it, we just know what works.
 
  • Like
Likes   Reactions: Tom.G and DaveE

Similar threads

Replies
12
Views
4K
  • · Replies 3 ·
Replies
3
Views
2K
Replies
3
Views
2K
  • · Replies 4 ·
Replies
4
Views
10K
  • · Replies 3 ·
Replies
3
Views
2K
  • · Replies 1 ·
Replies
1
Views
26K
  • · Replies 3 ·
Replies
3
Views
3K
  • · Replies 3 ·
Replies
3
Views
2K
  • · Replies 6 ·
Replies
6
Views
3K
  • · Replies 8 ·
Replies
8
Views
2K