Lambda decay, momentum of the pion and proton

Click For Summary

Homework Help Overview

The discussion revolves around a lambda particle decaying into a pion and a proton, with the lambda initially moving at a velocity of 0.9c. Participants are exploring the momentum of the decay products and the implications of conservation laws in this context.

Discussion Character

  • Exploratory, Assumption checking, Conceptual clarification

Approaches and Questions Raised

  • Participants discuss the ambiguity of having two solutions for momentum and question the physical significance of each. There is a focus on understanding the decay in both the moving and rest frames of the lambda particle. Some participants suggest performing calculations in the lambda's rest frame to clarify the situation.

Discussion Status

The discussion is active, with participants providing guidance on how to approach the problem, particularly regarding the interpretation of momentum in different frames. There is an acknowledgment of the complexity of the decay process and the potential for multiple outcomes based on the decay angle.

Contextual Notes

Participants note the challenge of understanding the implications of momentum conservation and the nature of decay products in a relativistic context. There is mention of the need to consider isotropic decay and the concept of beaming in the analysis.

Cocoleia
Messages
293
Reaction score
4

Homework Statement


I have a lambda decaying into a pion and a proton. The lambda is moving with velocity 0.9c and I know the mass of the lambda as well as the pion and proton (these are known constants). I need to find the momentum of the pion and the proton after the decay happens.

Homework Equations


upload_2018-5-29_7-43-11.png

upload_2018-5-29_7-43-32.png

Conservation of momentum and conservation of energy

The Attempt at a Solution


upload_2018-5-29_7-43-57.png


I don't know at this point which momentum to choose out of the two. I solved the math using a software so I would assume it is right.
 

Attachments

  • upload_2018-5-29_7-43-11.png
    upload_2018-5-29_7-43-11.png
    2.3 KB · Views: 1,040
  • upload_2018-5-29_7-43-32.png
    upload_2018-5-29_7-43-32.png
    1.6 KB · Views: 861
  • upload_2018-5-29_7-43-57.png
    upload_2018-5-29_7-43-57.png
    73.6 KB · Views: 988
Physics news on Phys.org
The question you need to ask yourself is why there are two solutions. Once you have figured that out it should help you answer your question.
 
Orodruin said:
The question you need to ask yourself is why there are two solutions. Once you have figured that out it should help you answer your question.
There are two solutions because I assume you solve kind of the quadratic equation (so + or - the square root)
But I am having trouble realizing which answer is "wrong" since none of them give anything negative
 
Why would either be wrong? What are the possible decays in the Lambda rest frame.

Edit: I suggest you do the computation in the Lambda rest frame first and then interpret your solutions there.
 
Orodruin said:
Edit: I suggest you do the computation in the Lambda rest frame first and then interpret your solutions there.
That's kind of the first problem I am working on, the lambda is at rest and I need to find the momentums of the other particles.
I end up getting that the momentum is equal to the mass, which seems wrong to me. They don't have the same mass and if the momentum of particle A (mother) is 0, then Pb=-Pc ... so this can't be right.
 
Please show your computations in the Lambda rest frame. No, I am not referring to the possible decay channels, I am referring to the possible momenta of this particular decay.
 
Orodruin said:
Please show your computations in the Lambda rest frame. No, I am not referring to the possible decay channels, I am referring to the possible momenta of this particular decay.
https://imgur.com/rbiJNbT

In this page I tried kind of two different things and at one point got Pc=mc and then the other got a factor of sqrt2/2
 
I am sorry, but it is impossible to tell what you have tried to do from that photo. Please write it out here along with argumentation describing what you are doing and why.
 
  • #10
Orodruin said:
I am sorry, but it is impossible to tell what you have tried to do from that photo. Please write it out here along with argumentation describing what you are doing and why.
Basically I was trying to apply this logic
upload_2018-5-29_8-56-26.png

Where I can write expressions for the momentum because it will be conserved, it will be a sum. Then I wanted to solve for an expression for the energy which I could equate to the more commonly known
upload_2018-5-29_8-57-31.png


And solve for the momentum, substituting as necessary since I can find an expression for Pa, and it is equal to 0 anyways
 

Attachments

  • upload_2018-5-29_8-56-26.png
    upload_2018-5-29_8-56-26.png
    33.6 KB · Views: 728
  • upload_2018-5-29_8-57-31.png
    upload_2018-5-29_8-57-31.png
    2.5 KB · Views: 662
  • #11
I am sorry, it is still unclear. It is not clear from your handwriting what ##p##s represent 4-momenta and what ##p##s represent 3-momenta. Perhaps you are even mixing them up. This is why I suggest that you write down your entire reasoning again here, taking care to explain what you are doing in every step.
 
  • #12
Orodruin said:
I am sorry, it is still unclear. It is not clear from your handwriting what ##p##s represent 4-momenta and what ##p##s represent 3-momenta. Perhaps you are even mixing them up. This is why I suggest that you write down your entire reasoning again here, taking care to explain what you are doing in every step.
This is the best I can do by myself. I haven't learned this stuff formally so trying to learn as I go, it's for a project and not even homework it will not be graded.
upload_2018-5-29_9-30-12.png

upload_2018-5-29_9-30-53.png


It's just a lot of algebra and I thought maybe there was an easier way, there must be some concepts I just don't understand properly like the four vectors that I could apply here.

If I fill this in with the values of the lambda decay, I get that Pc=0.1485 Gev/c which is roughly the mass of the pion.
 

Attachments

  • upload_2018-5-29_9-30-12.png
    upload_2018-5-29_9-30-12.png
    78.7 KB · Views: 780
  • upload_2018-5-29_9-30-53.png
    upload_2018-5-29_9-30-53.png
    55.6 KB · Views: 664
  • #13
Cocoleia said:
If I fill this in with the values of the lambda decay, I get that Pc=0.1485 which is roughly the mass of the pion.
No, you get ##\pm## that.
 
  • #14
Orodruin said:
No, you get ##\pm## that.
Yes, and Pb=-Pc.

I'm not sure what I'm missing out on here
 
  • #15
How do you interpret the ##\pm##?
 
  • #16
Orodruin said:
How do you interpret the ##\pm#?
Not sure, depending on the direction of travel along the x axis
 
  • #17
Cocoleia said:
Not sure, depending on the direction of travel along the x axis
So, are both solutions physical?
 
  • #18
Orodruin said:
So, are both solutions physical?
Well I would think so. I assume that it can decay in any direction so the pion & proton are not forced to go "forwards"
 
  • #19
Cocoleia said:
Well I would think so. I assume that it can decay in any direction so the pion & proton are not forced to go "forwards"
So what does this tell you about the two solutions you found in the case of a moving ##\Lambda##?
 
  • #20
Orodruin said:
So what does this tell you about the two solutions you found in the case of a moving ##\Lambda##?
then they are both possible. But I don't understand really, is my answer right? That the momentum would be + or - this whole expression (0.14)
 
  • #21
Orodruin said:
So what does this tell you about the two solutions you found in the case of a moving ##\Lambda##?
The thing is, ultimately I am writing code to plot 10000 random lambda decays. I will plot the momentum and kinetic energy of the pion. So there aren't just 2 possibilities for the momentum. It will always depend on the angle at which it decays right ? Because 10 000 random decays could produce 10 000 different momentum right ?
 
  • #22
Cocoleia said:
The thing is, ultimately I am writing code to plot 10000 random lambda decays. I will plot the momentum and kinetic energy of the pion. So there aren't just 2 possibilities for the momentum. It will always depend on the angle at which it decays right ? Because 10 000 random decays could produce 10 000 different momentum right ?
Right, if you are looking at it in more than 1 space dimension you have a large distribution of momenta and energies depending on the angle. You do not need to write code to do this. What you need to do is to consider the decay isotropic in the rest frame of the ##\Lambda## and get the distribution on energy and momenta from there. You will find that the resulting decay products are emitted preferentially in the forward direction. This effect is called beaming.
 
  • #23
Orodruin said:
Right, if you are looking at it in more than 1 space dimension you have a large distribution of momenta and energies depending on the angle. You do not need to write code to do this. What you need to do is to consider the decay isotropic in the rest frame of the ##\Lambda## and get the distribution on energy and momenta from there. You will find that the resulting decay products are emitted preferentially in the forward direction. This effect is called beaming.
Okay, I will look into this beaming effect.

The point of my code wasn't to do the math, I was supposed to make a histogram. I was just trying to understand what's going on here in this situation.
 
  • #24
Cocoleia said:
The point of my code wasn't to do the math, I was supposed to make a histogram. I was just trying to understand what's going on here in this situation.
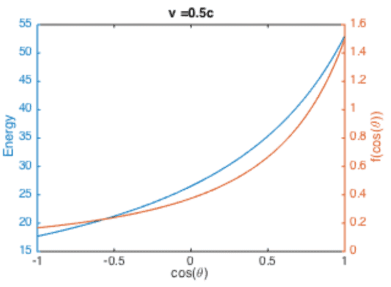
I would suggest that doing the maths is a better way to understand what is going on as you will learn why things behave as they do rather than just looking at the result on a histogram. This plot is from my SR lecture notes and shows the beaming of the neutrino resulting from a decay ##\pi^+ \to \mu^+ + \nu_\mu##, where the original pion is moving at ##v = 0.5c## (energy is in units of MeV):
upload_2018-5-30_10-36-17.png

The blue curve is the energy as a function of the angle ##\theta## to the forward direction and the orange curve is the distribution in the cosine of the angle.
 

Attachments

  • upload_2018-5-30_10-36-17.png
    upload_2018-5-30_10-36-17.png
    20 KB · Views: 1,078
  • #25
Orodruin said:
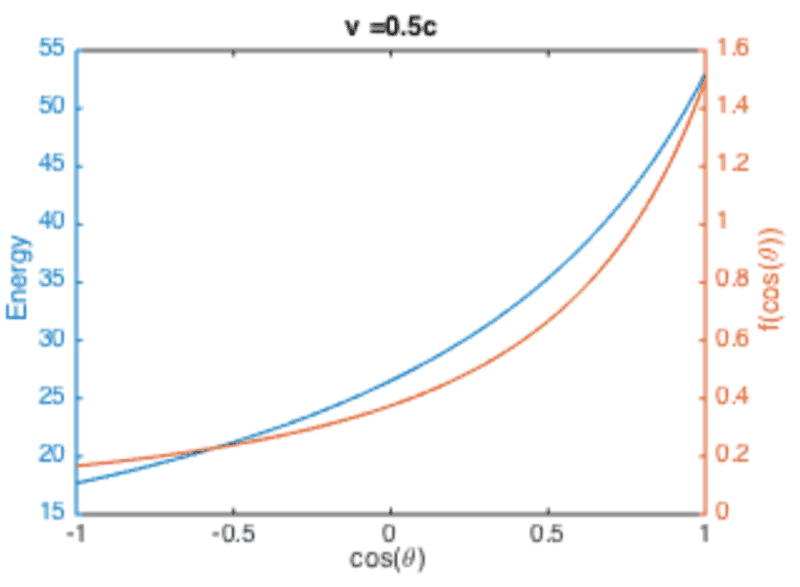
I would suggest that doing the maths is a better way to understand what is going on as you will learn why things behave as they do rather than just looking at the result on a histogram. This plot is from my SR lecture notes and shows the beaming of the neutrino resulting from a decay ##\pi^+ \to \mu^+ + \nu_\mu##, where the original pion is moving at ##v = 0.5c## (energy is in units of MeV):
View attachment 226393
The blue curve is the energy as a function of the angle ##\theta## to the forward direction and the orange curve is the distribution in the cosine of the angle.
Yes, I agree there is no point in doing a code & histogram if I don't understand at all what's happening in the situation.

Maybe it is out of context or not relevant to this, but just out of curiosity, do you know what the point of making a momentum and kinetic energy plot would be ? I understand in your plot making the energy with the angle, because then you can really see the change depending on the direction of the decay and it seems to show some pertinent information. I'm going to somehow have to include the angle in my plot anyways I assume, even though it was never explicitly asked of me...
 
  • #26
Orodruin said:
I would suggest that doing the maths is a better way to understand what is going on as you will learn why things behave as they do rather than just looking at the result on a histogram. This plot is from my SR lecture notes and shows the beaming of the neutrino resulting from a decay ##\pi^+ \to \mu^+ + \nu_\mu##, where the original pion is moving at ##v = 0.5c## (energy is in units of MeV):
View attachment 226393
The blue curve is the energy as a function of the angle ##\theta## to the forward direction and the orange curve is the distribution in the cosine of the angle.
I guess what I'm saying is, as long as the momentum of the pion is smaller than the momentum of the lambda (which I can calculate and set as a constraint in my code) it doesn't really matter what the momentum is right ? There's no definite way of predicting it
 
  • #27
You never know what the momentum will be. In the rest frame you can know what the magnitude of the momentum will be because everything is symmetric, but you do not know which direction it will go in.
 
  • #28
Orodruin said:
You never know what the momentum will be. In the rest frame you can know what the magnitude of the momentum will be because everything is symmetric, but you do not know which direction it will go in.
Okay, it makes sense. I think I understand now. Thank you for all the help
 
  • #29
Orodruin said:
You never know what the momentum will be. In the rest frame you can know what the magnitude of the momentum will be because everything is symmetric, but you do not know which direction it will go in.
One last quick question, if I knew the angle at which it was decaying which formula would I use to find the momentum ?
 
  • #30
Cocoleia said:
One last quick question, if I knew the angle at which it was decaying which formula would I use to find the momentum ?
You should be able to deduce this from 4-momentum conservation.
 

Similar threads

  • · Replies 3 ·
Replies
3
Views
2K
  • · Replies 2 ·
Replies
2
Views
3K
  • · Replies 1 ·
Replies
1
Views
3K
Replies
4
Views
3K
  • · Replies 34 ·
2
Replies
34
Views
4K
  • · Replies 1 ·
Replies
1
Views
3K
Replies
5
Views
2K
  • · Replies 4 ·
Replies
4
Views
2K
  • · Replies 1 ·
Replies
1
Views
3K
  • · Replies 13 ·
Replies
13
Views
3K