Orbital overlap diagram for ammonia

Click For Summary

Discussion Overview

The discussion revolves around creating an orbital overlap diagram for ammonia (NH3) to represent its bonding. Participants explore the application of the Pauli Exclusion Principle in the context of this diagram and seek clarification on the correct representation of electron spins in bonding orbitals.

Discussion Character

  • Homework-related
  • Technical explanation
  • Debate/contested

Main Points Raised

  • One participant describes their understanding of bonding involving the outermost s and p orbitals of nitrogen and hydrogen, providing electron configurations.
  • Another participant expresses uncertainty about the correctness of the diagram, noting that they believe their representation of electron spins adheres to the Pauli Exclusion Principle.
  • Some participants suggest that the diagram may not accurately represent bonding orbitals, with one questioning the arrangement of spins among the electrons depicted.
  • A participant mentions that the concept of orbital overlap diagrams is unfamiliar to them, indicating a lack of consensus on what constitutes a correct representation.
  • There is a discussion about the necessity of having opposite spins for electrons in bonding orbitals, with some participants affirming this requirement based on the Pauli Exclusion Principle.

Areas of Agreement / Disagreement

Participants do not reach a consensus on the correctness of the orbital overlap diagram. There are competing views regarding the representation of electron spins and the overall understanding of bonding in ammonia.

Contextual Notes

Some participants express confusion about the diagram's clarity and the application of the Pauli Exclusion Principle, indicating potential limitations in their understanding of orbital overlap diagrams.

Specter

Homework Statement


Question:

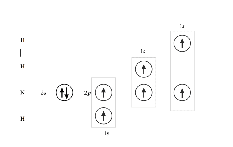
Drawn an orbital overlap diagram to represent the bonding in ammonia, NH3.

Homework Equations


[/B]
none

The Attempt at a Solution



I learned that bonding occurs with the outermost s and p orbitals.

For nitrogen:
1s2 , 2s2 , 2p3

For Hydrogren:
1s1 X 3.

This is what I drew

mULeoQ7.png


Someone told me to think about the Pauli Exclusion Principle and that my diagram is incorrect because of some of the spin states in the orbitals. The Pauli Exclusion Principle states that each orbital can old 2 electrons. If two electrons are in the same orbital they must have opposite spins. In my diagram, any orbital that has two electrons has opposite spins, so I am not sure what the person was telling me.

Thanks!
 
Physics news on Phys.org
Specter said:
In my diagram, any orbital that has two electrons has opposite spins, so I am not sure what the person was telling me.
As long as this is true, I think you're probably fine. These orbital overlap things weren't around when I was doing this level of chemistry, so I'm not really sure what people look for in a correct answer.
 
  • Like
Likes   Reactions: Specter
TeethWhitener said:
As long as this is true, I think you're probably fine. These orbital overlap things weren't around when I was doing this level of chemistry, so I'm not really sure what people look for in a correct answer.
The other person helping me also said that they have never heard of orbital overlap diagrams.
I'm pretty sure it is correct but just wanted to double check, thanks!
 
No idea what it is all about, but in your picture there are six electrons with identical spin - as they should fit three orbitals, perhaps there should be three [itex]\uparrow[/itex] and three [itex]\downarrow[/itex]?
 
Borek said:
No idea what it is all about, but in your picture there are six electrons with identical spin - as they should fit three orbitals, perhaps there should be three [itex]\uparrow[/itex] and three [itex]\downarrow[/itex]?

I thought that the Pauli Exclusion Principle only applied to electrons are in the same "circle"?

Maybe my diagram is a bit confusing. The three "circles" to the right of 2p are all 2p orbitals while the 1s orbitals above and below are supposed to be the 1s hydrogen orbitals bonding to the 2p nitrogen orbitals. I can try to draw a new diagram if mine doesn't make sense. This is how we were taught to draw them but I still don't really understand it.
 
s and p electrons from different atoms, if they are to land on a single bonding orbital (that would be σ bond) need to have opposite spins. This is a simple conclusion of the exclusion principle, it is obligatory for every orbital (ie you can't create a bonding or antibonding orbital from electrons with the same spin).

As I understand the diagram it doesn't really show bonding orbitals, just the possibility of their creation, so it shouldn't matter much, but using electrons with opposite spins will make the diagram a bit more "realistic".
 

Similar threads

  • · Replies 2 ·
Replies
2
Views
7K
  • · Replies 1 ·
Replies
1
Views
9K
  • · Replies 5 ·
Replies
5
Views
7K
  • · Replies 1 ·
Replies
1
Views
13K
  • · Replies 1 ·
Replies
1
Views
3K
  • · Replies 3 ·
Replies
3
Views
2K
  • · Replies 10 ·
Replies
10
Views
3K
  • · Replies 18 ·
Replies
18
Views
2K
  • · Replies 2 ·
Replies
2
Views
2K
  • · Replies 4 ·
Replies
4
Views
8K