Quantum Negative Value For <p^2>

  • Thread starter Thread starter laser1
  • Start date Start date
Click For Summary

Homework Help Overview

The discussion revolves around the calculation of the expectation value of momentum squared, , in quantum mechanics. The original poster expresses confusion over obtaining a negative value for , which raises questions about the validity of their approach and the properties of the wave function involved.

Discussion Character

  • Exploratory, Assumption checking, Conceptual clarification

Approaches and Questions Raised

  • Participants discuss the implications of using a specific wave function, ##\Psi = 5x^2##, and its compliance with the time-independent Schrödinger equation. There are inquiries about the continuity of derivatives and the normalization of the wave function. Some participants reflect on past discussions regarding similar issues with discontinuous derivatives.

Discussion Status

The conversation is ongoing, with various interpretations of the wave function's properties being explored. Some participants suggest that the wave function may need to be a superposition of energy eigenstates to satisfy the necessary conditions, while others question the assumptions made about the wave function's behavior at the boundaries.

Contextual Notes

There are references to the normalization condition and the implications of the wave function extending beyond the defined region. Participants are considering the constraints imposed by the problem statement and the mathematical requirements for valid solutions in quantum mechanics.

laser1
Messages
170
Reaction score
23
Homework Statement
A particle is described by the equation Psi, which is ##5x^2## if ##-L\leq x \leq L##. The normalisation constant is ##A=\sqrt {1/10L^5}##. Calculate ##<p^2>##.
Relevant Equations
N/A
When I do this I keep getting a negative answer. Why?

My workings: ##<O> = \int \psi* O \psi dx## in general. And ##\hat{p}=\frac{\hbar}{i} \frac{d}{dx}## so ##\hat{p^2} = -\hbar^2 \frac{d^2}{dx^2}##... And by plugging in ##\Psi##, I get ##<p^2>=-\frac{10\hbar^2}{3L^2}##.

Any thoughts on why ##<p^2>## is negative, which isn't possible?
 
Physics news on Phys.org
Someone had a similar problem recently with a discontinuous derivative. In fact it was you!
 
  • Like
Likes   Reactions: vela and pines-demon
PeroK said:
Someone had a similar problem recently with a discontinuous derivative. In fact it was you!
ah ya it's 0 if it's outside isn't it so the 2nd derivative isn't continuous :(. Cheers
 
PeroK said:
Someone had a similar problem recently with a discontinuous derivative. In fact it was you!
I was going to repost my solution but I guess OP already got the my response in the past. I really like PF time-travelling posting feature.
 
laser1 said:
Homework Statement: A particle is described by the equation Psi, which is ##5x^2## if ##-L\leq x \leq L##.
I don't think the above assertion is justified. The function, normalized or not, should be a solution of the time-independent Schrödinger equation. However, $$-\frac{\hbar^2}{2m}\frac{d^2}{dx^2}\left(5x^2\right)=-\frac{\hbar^2}{2m}(10)\neq E \left(5x^2\right).$$
 
kuruman said:
The function, normalized or not, should be a solution of the time-independent Schrödinger equation.
That's only true for the energy eigenstates. Even a superposition of energy eigenstates with different energies won't satisfy the time-independent Schrödinger equation.

Superpositions, however, will satisfy the time-dependent Schrödinger equation, and you can presumably come up with a superposition that converges to the given wave function at ##t=0##.
 
  • Like
Likes   Reactions: PeroK
vela said:
That's only true for the energy eigenstates. Even a superposition of energy eigenstates with different energies won't satisfy the time-independent Schrödinger equation.

Superpositions, however, will satisfy the time-dependent Schrödinger equation, and you can presumably come up with a superposition that converges to the given wave function at ##t=0##.
Fair enough. The statement of the problem says that the particle "is described" by the given unnormalized wavefunction. How can I make sense of what it describes? How do I interpret $$A^2\int_{- L}^{L}\psi^*(x) \psi(x)~dx=1$$ to mean anything other than that the particle can be found in the region ##-L\leq x \leq L##?

If that's the case, then this wavefunction must be a superposition of particle-in-the-box eigenstates which all vanish at ##~\pm L## something that ##\psi(x)=5x^2## doesn't do. If that is not the case and the wavefunction extends beyond ##x=\pm L##, then how do I interpret the above normalization condition? Are we trying to have our cake and eat it too? Am I missing something?
 
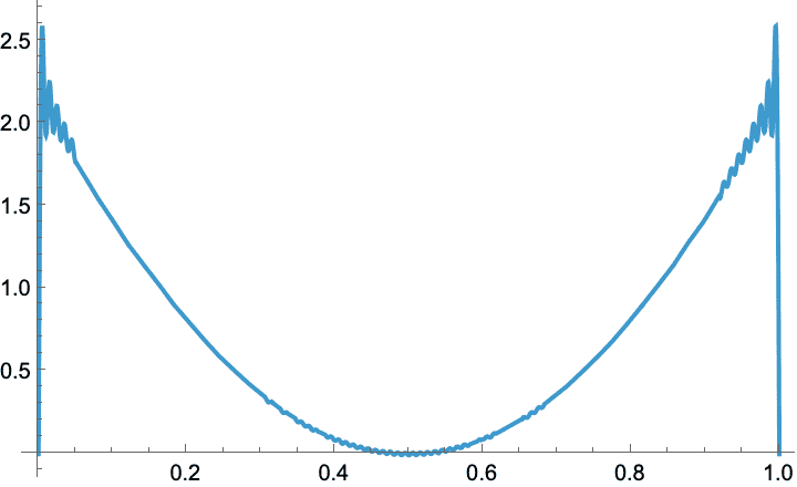
It's the magic of the Fourier series. To keep the math simpler, I used a particle in a box from 0 to ##L## and the normalized wave function
$$\psi(x) = \sqrt{80/L} (\tfrac xL-\tfrac12)^2$$ for ##0\le x\le L## and 0 elsewhere. In terms of the energy eigenstates ##\phi_m##, the wave function is
$$\psi(x) = \sum_{n~{\rm odd}} \frac{\sqrt{40}\,(n^2 \pi^2 - 8)}{n^3 \pi^3} \phi_n.$$ Here's what it looks like if you sum the first 100 terms:
Untitled.png
 
  • Like
Likes   Reactions: PeroK and kuruman
vela said:
It's the magic of the Fourier series. To keep the math simpler, I used a particle in a box from 0 to ##L## and the normalized wave function
$$\psi(x) = \sqrt{80/L} (\tfrac xL-\tfrac12)^2$$ for ##0\le x\le L## and 0 elsewhere. In terms of the energy eigenstates ##\phi_m##, the wave function is
$$\psi(x) = \sum_{n~{\rm odd}} \frac{\sqrt{40}\,(n^2 \pi^2 - 8)}{n^3 \pi^3} \phi_n.$$ Here's what it looks like if you sum the first 100 terms:
View attachment 359849

That's what I missed. My intuition deceived me and undermined my trust in the magic of the Fourier series to do its thing at the boundaries. In other words, I guessed instead of calculating. Thanks for the plot.
 

Similar threads

  • · Replies 10 ·
Replies
10
Views
3K
  • · Replies 2 ·
Replies
2
Views
3K
  • · Replies 3 ·
Replies
3
Views
3K
  • · Replies 1 ·
Replies
1
Views
3K
Replies
4
Views
3K
  • · Replies 16 ·
Replies
16
Views
3K
  • · Replies 30 ·
2
Replies
30
Views
4K
Replies
1
Views
2K
Replies
24
Views
3K
Replies
7
Views
3K