Question about finding area using Green's Theorem

Click For Summary

Homework Help Overview

The discussion revolves around using Green's Theorem to find the area of a region defined by a parameterized curve. The curve is given by r(t)= for the interval 0 <= t <= 2pi, with a focus on the area between the x-axis and the curve.

Discussion Character

  • Exploratory, Assumption checking

Approaches and Questions Raised

  • Participants discuss identifying the boundaries of the region based on the parameterized curve and express uncertainty about proceeding with the double integral without a defined vector field equation. There is also a question regarding the appropriate forms of P and Q in the context of Green's Theorem.

Discussion Status

The conversation is ongoing, with participants exploring the implications of the integral form and questioning the values of P and Q. Some guidance has been offered regarding the integral structure, but no consensus has been reached on the specific values or methods to apply.

Contextual Notes

Participants are working within the constraints of the problem as posed, including the need to apply Green's Theorem correctly and the lack of a clear vector field equation to facilitate the double integral.

Mohamed Abdul

Homework Statement


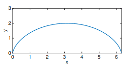
Use Green's Theorem to find the area of the region between the x-axis and the curve parameterized by r(t)=<t-sin(t), 1-cos(t)>, 0 <= t <= 2pi

Attached is a figure pertaining to the question

Bqenm90.png


Homework Equations



eq0001M.gif
[/B]

The Attempt at a Solution



Using the parameterized curve, I have been able to locate the x boundaries between 0 and 2pi and the y boundaries between 0 and 1-cos(t). However, I do not know how to proceed with the double integral because I don't have the vector field equation. Can anyone help me out?
 

Attachments

  • Bqenm90.png
    Bqenm90.png
    1.7 KB · Views: 1,054
  • eq0001M.gif
    eq0001M.gif
    664 bytes · Views: 916
Physics news on Phys.org
Mohamed Abdul said:

Homework Statement


Use Green's Theorem to find the area of the region between the x-axis and the curve parameterized by r(t)=<t-sin(t), 1-cos(t)>, 0 <= t <= 2pi

Attached is a figure pertaining to the question

View attachment 214363

Homework Equations



View attachment 214364 [/B]

The Attempt at a Solution



Using the parameterized curve, I have been able to locate the x boundaries between 0 and 2pi and the y boundaries between 0 and 1-cos(t). However, I do not know how to proceed with the double integral because I don't have the vector field equation. Can anyone help me out?

You want to end up with an integral of the form
$$ \int \int_D 1 \, dA, $$
so what does that tell you about ##P## and ##Q##?
 
  • Like
Likes   Reactions: Charles Link
Ray Vickson said:
You want to end up with an integral of the form
$$ \int \int_D 1 \, dA, $$
so what does that tell you about ##P## and ##Q##?
Would P and Q just be 1 in that case?
 
Mohamed Abdul said:
Would P and Q just be 1 in that case?
You tell me. Do you get the right value of ##\partial Q/ \partial x - \partial P / \partial y##?
 

Similar threads

Replies
3
Views
2K
Replies
12
Views
2K
  • · Replies 2 ·
Replies
2
Views
2K
  • · Replies 1 ·
Replies
1
Views
3K
  • · Replies 7 ·
Replies
7
Views
3K
  • · Replies 2 ·
Replies
2
Views
2K
  • · Replies 3 ·
Replies
3
Views
2K
  • · Replies 1 ·
Replies
1
Views
1K
Replies
1
Views
2K
  • · Replies 6 ·
Replies
6
Views
3K