Question on Two Differentiation Techniques

  • Thread starter Thread starter Ascendant0
  • Start date Start date
Click For Summary

Homework Help Overview

The discussion revolves around differentiation techniques applied to an implicit function involving variables x and y. The original poster (OP) attempts to differentiate an equation using the quotient rule but encounters discrepancies between their results and those from a solutions manual.

Discussion Character

  • Mixed

Approaches and Questions Raised

  • The OP explores both the quotient rule and a simpler method by rearranging the equation before differentiation. They express frustration over consistent errors in their application of the quotient rule.
  • Some participants point out potential misinterpretations of the original equation and the structure of the terms involved in the differentiation process.
  • Questions arise regarding the validity of using specific values for x and y, given the implicit relationship defined by the original equation.
  • There are discussions about the graphical representation of the functions derived from different methods and how they relate to each other.

Discussion Status

The conversation is ongoing, with participants providing insights and clarifications about the differentiation process. Some guidance has been offered regarding the interpretation of results, and there is an exploration of the implications of using different techniques. The OP is encouraged to consider the relationship between x and y more carefully and to graph the results for better understanding.

Contextual Notes

Participants note that the original equation must be satisfied by the values of x and y used in the calculations. There is an emphasis on the complexity of the implicit relationship between the variables, which may lead to different expressions for the derivative.

Ascendant0
Messages
179
Reaction score
37
Homework Statement
Find dy/dx of:
Relevant Equations
x^3 = (2x-y)/(x+3y)
I know the *easy* way to do this is shift the (x+3y) to the left side, then differentiate. However, I feel I need to work on my fractions (simplifying them to less complex fractions), plus I wanted to do the more elaborate one to make sure I could do it right, so I instead applied the quotient rule, so for dy/dx:

3x^2 = [(x+3y)(2-dy/dx) - (2x-y)(1+3dy/dx)]/(x+3y)^2

3x^2(x+3y)^2 = 2x-xdy/dx+6y-3ydy/dx - 2x-6xdy/dx+y+3ydy/dx

3x^2(x^2+6xy+9y^2) = -7xdy/dx+7y

3x^4+18yx^3+27(xy)^2 = -7xdy/dx+7y

[3x^4+18yx^3+27(xy)^2-7y]/(-7x) = dy/dx

But this answer isn't right at all, as if I plug the same values for x and y in this answer, vs the one from the solutions manual, I get different values (their answer is (2-4x^3-9yx^2)/(3x^3+1). If I use a simple x = y = 1 in my above answer and this answer, the values are completely different (~-5.857 for mine, their answer is -2.75).

And I worked this problem by shifting "x+3y" to the left first and then finding the derivative, and I got the same answer as the solution manual, so I know I'm messing this up somewhere when I use the quotient rule. But I've literally done it five times now, and I've gotten the same exact answer all five times. It's driving me crazy. Can someone PLEASE tell me where I'm messing up, as I need to know, because it's an error I'm consistently making and need to fix it for future problems.
 
Physics news on Phys.org
Ascendant0 said:
3x^2 = [(x+3y)(2-dy/dx) - (2x-y)(1+3dy/dx)]/(x+3y)^2
You appear to have a product and not a quotient in the first term on the RHS.
 
  • Like
Likes   Reactions: MatinSAR
How is the title related to this?
 
  • Like
Likes   Reactions: FactChecker and MatinSAR
martinbn said:
How is the title related to this?
It's the modern way!
 
  • Haha
Likes   Reactions: MatinSAR
PeroK said:
You appear to have a product and not a quotient in the first term on the RHS.
Note the square brackets []. Both terms are divided by (x+3y)^2.
 
  • Like
Likes   Reactions: FactChecker, MatinSAR and PeroK
As for the OP: Please use LaTeX typesetting. It would make your post much more readable and less prone to be misread.
 
  • Like
Likes   Reactions: Ascendant0
Ascendant0 said:
Relevant Equations: x^3 = (2x-y)/(x+3y)

If I use a simple x = y = 1
Then the original equation is not satisfied. Letting ##x = y = 1## you would have
$$
1 = 1^3 = \frac{2\cdot 1 - 1 }{1 + 3\cdot 1} = \frac{2-1}{1+3} = \frac{1}{4}
$$
 
  • Like
Likes   Reactions: FactChecker, MatinSAR and PeroK
Ascendant0 said:
But this answer isn't right at all, as if I plug the same values for x and y in this answer, vs the one from the solutions manual, I get different values (their answer is (2-4x^3-9yx^2)/(3x^3+1).
How do you know these are different? ##x## and ##y## are related by the original equation.
Ascendant0 said:
If I use a simple x = y = 1 in my above answer and this answer, the values are completely different (~-5.857 for mine, their answer is -2.75).
##x = 1, y = 1## doesn't satisfy the original equation, which represents a curve in the x-y plane.
 
  • Like
Likes   Reactions: FactChecker and MatinSAR
PeroK said:
You appear to have a product and not a quotient in the first term on the RHS.
The original term itself is the one in "relevant equations". The one you quoted there is after I applied the quotient rule to the RHS of the relevant equation
 
  • #10
Orodruin said:
Note the square brackets []. Both terms are divided by (x+3y)^2.
As I stated previously, the original equation we're supposed to differentiate is the "relevant equations" one. The one you're looking at is after I applied the quotient rule, so then I shifted the (x+3y)^2 over to the left side to start cleaning it all up
 
  • #11
martinbn said:
How is the title related to this?
Omg, lol. I started to ask another question prior to this one, but then I figured it out. When I came back to post this one, that title was still there for the old one, and I never changed it. It was late, and I'd been working on this stuff for about 5hrs straight right after a 9hr workday :P
 
  • #12
PeroK said:
How do you know these are different? ##x## and ##y## are related by the original equation.

##x = 1, y = 1## doesn't satisfy the original equation, which represents a curve in the x-y plane.
Omg, for some reason, I was thinking they were both variables you could plug in any value to. Thanks for pointing that out

Plugging x = 1 into the original equation, y = 1/4. However, when I put those two values into the solutions manual answer vs my answer, I still get two different values for both equations. So with the correct x and y values in there, it's still coming out wrong
 
  • #13
Ascendant0 said:
Omg, for some reason, I was thinking they were both variables you could plug in any value to. Thanks for pointing that out

Plugging x = 1 into the original equation, y = 1/4. However, when I put those two values into the solutions manual answer vs my answer, I still get two different values for both equations. So with the correct x and y values in there, it's still coming out wrong
There is no conceptual mistake in what you've done. And, because of the complicated implicit relationship between ##x## and ##y##, two different techniques may produce two dissimilar expressions for ##\frac{dy}{dx}##. Just because they don't look the same, doesn't mean that they are different.

I thought your final answer was correct. I'd put the equations in a spreadsheet.
 
  • #14
martinbn said:
How is the title related to this?
I've rewritten the title to better reflect the actual question being asked.
 
  • Like
Likes   Reactions: Ascendant0
  • #15
Note that$$y = \frac{2x - x^4}{3x^3 + 1}$$And you can get another expression for ##\frac{dy}{dx}## as an explicit function of ##x##.
 
  • #16
Ascendant0 said:
As I stated previously, the original equation we're supposed to differentiate is the "relevant equations" one. The one you're looking at is after I applied the quotient rule, so then I shifted the (x+3y)^2 over to the left side to start cleaning it all up
How is this even relevant to my post that you quoted? All I pointed out was that @PeroK missed the square brackets.
 
  • #17
Orodruin said:
How is this even relevant to my post that you quoted? All I pointed out was that @PeroK missed the square brackets.
Apologies, I misread it this morning and thought it was directed at me rather than PeroK
 
  • #18
PeroK said:
There is no conceptual mistake in what you've done. And, because of the complicated implicit relationship between ##x## and ##y##, two different techniques may produce two dissimilar expressions for ##\frac{dy}{dx}##. Just because they don't look the same, doesn't mean that they are different.

I thought your final answer was correct. I'd put the equations in a spreadsheet.
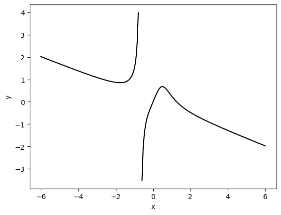
Not sure how to put them in a spreadsheet, but I did graph them in Mathematica, and got the images below.

It's interesting, as they have quite a bit of similarity, but then you have the far left curve of the top graph reflected across the y-axis in the bottom graph, and the lower arm of it shifted downward to have a similar slope as its counterpart. So similar slopes, similar values, but one of them is reflected across y with the same slope.

Can anyone tell me how to discern which one is the accurate one, and which one is not, or are both accurate, but in a different way? This is definitely a learning experience, but I don't know how to interpret the conflicting data based on different methods?

Graphed Comparison.JPG
 
  • #19
What about graphing the derivative as a function of ##x##, as in post #15 above?
 
  • Like
Likes   Reactions: Ascendant0
  • #20
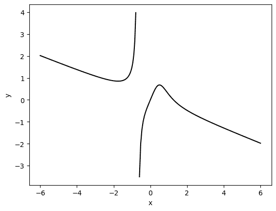
Just to put it in here: This is the graph of ##y(x)##:
1712171397643.png

The value of the different expressions for ##y'## anywhere except on this curve is irrelevant. Only the value of ##y'## on this curve matters.
 
Last edited:
  • Like
Likes   Reactions: Ascendant0 and PeroK
  • #21
PeroK said:
What about graphing the derivative as a function of ##x##, as in post #15 above?
I have the answer, but I suspect you want the OP to do this ... :wink:

Alternatively, solve for ##y## from the original expression and insert it in both expressions to get ##y'## expressed as a function of ##x## only.
 
  • #22
PeroK said:
Note that$$y = \frac{2x - x^4}{3x^3 + 1}$$And you can get another expression for ##\frac{dy}{dx}## as an explicit function of ##x##.
I was working all day today until now, so I didn't catch this earlier!

Ok, so I took the derivative of yours as you separated y (thank you so much btw), and using the same x = 1 (and y = 1/4 for my solution) and comparing it to the answer I got, they both get the same exact answer of -1.0625. So the application of the quotient rule seems sound. I also realized that somewhere, I plugged something in wrong, as now, I get that same value for the answer in the solutions manual. I need to start getting more sleep...

I'm still at a loss as to why each graph looks different though. I just finished work a few minutes ago, so I'm going to look it over while I eat dinner. I doubled check the equations, and they look ok, but only glanced so far
 
Last edited:
  • #23
Orodruin said:
Just to put it in here: This is the graph of ##y(x)##:
View attachment 342762
The value of the different expressions for ##y'## anywhere except on this curve is irrelevant. Only the value of ##y'## on this curve matters.
Is the issue that I'm graphing dy/dx, but only specific values of x in relation to y will be relevant, and the values must be plugged into the original equation to determine what values are valid? I could be wrong on this, but I'm trying to figure it out
 
  • #24
Ascendant0 said:
Is the issue that I'm graphing dy/dx, but only specific values of x in relation to y will be relevant, and the values must be plugged into the original equation to determine what values are valid? I could be wrong on this, but I'm trying to figure it out

Yes!

This is what we have been saying since post #7:
Orodruin said:
Then the original equation is not satisfied. Letting ##x = y = 1## you would have
$$
1 = 1^3 = \frac{2\cdot 1 - 1 }{1 + 3\cdot 1} = \frac{2-1}{1+3} = \frac{1}{4}
$$
In post #8:

PeroK said:
##x = 1, y = 1## doesn't satisfy the original equation, which represents a curve in the x-y plane.
Post #13:
PeroK said:
There is no conceptual mistake in what you've done. And, because of the complicated implicit relationship between ##x## and ##y##, two different techniques may produce two dissimilar expressions for ##\frac{dy}{dx}##. Just because they don't look the same, doesn't mean that they are different.
Post #15:
PeroK said:
Note that$$y = \frac{2x - x^4}{3x^3 + 1}$$And you can get another expression for ##\frac{dy}{dx}## as an explicit function of ##x##.
@PeroK even gave you the explicit function ##y(x)## here. I graphed it in post #20. These are the only permissible values of ##y##. What ##y’## is as a function of ##x## and ##y## anywhere else does not matter.

Post #20:

Orodruin said:
The value of the different expressions for y′ anywhere except on this curve is irrelevant. Only the value of y′ on this curve matters.
 
  • Like
Likes   Reactions: Ascendant0
  • #25
Ok, I get it now. Thank you so much for all your help guys. This has definitely been a learning experience for sure here, and you all helped me where I would've been stuck for who knows how many more hours banging my head against a wall. I greatly appreciate it :)
 
  • Like
Likes   Reactions: PeroK
  • #26
Orodruin said:
As for the OP: Please use LaTeX typesetting. It would make your post much more readable and less prone to be misread.
Thanks for this btw. I'm going to try to refresh myself on LaTeX this weekend
 

Similar threads

  • · Replies 10 ·
Replies
10
Views
2K
  • · Replies 2 ·
Replies
2
Views
2K
  • · Replies 4 ·
Replies
4
Views
2K
  • · Replies 5 ·
Replies
5
Views
2K
  • · Replies 6 ·
Replies
6
Views
2K
  • · Replies 16 ·
Replies
16
Views
3K
  • · Replies 26 ·
Replies
26
Views
3K
  • · Replies 3 ·
Replies
3
Views
2K
  • · Replies 6 ·
Replies
6
Views
2K
Replies
5
Views
1K